Home
JAQForum Ver 24.01
Log In or Join  
Active Topics
Local Time 13:53 24 Apr 2026 Privacy Policy
Jump to

Notice. New forum software under development. It's going to miss a few functions and look a bit ugly for a while, but I'm working on it full time now as the old forum was too unstable. Couple days, all good. If you notice any issues, please contact me.

Forum Index : Microcontroller and PC projects : PicoMite V6.00.02 release candidates - all versions

     Page 41 of 52    
Author Message
toml_12953
Guru

Joined: 13/02/2015
Location: United States
Posts: 604
Posted: 02:38pm 06 May 2025
Copy link to clipboard 
Print this post

  matherp said  I've updated V6.00.02RC22 on

https://geoffg.net/Downloads/picomite/PicoMite_Beta.zip

NB: if you have a file with a line starting '# at the top please just delete it. Hopefully it shouldn't then re-appear


The '# line keeps coming back even if I delete it then save the file again.
 
matherp
Guru

Joined: 11/12/2012
Location: United Kingdom
Posts: 11226
Posted: 03:21pm 06 May 2025
Copy link to clipboard 
Print this post

Please explain the exact sequence you are using to cause this. Are you editing using the in-built editor?
Edited 2025-05-07 01:40 by matherp
 
toml_12953
Guru

Joined: 13/02/2015
Location: United States
Posts: 604
Posted: 04:50pm 06 May 2025
Copy link to clipboard 
Print this post

  matherp said  Please explain the exact sequence you are using to cause this. Are you editing using the in-built editor?


Here's the sequence:

1. Type NEW then press F4 to edit a new program
2. Write a program. I always use line numbers even though I don't use GOTO.
3. Press F1 to save or F2 to run the program.
4. SAVE "myprog" (any name will do)
5. Type NEW (optional)
6. LOAD "myprog"
7. Press F4 to edit the program

The header appears.

8. Delete the header
9. Press F1 to save or F2 to run the program.
10. SAVE "myprog"
11. Type NEW (optional again)
12. LOAD "myprog"

The header is back.
Edited 2025-05-07 02:56 by toml_12953
 
Volhout
Guru

Joined: 05/03/2018
Location: Netherlands
Posts: 5859
Posted: 05:57pm 06 May 2025
Copy link to clipboard 
Print this post

  matherp said  
  Quote  It is not fixed. Sorry.


I've just run for 3 hours without issue so I'm happy it is now OK and then anything else is probably electrical. I don't intend to look at if further.


That is indeed sorry to hear.
I have a scope connected to the I2C bus, and every transaction is a valid transaction until the moment the pico dies. They alternate

I2C write (transaction 2 bytes)
10ms pause
I2c read (transaction 7 bytes)
20ms pause

Both my systems (VGA design 2 with WII connected to GP14/GP15, and PicoGameMite with WII connected to GP26/GP27) show exactly same behaviour. After some 10 minutes the screen corrupts as in earlier sent photo.

This is the whole program

WII CLASSIC OPEN
DO
PRINT ".";
PAUSE 100
LOOP


According your photo you have a RCT connected. Is the RTC configured AUTO ON ?
Maybe a collision of WII and RCT commands ?

Volhout
Edited 2025-05-07 04:00 by Volhout
PicomiteVGA PETSCII ROBOTS
 
toml_12953
Guru

Joined: 13/02/2015
Location: United States
Posts: 604
Posted: 06:08pm 06 May 2025
Copy link to clipboard 
Print this post

  toml_12953 said  
  matherp said  Please explain the exact sequence you are using to cause this. Are you editing using the in-built editor?


Here's the sequence:

1. Type NEW then press F4 to edit a new program
2. Write a program. I always use line numbers even though I don't use GOTO.
3. Press F1 to save or F2 to run the program.
4. SAVE "myprog" (any name will do)
5. Type NEW (optional)
6. LOAD "myprog"
7. Press F4 to edit the program

The header appears.

8. Delete the header
9. Press F1 to save or F2 to run the program.
10. SAVE "myprog"
11. Type NEW (optional again)
12. LOAD "myprog"

The header is back.


Here's my OPTION LIST:

PicoMite MMBasic RP2040 Edition V6.00.02RC22
OPTION SYSTEM I2C GP20,GP21
OPTION COLOURCODE ON
OPTION CONTINUATION LINES ON
OPTION CASE UPPER
OPTION KEYBOARD US
OPTION CPUSPEED (KHz) 378000
OPTION DISPLAY 26, 40
OPTION LCDPANEL VIRTUAL_C
OPTION RTC AUTO ENABLE
OPTION PLATFORM PicoMite
 
matherp
Guru

Joined: 11/12/2012
Location: United Kingdom
Posts: 11226
Posted: 06:15pm 06 May 2025
Copy link to clipboard 
Print this post

You didn't day it only happens with continuation lines enabled.........
Anyway, found and fixed
 
Bleep
Guru

Joined: 09/01/2022
Location: United Kingdom
Posts: 789
Posted: 06:38pm 06 May 2025
Copy link to clipboard 
Print this post

  Volhout said  
  matherp said  
  Quote  It is not fixed. Sorry.


I've just run for 3 hours without issue so I'm happy it is now OK and then anything else is probably electrical. I don't intend to look at if further.


That is indeed sorry to hear.
I have a scope connected to the I2C bus, and every transaction is a valid transaction until the moment the pico dies. They alternate

I2C write (transaction 2 bytes)
10ms pause
I2c read (transaction 7 bytes)
20ms pause

Both my systems (VGA design 2 with WII connected to GP14/GP15, and PicoGameMite with WII connected to GP26/GP27) show exactly same behaviour. After some 10 minutes the screen corrupts as in earlier sent photo.

This is the whole program

WII CLASSIC OPEN
DO
PRINT ".";
PAUSE 100
LOOP




Hi Harm,
I have a GameMite and a WII Classic controller, so I'm giving it a go, I have installed RC22, then done only a
Option reset gamemite   followed by a
Option System I2C GP26,GP27
Then I'm running your program above, using a Minicom terminal, I have slightly modified the program to print an incrementing number, so I can easily see if it stops.
I'm not sure how I wired my controller, so will it come up with an error if it doesn't see a WII? (ok it does, if I disconnect it) so I hopefully have the GP numbers correct.
So far up to 4500.
Regards, Kevin
Edited 2025-05-07 04:40 by Bleep
 
Volhout
Guru

Joined: 05/03/2018
Location: Netherlands
Posts: 5859
Posted: 06:56pm 06 May 2025
Copy link to clipboard 
Print this post

Hi Kevin,

When no WII Classic found MMBasic gives an error. So no error means it sees the WII controller.
I did not test with a LCD display. I would be surprized if it would show the same. It feels to me like a memory leak, since the behaviour is different depending the size of the program, and the resources used (sound/no sound etc..). Since standard pico (non VGA) has significantly more free memory, if it is a memory leak, you may have to wait 1 hour before it happens. And how it shows on the LCD is not clear to me..

Thanks for your effort.

Volhout
PicomiteVGA PETSCII ROBOTS
 
Bleep
Guru

Joined: 09/01/2022
Location: United Kingdom
Posts: 789
Posted: 07:21pm 06 May 2025
Copy link to clipboard 
Print this post

Hi Harm,
I'm puzzled, you said you were testing with a Game_Mite, is this basically a Game*Mite, but configured with a VGA firmware? Maybe I should be trying to use the same? Presumably I can install the VGA firmware on a LCD Game*Mite I won't get an image, but can see the terminal? & at least the second processor will be running, trying to create an image?
Regards Kevin
45mins so far.
Edited 2025-05-07 05:23 by Bleep
 
dddns
Guru

Joined: 20/09/2024
Location: Germany
Posts: 821
Posted: 08:13pm 06 May 2025
Copy link to clipboard 
Print this post

> option list
PicoMiteVGA MMBasic RP2350B Edition V6.00.02RC22
OPTION FLASH SIZE 16777216
OPTION COLOURCODE ON
OPTION KEYBOARD US
OPTION PICO OFF
OPTION RESOLUTION 800x600 @ 360000KHz
OPTION DISPLAY 50, 100
OPTION SDCARD GP41, GP40, GP39, GP42
OPTION PSRAM PIN GP47

Autosave problem I just double checked,

The code flows by and is transferred to the last byte. When I reconnect pico is alive and autosave is still listening. When hitting F1 or F2 pico crashes with "invalid adress - resetting"
 
Bleep
Guru

Joined: 09/01/2022
Location: United Kingdom
Posts: 789
Posted: 08:26pm 06 May 2025
Copy link to clipboard 
Print this post

Hi Harm,
At 1hr 40min I stopped it, I've now installed the VGA firmware at standard clock speed and am running it agsin. I'll let you know.
Regards Kevin
 
Volhout
Guru

Joined: 05/03/2018
Location: Netherlands
Posts: 5859
Posted: 08:29pm 06 May 2025
Copy link to clipboard 
Print this post

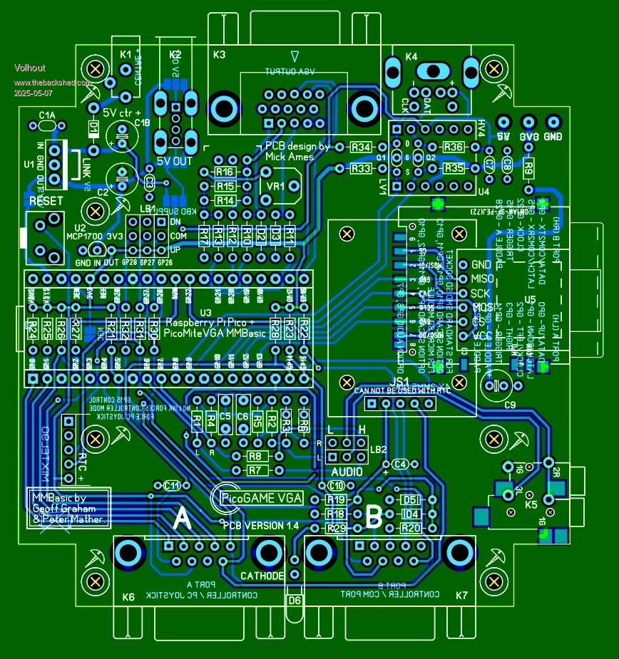
Hi Kevin,Picogame

This is a VGA game platform similar to Peters VGA referenda design, but with connectors for controllers.

Volhout

With your result It feels like I am wrong. But I cant ignore what I see on 2 different units showing the same phenonem, and rc20, and rc22, and the intermediate release Peter did. So It is not a bad download. And I did clean the flash each time.
Edited 2025-05-07 06:35 by Volhout
PicomiteVGA PETSCII ROBOTS
 
dddns
Guru

Joined: 20/09/2024
Location: Germany
Posts: 821
Posted: 08:38pm 06 May 2025
Copy link to clipboard 
Print this post

  dddns said  >  When hitting F1 or F2 pico crashes with "invalid adress - resetting"


in addition: if I execute autosave, stay in console and do ctrl-c then it terminates regulary. When pressing F1,F2 or ctrl-z pico crashes without a word
 
Volhout
Guru

Joined: 05/03/2018
Location: Netherlands
Posts: 5859
Posted: 08:48pm 06 May 2025
Copy link to clipboard 
Print this post

@Kevin,

This is the PicoGameVGA



Volhout
PicomiteVGA PETSCII ROBOTS
 
Bleep
Guru

Joined: 09/01/2022
Location: United Kingdom
Posts: 789
Posted: 09:29pm 06 May 2025
Copy link to clipboard 
Print this post

Hi Harm,
Ok thanks, I do remember that design.
Anyway I installed the VGA firmware onto my Game*Mite, obviously no screen, but presumably the VGA processor would have been churning away.
After an hour, I again stopped it, it was still running fine.
So Either you have a strange hardware problem, or a particular Option setup, which is triggering your WII lockup. :-(
Regards Kevin.
 
matherp
Guru

Joined: 11/12/2012
Location: United Kingdom
Posts: 11226
Posted: 09:50pm 06 May 2025
Copy link to clipboard 
Print this post

There is no memory leak - I've checked. Harm, is your Wii genuine? Is it hammering the supply when interrogated? Does it need 5V and not 3.3V? Are you connecting 5V to ADC pins which aren't 5V capable?

Given that in your original posts you saw issues much faster than anyone else I do believe the issue is electrical rather than firmware

  Quote  When hitting F1 or F2 pico crashes with "invalid adress - resetting"

Your file is probably invalid - line> 255 chars or ctrl chars in file
 
TassyJim

Guru

Joined: 07/08/2011
Location: Australia
Posts: 6509
Posted: 10:46pm 06 May 2025
Copy link to clipboard 
Print this post

  Quote  in addition: if I execute autosave, stay in console and do ctrl-c then it terminates regulary. When pressing F1,F2 or ctrl-z pico crashes without a word

As well as control codes and long lines, any character greater than chr$(127) is likely to cause problems.

Also, you might need a longer delay after each line.

Jim
VK7JH
MMedit
 
lizby
Guru

Joined: 17/05/2016
Location: United States
Posts: 3742
Posted: 12:01am 07 May 2025
Copy link to clipboard 
Print this post

  dddns said  >The code flows by and is transferred to the last byte. When I reconnect pico is alive and autosave is still listening.


Are you terminating with Ctrl-Z?
PicoMite, Armmite F4, SensorKits, MMBasic Hardware, Games, etc. on FOTS
 
Volhout
Guru

Joined: 05/03/2018
Location: Netherlands
Posts: 5859
Posted: 06:05am 07 May 2025
Copy link to clipboard 
Print this post

@Peter, @Kevin,

Both thank you for your support. As to Peters questions.
- I run the WII Classic from 3.3V. Power is stable and filtered.
- It is not a genuine WII controller (ALiexpress says so, but it has no nintendo marking).

I have run the system I2C bus at 400kHz (default) and 100kHz.  Problem remains, and it takes similar time to appear.

The I2C communication decoded is constant loops of
WRITE 0x52 value 0x00
wait 10ms
READ 0x52 values 0xA0, 0x40, 0x10, 0x00, 0xFF, 0xFFn (the n=NACK)
wait 20ms

So the controller is read every 30ms.

On a scope he signal shows quite some crosstalk between SDA and SCL, and that is caused by coupling in the controller cable. I added 2x 100pF capacitors from both SDA as well as SCL to GND. That completely cleaned up the signal, but it made no difference.

The only common component in the 2 setups is the WII controller (connectors, cables, pico's, power systems, VGA screens, keyboard/console) all is different. And the behavior of the setups is wrong, but identical. This leads to believe it is the controllers fault.

However.... from the beginning to the end, the controller continues to responds identical and consistent, looking at the I2C bus signals on a scope. A "crash" could have been visible as a corrupted I2C message, but I do not see that. Also the final I2C message before the crash is complete and correct. After the error the I2C bus always ends in IDLE (both SDA and SCL high) which is correct.

On a scope I may have missed one single controller response in between that is different and causes this problem. I will see if I can borrow an aardvark (I2C decoder/debugger) from my work, that can decode and log each individual message.

Not giving up yet, I need to know....

Volhout
Edited 2025-05-07 16:10 by Volhout
PicomiteVGA PETSCII ROBOTS
 
dddns
Guru

Joined: 20/09/2024
Location: Germany
Posts: 821
Posted: 06:09am 07 May 2025
Copy link to clipboard 
Print this post

  matherp said  e else I do believe the issue is electrical rather than firmware

  Quote  When hitting F1 or F2 pico crashes with "invalid adress - resetting"

Your file is probably invalid - line> 255 chars or ctrl chars in file


executing autosave and hitting F1,F2 or ctrl-z is enough without data transfer.

Just checked, enabling PSRAM is the problem. If disabled it works, enabled as discribed
 
     Page 41 of 52    
Print this page
The Back Shed's forum code is written, and hosted, in Australia.
© JAQ Software 2026