Home
JAQForum Ver 24.01
Log In or Join  
Active Topics
Local Time 03:52 27 Apr 2026 Privacy Policy
Jump to

Notice. New forum software under development. It's going to miss a few functions and look a bit ugly for a while, but I'm working on it full time now as the old forum was too unstable. Couple days, all good. If you notice any issues, please contact me.

Forum Index : Microcontroller and PC projects : PicoMite V6.00.02 release candidates - all versions

     Page 30 of 52    
Author Message
Mixtel90

Guru

Joined: 05/10/2019
Location: United Kingdom
Posts: 8780
Posted: 09:08am 19 Apr 2025
Copy link to clipboard 
Print this post

I don't mind having a look, but just at the moment I haven't got any MMBasic stuff set up at all and I'm playing with a linear power supply design (again). With a RP2040-Zero in it, of course. :)

I've not been keeping in touch with the Beta releases at present.

This is where being able to specify a pre-releases help file rather than the normal "help.txt" would be useful. It would reduce the edits needed drastically. I see the file is already at 50k and isn't anywhere near being fully commented (although you've done a great job!). Maybe it needs some sort of scanning to remove the arguments from the ~ lines as those are only used for searching? That would save quite a bit of space but manual editing might be a bit of a pain.
Edited 2025-04-19 19:46 by Mixtel90
Mick

Zilog Inside! nascom.info for Nascom & Gemini
Preliminary MMBasic docs & my PCB designs
 
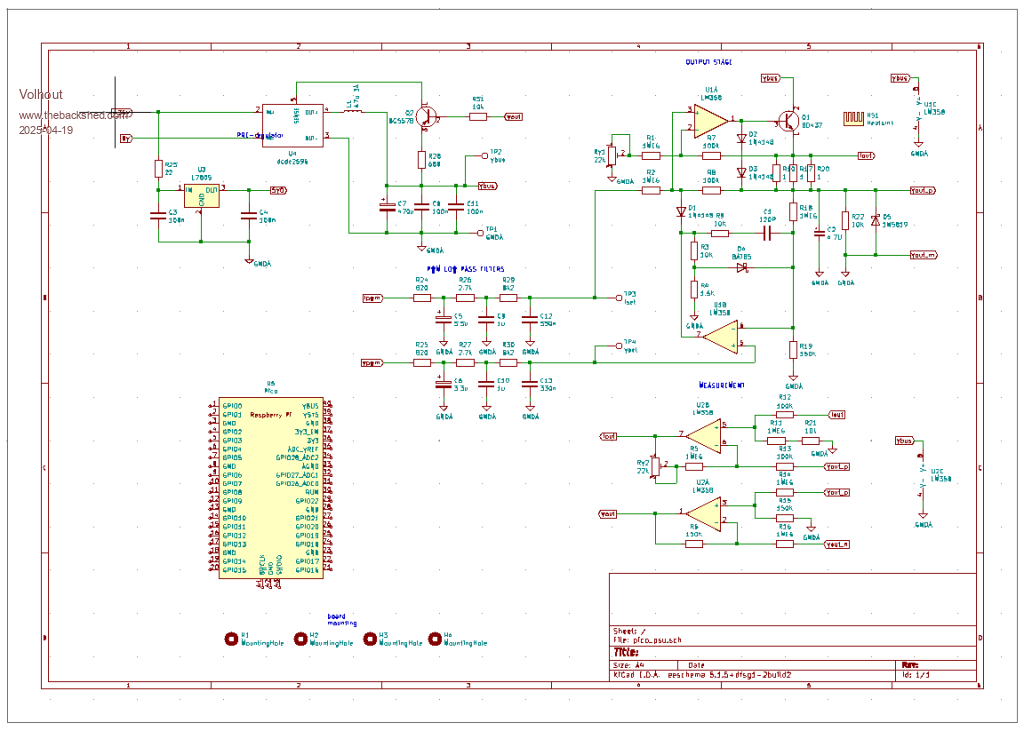
Volhout
Guru

Joined: 05/03/2018
Location: Netherlands
Posts: 5860
Posted: 11:40am 19 Apr 2025
Copy link to clipboard 
Print this post

@Mick,

I know this is off-topic, so I leave it with this.

This is what I work towards, use it to your benefit, or not. The 22k optmeters are needed to compensate for the 1% tolerance of the 1 meg resistors. Adjustment procedure I can share when desired, but it can be done with only a DVM (voltmeter).



The circuit is prototyped, and works. It only needs the layout to be finished.
An LCD, a rotary encode, 2 buttons, and a 36V PSU (or 24V transformer, bridge and elcap). The 7805 will be stuffed with a switcher.

Volhout
Edited 2025-04-19 21:41 by Volhout
PicomiteVGA PETSCII ROBOTS
 
Mixtel90

Guru

Joined: 05/10/2019
Location: United Kingdom
Posts: 8780
Posted: 11:51am 19 Apr 2025
Copy link to clipboard 
Print this post

Thanks, Volhout, I'll have a look. :)
Mick

Zilog Inside! nascom.info for Nascom & Gemini
Preliminary MMBasic docs & my PCB designs
 
Volhout
Guru

Joined: 05/03/2018
Location: Netherlands
Posts: 5860
Posted: 12:07pm 19 Apr 2025
Copy link to clipboard 
Print this post

@Peter,

The help works nice. Both console as well as VGA. I am happy you find a scroll solution, for some commands it is needed (i.e. help "math *" that shows all math commands. The math functions are fewer (help "math(*" ).

Some minor things.
1 - With current entry model you cannot filter only "MATH C" without getting the whole list of MATH C_ADD, MATH C_SUB etc..
2 - Since the word after help is always a string, auto insert the leading quote (the trailing quote is not needed for the command to perform).
3 - Since you don't want to type the whole search line (does not work, see 1-), the trailing character will always be a "*" wildcard. Auto insert that.

@Electricat,

Super !! You already created a basic help file. You said you yourself would work with the extended version. I would appreciate the full version, since that would be really helpful when the scroll mechanism is in place in RC17. It is then to the user to either add the verbose, or non-verbose version.

This is a nice addition to an already perfect basic platform.

Volhout
Edited 2025-04-19 22:09 by Volhout
PicomiteVGA PETSCII ROBOTS
 
matherp
Guru

Joined: 11/12/2012
Location: United Kingdom
Posts: 11245
Posted: 12:37pm 19 Apr 2025
Copy link to clipboard 
Print this post

  Quote  With current entry model you cannot filter only "MATH C" without getting the whole list of MATH C_ADD, MATH C_SUB etc..


That is because of the way electricat has done the file nothing to do with the help command

  Quote  ~MATH C
MATH C
MATH C_ADD array1%(), array2%(), array3%()
MATH C_SUB array1%(), array2%(), array3%()
MATH C_MULT array1%(), array2%(), array3%()
MATH C_DIV array1%(), array2%(), array3%()
MATH C_ADD array1!(), array2!(), array3!()
MATH C_SUB array1!(), array2!(), array3!()
MATH C_MULT array1!(), array2!(), array3!()
MATH C_DIV array1!(), array2!(), array3!()


There is also a mistake in Electricat's file. The search string should not include the parameters - just the command

  Quote   Since the work after help is always a string, auto insert the leading quote (the trailing quote is not needed for the command to perform).


Not trivial because the wildcards are tokens * and ? but will look

  Quote  Since you don't want to type the whole search line (does not work, see 1-), the trailing character will always be a "*" wildcard. Auto insert that.


No: this is wrong. Will bring in lots of potentially unwanted output
This relates to the mistake in the file

  Quote  ~LONGSTRING CLEAR array%()
LONGSTRING CLEAR array%()


should be

  Quote  ~LONGSTRING CLEAR
LONGSTRING CLEAR array%()
 
Mixtel90

Guru

Joined: 05/10/2019
Location: United Kingdom
Posts: 8780
Posted: 01:58pm 19 Apr 2025
Copy link to clipboard 
Print this post

That's exactly what I thought.
Mick

Zilog Inside! nascom.info for Nascom & Gemini
Preliminary MMBasic docs & my PCB designs
 
electricat

Senior Member

Joined: 30/11/2020
Location: Lithuania
Posts: 299
Posted: 06:01pm 19 Apr 2025
Copy link to clipboard 
Print this post

@Volhout,
  Quote  I would appreciate the full version, since that would be really helpful when the scroll mechanism is in place in RC17


I already made 'test' version to see how it performs. And it`s good axcept printing all in one go.(~700kb)
I WILL add ~KEYWOARDS generated out of full command description too, for myeself (but can share if finished if it is interesting).

Problem is, it is not official version anymore, as I added side notes, some examples, BETA notes and more. And to hell, I don`t want look through it and now remove everything to make it official again. This was reason I agreed volunter with commands, but not with full help. But I can output it as 'non-official' if it`s OK and Peter has nothing against. I mean I can upload, but it could not be called official    

  Quote  1 - With current entry model you cannot filter only "MATH C" without getting the whole list of MATH C_ADD, MATH C_SUB etc..


I dont get it. These are in one block in official usr manual with short leading expl.

@Peter,
  Quote  There is also a mistake in Electricat's file. The search string should not include the parameters - just the command


It was not a mistake. It was automated output.

But after short think I made a test to see how it would look like if for example user wants search anything containing "*array*". And I liked it.

I will oputput final version in style for public use, as you planned:

~LONGSTRING CLEAR
LONGSTRING CLEAR array%()  


In fact. @Peter made HELP cmd good enough as it is now (hell.. I`m alergic to quotes ).
It`s mostly up to user configure by he`s (her   ) wish help.txt (and share comunity. and make mess like with linux distros but I am comfortable with this   )

  Quote  This is a nice addition to an already perfect basic platform.

There is no such thing as perfect    
I play with sprites and I want to know sprite address in memmory so I could set bit(ch) on or off
Edited 2025-04-20 05:30 by electricat
My MMBasic 'sand box'
 
mozzie
Senior Member

Joined: 15/06/2020
Location: Australia
Posts: 284
Posted: 04:23am 20 Apr 2025
Copy link to clipboard 
Print this post

G'day,
Once again I say thankyou to Peter for making the help system available and Electricat for the groundwork of the help.txt file to work with it.  

In my mind this makes the Picomite an almost perfect stand alone system to experiment and learn MMBasic, most times the command comes to mind however the format is forgotten, so a simple help system such as this removes the need to check a PC or printed manual.

If I may offer my 2c, Electricat's current help.txt file, showing the format of each command/function and essential info only, gives a good compromise re size and functionality, if further information is required the manual has it all. As he suggests, it's still in Beta stage and we can tweak our own versions as we see fit.

The idea of an MMBasic for DOS program to work with this file is also floating round my skull....  

Regards,
Lyle.
 
Mixtel90

Guru

Joined: 05/10/2019
Location: United Kingdom
Posts: 8780
Posted: 06:53am 20 Apr 2025
Copy link to clipboard 
Print this post

Please bear in mind that A: has very limited space. If it gets clogged up with a huge help file it's going to be unusable for anything else, so it's better if the help file doesn't include the common, everyday commands at all. If that means that beginners have to read the manual to get started then so be it. It's good training. :)
Mick

Zilog Inside! nascom.info for Nascom & Gemini
Preliminary MMBasic docs & my PCB designs
 
matherp
Guru

Joined: 11/12/2012
Location: United Kingdom
Posts: 11245
Posted: 07:59am 20 Apr 2025
Copy link to clipboard 
Print this post

I've updated RC16 if you re-download.

Now accepts the search string without quotes
and now pages the output including splitting lines at word breaks
The latter also applies to LIST fname$
 
electricat

Senior Member

Joined: 30/11/2020
Location: Lithuania
Posts: 299
Posted: 11:49am 20 Apr 2025
Copy link to clipboard 
Print this post

HDMI/USB/2350

  matherp said  I've updated RC16 if you re-download.
Now accepts the search string without quotes


I am very satisfied with this. Simple, flexible.  

I noticed some small problem.
When I call something from lastcmdbuffer (these arrows up, down) then if I
> help *pixel*
prints info ok

Then for example
> help *framebuffer*
prints info ok

Then
> help *pixel*
returns as if empty search, now repeat

> help *pixel*
returns info

Try different recalls from lastcmdbuffer can you see problem when same search repeated?

(Nowdays I always reflash with full flash clean)
Edited 2025-04-20 21:50 by electricat
My MMBasic 'sand box'
 
matherp
Guru

Joined: 11/12/2012
Location: United Kingdom
Posts: 11245
Posted: 12:28pm 20 Apr 2025
Copy link to clipboard 
Print this post

  Quote  can you see problem when same search repeated?


Yes: will fix
 
bfwolf
Senior Member

Joined: 03/01/2025
Location: Germany
Posts: 235
Posted: 04:08pm 20 Apr 2025
Copy link to clipboard 
Print this post

  Mixtel90 said  Please bear in mind that A: has very limited space. If it gets clogged up with a huge help file it's going to be unusable for anything else, so it's better if the help file doesn't include the common, everyday commands at all. If that means that beginners have to read the manual to get started then so be it. It's good training. :)


Possible solution to meet both needs (extensive help and save space on "A:") and perhaps easy to implement?:

First check for presence of SD card in "B:" and if true look for helpfile there.
If none on SD, try to open on "A:".

So one could have a large and extensive helpfile on "B:" and a minimal variant on "A:"..

And perhaps - to prevent possible "name conflicts" with other helpfiles (of BASIC applications), name the file for the "HELP" command "mmb-help.txt"?

All in all, I think the idea and the implemented solution for a help file and a "HELP" command are brilliant!

And the fact that the "LIST" command also benefited from this is, of course, a nice side effect.

Happy Easter to everyone! bfwolf

bfwolf
 
matherp
Guru

Joined: 11/12/2012
Location: United Kingdom
Posts: 11245
Posted: 04:23pm 20 Apr 2025
Copy link to clipboard 
Print this post

  Quote  Possible solution to meet both needs (extensive help and save space on "A:") and perhaps easy to implement?:

No. Trying to access an SDcard that isn't there gives an error. Plus different file system so different code. It isn't going to happen.
 
bfwolf
Senior Member

Joined: 03/01/2025
Location: Germany
Posts: 235
Posted: 05:20pm 20 Apr 2025
Copy link to clipboard 
Print this post

  matherp said  
  Quote  Possible solution to meet both needs (extensive help and save space on "A:") and perhaps easy to implement?:

No. Trying to access an SDcard that isn't there gives an error. Plus different file system so different code. It isn't going to happen.


Okay, if it's too complicated. I thought it might be simple, and that in MMBasic, the information about whether an SD card is present would be constantly available (e.g., as a flag). And I thought that both the internal LittleFS and the SD card's FatFS were accessed via a unified API (overlying virtual file system)?

The way it is now is better than no help file at all!
 
mozzie
Senior Member

Joined: 15/06/2020
Location: Australia
Posts: 284
Posted: 06:03pm 20 Apr 2025
Copy link to clipboard 
Print this post

G'day,
Happy to report the Help file system works great, tested so far on RP2350HDMI and RP2040 with ILI9488 LCD using a modified version of Electricat's Help.txt file, many thanks Electricat for the template  

After some editing, my version is down to approx 40kb, this is by grouping some commands together (framebuffer / peek / poke / setpin) removing PIO (don't understand yet) and Wii / Gamepad (don't use) but with the bit / byte / flag commands added, as well as stuff I always forget (alignment in text etc).

I may have this wrong, but the concern about the size of the Help.txt file seems unwarranted, simply don't install it or delete it if you need the room on A:

To add another 2c, perhaps the best scenario would be:
Full help file with expanded explanations (like manual) for beginners, they are less likely to need a lot of space on A: anyway
Short help file with command references only for more seasoned users.
Then customise either to suit your needs, the system is flexible  

Regards,
Lyle.
 
matherp
Guru

Joined: 11/12/2012
Location: United Kingdom
Posts: 11245
Posted: 06:09pm 20 Apr 2025
Copy link to clipboard 
Print this post

For Bleep

PicoMite.zip
Edited 2025-04-21 04:09 by matherp
 
Mixtel90

Guru

Joined: 05/10/2019
Location: United Kingdom
Posts: 8780
Posted: 06:11pm 20 Apr 2025
Copy link to clipboard 
Print this post

The individual could always have more than one help file (help1, help2 etc. for different applications) in a directory on B: and copy the appropriate one to A:\help.txt when needed. That would allow a few heavily descriptive commands to have a file of their own rather than clogging up the general file.

Of course, having a paper manual handy beats this hands down. ;)
Mick

Zilog Inside! nascom.info for Nascom & Gemini
Preliminary MMBasic docs & my PCB designs
 
Bleep
Guru

Joined: 09/01/2022
Location: United Kingdom
Posts: 792
Posted: 06:27pm 20 Apr 2025
Copy link to clipboard 
Print this post

  matherp said  For Bleep

PicoMite.zip


If anything slightly worse, in the worst case being that one monitor will sometimes display nothing, and eventually go into power save. :-(
 
matherp
Guru

Joined: 11/12/2012
Location: United Kingdom
Posts: 11245
Posted: 06:35pm 20 Apr 2025
Copy link to clipboard 
Print this post

Strange - tests perfectly for me, playing mp3 while running bubble. Just to be pedantic check power supply and also measure/adjust DVDD to be at least 1.3V
 
     Page 30 of 52    
Print this page
The Back Shed's forum code is written, and hosted, in Australia.
© JAQ Software 2026