Home
JAQForum Ver 24.01
Log In or Join  
Active Topics
Local Time 23:35 21 Apr 2026 Privacy Policy
Jump to

Notice. New forum software under development. It's going to miss a few functions and look a bit ugly for a while, but I'm working on it full time now as the old forum was too unstable. Couple days, all good. If you notice any issues, please contact me.

Forum Index : Electronics : Inverter building using Wiseguys Power board and the Nano drive board

     Page 30 of 31    
Author Message
nickskethisniks
Guru

Joined: 17/10/2017
Location: Belgium
Posts: 472
Posted: 12:06pm 22 Mar 2026
Copy link to clipboard 
Print this post

Thanks! Btw, I'm really impresssed with the outcome so far! With just 1 switch it comes a live.
Edited 2026-03-23 08:29 by nickskethisniks
 
Revlac

Guru

Joined: 31/12/2016
Location: Australia
Posts: 1239
Posted: 02:36am 23 Mar 2026
Copy link to clipboard 
Print this post

Yeah just love the way it works.  
Cheers Aaron
Off The Grid
 
KeepIS

Guru

Joined: 13/10/2014
Location: Australia
Posts: 2108
Posted: 05:34am 25 Mar 2026
Copy link to clipboard 
Print this post

Note: This is not a alternative to the wiseguy initial setup and test procedure for newly assembled Inverter boards.

When building the WG Inverter, or after any mods etc, once the controller board has passed it's pre-flight tests and the power board isolated supplies and wave forms have been checked, or after changing anything or making Inverter modifications:

My final pre-launch check is made with a small 1k resistor connected between a 14Vdc supply and power board B+ T1. Terminal T2 is common, The power supply supply current trip is set to 300ma and voltage set to 14Vdc.

With no power applied, the controller in Test mode, and a small value CAP board fully discharged, the power board is connected to the toroid, a CRO or DSO is connected across the AC output of the toroid, any low cost small DSO will do.

The basic power board, isolated supplies and SPWM drive and FETS, along with any obvious Toroid faults/errors shorts and AC output filter and wiring errors can have a final check here.

With 14v applied to the controller, total current draw should be Less than 270mA for around 16vac P-P sine wave output, it depends on your turns ratio and toroid design voltage, do not place any load on the output.

NOTE: You will need to temporarily adjust the "Nano Menu" Item 2 "Capacitor Calibrate" voltage above Item 1 (Battery DC calibrate voltage), as the supply voltage to the FETS is via a 1K resistor, I normally enter 50V in Item 2 to stop the AC sine wave rising and falling, you do this with the test setup running.

The AC output will be rising and falling as PWM ramps up and down due to the small cap bank, which is unable hold the voltage constant as AC starts to generate, the voltage drops quickly across the FETS, the Nano detects this and ramps PWM down, rinse and repeat, this will not hurt anything. Once Item 2 is set high enough, the AC output will hold still.         

There are no really high value caps or high DC voltages to destroy things, so if you missed something in the test setup, and you have set the power supply correctly, the maximum current should be limited to around 300mA, just a few watts, and whatever a very physically small sized cap can supply from 14V, which is also very little.

Do not go above 14V for this test.

NOTE: The test cap boards combined total capacitance must be NO more than a small size 1000uf 47v cap, small = less than 20mm high and 15mm across, this is important as these normally have a poor/high ESR.

If you made a mistake with FET mounting, or have any shorts or incorrect SPWM drive, the current will increase and voltage will drop and-or the AC output will fall way below 16vP-P.

Obviously you won't get this waveform and AC voltage if the SPWM drive connections are wrong, or there are shorts on the board, or there is a Toroid or wiring problem.

The AC output should look like the following, an AC output filter is not connected in this bench test setup, the DSO probe is connected across a 3uf to 4uf 400vac SPWM filter CAP which should be wired permanently across the secondary of the Toriod, the secondary being the AC output.



FYI Below: The Controller SPWM HI-LO output switching on J5, referenced to common (GND)

A test plug with flying leads is simple to make to plug into J5, solder short leads to pins 1 to 4, these connect to the DSO probe/s, in my case the 4 channels of the DSO are connected to these pins.

Solder a short ground lead to Pin 8 of J5 for the DSO probe earth clips.

Finally a 1k resistor will need to be connected between pin 5 of J5 and the DC input if you are using my Code.

Pin 7 of J5 has +12v on it, it's not used here and should be cover with heat shrink tube.

Make sure all pins on the plug are covered with heat shrink, especially Pins 5, 6 and 7.

Obviously the Controller board is not connected to the Power board:

Controller board setup:  

The LCD is connected.

     DC input: 12V
Current limit: 100ma

When running:

Current draw:  82ma
       Power: 986mW




EDITED: Added missing info.
Edited 2026-03-30 08:53 by KeepIS
NANO:Inverter V 8.2ksLinux AvrDude GUI script V4.1
 
KeepIS

Guru

Joined: 13/10/2014
Location: Australia
Posts: 2108
Posted: 12:39am 01 Apr 2026
Copy link to clipboard 
Print this post

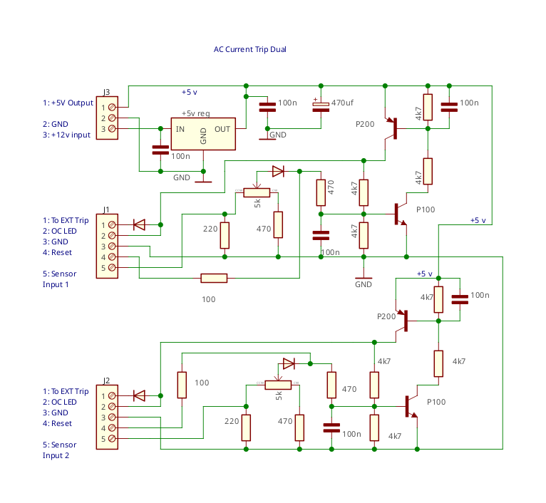
Since this is a dual Inverter build, I wanted to include the small external Over Current trip circuits I made, hopefully this time making more sense than my first attempt some time ago in the thread.

I wanted to clarify my use of three AC current sensors a little more, along with the DC peak meters and Peak DC input over current trip. It may look like I'm complicating the build, but in reality it's turned to be the opposite in a Dual power stage Dual Toroid build.

NOTE: No modifications are needed to the Nano Code:

The Dual Inverter design can switch between a powerful single stage lower "idle power" Inverter and a two stage Very High power Inverter, with only 23 watts extra idle power in my case. My Inverter does NOT incorporate dual stage switching, it is hard wired as a 12kW Inverter with a Peak DC input of 48kW.

I have a separate current trip circuit for each power stage DC input and for each Toroid AC output, this allows the AC current trip to be set at 47A on each Toroids AC current sensor, and at 500A Peak DC input to each Power stage. Total Peak DC input of 1000A and AC output trip of 20kW with 4 second peak DC input of around 48kW.

Note: A single power board and Toroid has been tested for a year at 600A Peak DC input and easily handled over 8kW output for quite some time, the limitation was basically Toroid Heat.

With these Controller independent Over-current circuits, nothing has to be changed if you were switching between 1 or 2 stage operation. When one stage is running, AC trips at 47A, if two stages are enabled, AC trips at 94A, and the same applies for DC input OC sense of either 500A or 1000A, in the real world there will be some slight non linear load sharing, but you get the basic idea.

Using 2 AC and 2 DC trip sensors also allows them to detect and Indicate the failure or over-current of either Power stage or either Toroid AC output, and to latch indicate which power stage or Toroid tripped, this is important when fault finding.

That 3rd AC sensor for "Combined Total AC current" feeds the Nano controller as per normal, this allows the 3rd "Total current" sensor to correctly indicate the combined AC current on the Nano LCD, in either fixed dual or 1 or 2 stage mode.

NOTE: The combined AC sensor is not used for over current trip, by clipping or removing D6 on the Controller, this function is removed as it is not needed, instead the main Nano Over Current trip latch and LED are set by any high input on the EXT trip Input pin or terminal from the 4 trip sensor circuits, each has its own combined "Push button LED Indicator & Reset switch".

It is only a matter of duplicating some of the Sensor and Latch circuit on the Controller. Q1, Q2, a few resistors and a diode. I made four of these little circuits, one for each toroid AC sensor and one for each power stage Peak DC input current sensor trip. The four Over-Current boards feed a voltage via diodes to a single wire connection to set the "Master" Nano OC Latch and OC LED on the Controller.

I now know which stage caused the current trip, and I know if it was an AC or DC over current event. This also makes setting the trip points simple, and not a single change has to made to any setting when the inverter is switched between 1 or 2 power stages.

The only adjustment required when swapping a Controller board, is to set AC output voltage via RV1 on the controller, if AC output is set when you first test the spare controller board, once you have set the OC levels on the 4 Trip boards, no adjustments at all are needed when swapping over the main Nano controller board.

To Recap:

The Nano only needs diode D6 clipped and D5 linked if it is already built, a really simple modifications. When I built the second V7 controller, I left RV2, R15 and D6 off the board and put a link in place of D5. On the previous built board, I snipped one end of D6, and linked D5, the result is the same.

The only "Over Current" input is via the external Trip pin going straight to the junction of R17, R16 on the controller. On the external Trip boards, over current adjustment components "RV2, R15, D6" and a burden resistor of 220R across RV2 R14 replaces R14, R13, in the two new AC Sensor Trip circuits.

Two circuits for AC over current sense transformers with 200R Burden resistors. And two circuits (no Burden Resistors) for two DC current sensors that monitor two FET power boards, the four outputs from these are paralleled through a Diode on the each trip output, connected together to form a single Trip input to the controllers EXT Trip pin.

A single earth and one control wire are connected to Gnd and EXT Trip Input on the Controller.
NANO:Inverter V 8.2ksLinux AvrDude GUI script V4.1
 
KeepIS

Guru

Joined: 13/10/2014
Location: Australia
Posts: 2108
Posted: 12:41am 01 Apr 2026
Copy link to clipboard 
Print this post

Circuits.





Footnote added 2026-04-03 08:00 by KeepIS
As picked up by wiseguy in following next post:

DSO out terminals: pin1 J7 goes to pin2 J4 and pin1 J6 goes to pin2 J1.

Footnote added 2026-04-03 14:30 by KeepIS
NOTE: The Over Current LED outputs in the circuit do not have a series resistor shown, these resistors are built into the LED-Push-Button switches on the front panels in my build, ideally they should be on the circuit board for other reset/indicator hardware configuration.
NANO:Inverter V 8.2ksLinux AvrDude GUI script V4.1
 
wiseguy

Guru

Joined: 21/06/2018
Location: Australia
Posts: 1267
Posted: 01:24pm 02 Apr 2026
Copy link to clipboard 
Print this post

DSO out would be a rather low output level ? I assume pin1 of J6 was supposed to join to Pin2 of J1, likewise J7 & J4? Other than that, a great effort. I only found that as I was recreating the schematic for consideration as a single PCB solution.
If at first you dont succeed, I suggest you avoid sky diving....
Cheers Mike
 
KeepIS

Guru

Joined: 13/10/2014
Location: Australia
Posts: 2108
Posted: 10:10pm 02 Apr 2026
Copy link to clipboard 
Print this post

  wiseguy said  DSO out would be a rather low output level ? I assume pin1 of J6 was supposed to join to Pin2 of J1, likewise J7 & J4? Other than that, a great effort. I only found that as I was recreating the schematic for consideration as a single PCB solution.


Thanks Mike, if you ever consider doing that, it would make (my) finished dual Inverter very professional.

While I still have time, I've finally got around to making a service and operation manual, so I'm posting a few thing here that were ambiguous or incorrect in my earlier ramblings.
.
Edited 2026-04-03 08:58 by KeepIS
NANO:Inverter V 8.2ksLinux AvrDude GUI script V4.1
 
KeepIS

Guru

Joined: 13/10/2014
Location: Australia
Posts: 2108
Posted: 02:03am 03 Apr 2026
Copy link to clipboard 
Print this post

This is a simple, admittedly not very good, basic block layout. Hopefully gives an idea of how simple it is to add a second power stage and toroid.

IMHO This is far easier than winding a single 12kw Toroid, as this Inverter is running our workshop and home 100% fully off grid, adding the extra monitoring sensors, safety current trip circuits and spacious easy to service layout and cabinet was fully justified, especially considering how critical this Inverter is to our life and security.

We are clocking around 1230kWh to 1570kWh per quarter. All electric appliances, everything on the property runs from Inverter 230Vac.  




.
Edited 2026-04-04 12:16 by KeepIS
NANO:Inverter V 8.2ksLinux AvrDude GUI script V4.1
 
KeepIS

Guru

Joined: 13/10/2014
Location: Australia
Posts: 2108
Posted: 01:50am 06 Apr 2026
Copy link to clipboard 
Print this post

The Inverter tripped last night while making the evening meal and baking a desert, 2 ovens, a big air fryer, 2 induction hotplates, an Air Conditioner and a 4kW hot water system all running at once, then my wife boiled the Jug, after a few minutes a noticeable blink of the lights, that could only mean one thing, the Inverter must have switched to Mains AC, which by the way is still connected as our "backup" for at least another year, it costs nothing, pays for itself, and makes us some money.

I went across to the the Shed and found the Inverter had both DC trip LEDS ON, AC had NOT tripped.

Inverter temperatures were all fine, LCD message said OC trip - press reset. I switched the Hot water system off and reset the Inverter, it powered up and the Transfer-switch went from Mains AC to Inverter AC, which dumped a 10.75kW load onto the idling Inverter, only the slightest flick of the Lights, mains to inverter switching is very fast at around 15ms, the Inverter was happy with that.

A separate UPS powering our Network and a Solar-Inverter Graphing recorder, indicated that the Inverter was producing well over 14kW when it tripped, the lights gave a big blink as the Generator-Mains transfer switch went to Mains AC, the transfer switch is slower when switching from Inverter to Mains and 14kW is a pretty decent load to switch, and not that far from possibly taking the mains street breaker, I'm not even sure if that fuse is much over 60A? maybe a slow blow type?  

I'm going to put a timer on the Hot Water system, so the HWS is off between 7am to 8am and 4.30pm to 6.30pm, which is when we use a lots of combined household loads.

Another thing I have now 100% confirmed, the AC phase difference when switching from Mains AC to Inverter AC does not cause any current spikes in this Inverter. Since having a heavy duty Generator<->Mains transfer switch fitted to the Main Fuse Box, there has never been a single spike when switching in all the testing I have done since then. It is what it is, the DSO and equipment don't lie.

Any who have read the thread might remember that old "Piece Of S@#t" Auto Transfer Switch I had used for years, it had actually been arching under power transfer to varying degrees all along 😠 That is the only thing that has ever managed to take a FET out in the previous WG single board Inverter, the Dual Inverter (still using that board BTW) has run, and continues to run perfectly.

Tripping the inverter and instantly dropping SPWM drive and around 16kW of DC input like a hot stone, at over 14kW of AC, did nothing to the Inverter, dumping over 10kW back onto the idling Inverter is also a complete non event.
NANO:Inverter V 8.2ksLinux AvrDude GUI script V4.1
 
KeepIS

Guru

Joined: 13/10/2014
Location: Australia
Posts: 2108
Posted: 04:50am 06 Apr 2026
Copy link to clipboard 
Print this post

For anyone interested in the 500A DC Hall current sensors.

Link to Hall Sensor

Select DC-2T-500A and Select 12V

As of today - AU $19.39 + $10.00 shipping, supposed delivery Apr 13-22.


.
Edited 2026-04-06 14:50 by KeepIS
NANO:Inverter V 8.2ksLinux AvrDude GUI script V4.1
 
KeepIS

Guru

Joined: 13/10/2014
Location: Australia
Posts: 2108
Posted: 03:50am 07 Apr 2026
Copy link to clipboard 
Print this post

FYI: I don't want to say much just yet, but someone has taken the time and been kind enough to design a small PCB that incorporates the 4 current trip circuits I posted earlier into to a single PCB.

Some modifications have been made. One being to utilise a Single Reset push switch to reset any or all of the 4 over current LEDs that may be Latched on, this, along with combining all circuitry onto a single board, has greatly simplified interconnect wiring and control panel space layout.

In a single 6kW Inverter, simply utilise one DC current trip circuit using the DC Hall sensor that I previously linked to, in a single Inverter the existing Nano controller AC Over current trip remains untouched, and a connection to the "EXT Trip" pin on the Nano Controller is fed by the DC over current trip output from this new PCB.  

You can add the Meter to indicate Peak DC input current drawn by the Inverter at any time if desired, it is truly a revealing insight into the Dynamic peak load currents that your Inverter and FETS actually have to deal with, in any case there is a connection for a DSO to monitor DC current wave-forms if needed.  

A single Inverter could easily be upgraded to a dual at any time if the Single Inverter housing was designed with that possibility in mind, and any extra Over current safety controls are ready to be populated as required.
NANO:Inverter V 8.2ksLinux AvrDude GUI script V4.1
 
Revlac

Guru

Joined: 31/12/2016
Location: Australia
Posts: 1239
Posted: 09:28am 08 Apr 2026
Copy link to clipboard 
Print this post

  Quote  A single Inverter could easily be upgraded to a dual at any time if the Single Inverter housing was designed with that possibility in mind, and any extra Over current safety controls are ready to be populated as required.

Really like this way , it doesn't require much work to add the extra stage, it definitely beats the old method of having to buy a new bigger inverter at great expense.
Edit: well We don't buy inverters anymore, we build em.
Edited 2026-04-08 19:30 by Revlac
Cheers Aaron
Off The Grid
 
KeepIS

Guru

Joined: 13/10/2014
Location: Australia
Posts: 2108
Posted: 01:23am 11 Apr 2026
Copy link to clipboard 
Print this post

Hi Aaron, it's a great option isn't it, especially for those of us who build our own Inverters, at least until they make that illegal, along with repairing our own vehicle, and charging everyone a blanket tax for letting us breath the air, drink collected rain water, and use the sun for our solar as they legislate for these to now belong to the corporation
NANO:Inverter V 8.2ksLinux AvrDude GUI script V4.1
 
KeepIS

Guru

Joined: 13/10/2014
Location: Australia
Posts: 2108
Posted: 01:29am 11 Apr 2026
Copy link to clipboard 
Print this post

I decided to do some testing on the bench for the effect on Idle %PWM when changing the Primary turns on a Toroid.  

Given an Inverter @ 54Vdc input, and a Toroid at Idle producing regulated 240vac :

73.8% PWM, 20.63 Watts.

Add 1 extra primary turn:

76.5% PWM, 20.56 Watts.

Add 2 extra primary turns:

79.3% PWM, 20.62 Watts.

Initial windings: AC regulation starts @ 40vDC, power level is around 20Watts, PWM starts to fall and is 98% at VFB transition.

Extra 2 windings: AC regulation starts @ 44vDC input, power and PWM similar at the transition to VFB regulation.

Two extra primary turns raised Idle PWM by 6% in this Toroid winding configuration.

There is no change in efficiency/Idle power, likely due to the WG design with very fast efficient FET switching, this may change with slower switching designs.

As mentioned in previous discussions, the opposite when removing primary turns, this lowers the DC input voltage that is required for Inverter AC output regulation, and lowers the %PWM required to produce the AC reg voltage at Idle and under loads.

It looks like around 76% to 79% at Idle would be about right, but this also depends on how low your DC input drops down to under the highest load you expect the Inverter to start.

NOTE: I call the Primary winding on a Toroid, the drive or input winding, in an Inverter that's the SPWM FET drive connections.    

This test was on a single 2.5 kW Toroid with a 25 turn primary.

On a very large Toroid with a 14 turn primary, one turn "might" make for a more significant difference?
.
Edited 2026-04-11 18:40 by KeepIS
NANO:Inverter V 8.2ksLinux AvrDude GUI script V4.1
 
Revlac

Guru

Joined: 31/12/2016
Location: Australia
Posts: 1239
Posted: 12:04am 14 Apr 2026
Copy link to clipboard 
Print this post

In most of my previous builds I would aim for around 28Vac on the primary for a 48Vdc inverter, the PWM display sheds new light on whats going as its running which is great to visualise with or without a large load attached.
At the moment my Inverter PWM is 84% (Primary winding with 150w load  just measured 31Vac) as in the other thread, So yes, totally agree I should be around 76% would give me much more headroom.
I will update on my own thread when I get time to fix it.

Thanks for testing, this is great stuff to keep in mind when anyone builds and tests there new toroid and inverter build.
Cheers Aaron
Off The Grid
 
KeepIS

Guru

Joined: 13/10/2014
Location: Australia
Posts: 2108
Posted: 11:07pm 14 Apr 2026
Copy link to clipboard 
Print this post

Thanks Aaron.

IMHO I feel that it gives a little more headroom before the Inverter AC regulation itself drops under very high startup loads, firstly from R loss in the Toroid and wiring, and then when SPWM drive hits 99% PWM, or in the words of Scotty, “We’re giving it all she’s got Captain”.

There were other technical considerations, however I feel that some of these have been somewhat mitigated, in part due to robust FETS we now use, wiseguys design with fast FET switching and his balanced SPWM drive scheme and more, and finally the use of high saturation stacked toroid chokes, wound with 2 AWG (not 0) with 4 to 6 stacked rings allowing for a much longer cable length and slightly more R-loss.

Those chokes and a small cable loss are the last buffer between the FETS and a bad Toroid load, that combined with possible choke saturation, can make the primary winding look like a steel railway spike.

Finally, the open nature of the chokes with a core material that does not, in itself, heat, allows plenty of air space around the choke winding cable, which results in chokes that do not overheat, with the added bonus of silent operation.
NANO:Inverter V 8.2ksLinux AvrDude GUI script V4.1
 
KeepIS

Guru

Joined: 13/10/2014
Location: Australia
Posts: 2108
Posted: 01:22am 15 Apr 2026
Copy link to clipboard 
Print this post

Well that didn't take long  

NANO:Inverter V 8.2ksLinux AvrDude GUI script V4.1
 
KeepIS

Guru

Joined: 13/10/2014
Location: Australia
Posts: 2108
Posted: 04:25am 16 Apr 2026
Copy link to clipboard 
Print this post

I mentioned a few posts back about adding a timer for our 3.8kW Hot Water system, and found one that I think will do this perfectly.

Din Rail 2 Wire 7 Days Programmable Digital TIME SWITCH AC 220V 230V 12V 24V 48V 16A or 30A.

$26 for two including delivery - $15 delivery if buying one I got two.

16 on/off programs per day for each day of the week.
Repeat programs with 16 on/off setting and manual override
NiH battery power reserve when electric supply cut off, more specs below the images.

85~265V
15A, 30A
Black-out: 60 days
Timer range: 1min~168hr
Recharge battery: 1.2V 40Ma
Average error: 1s/24h, 25°C

I don't want the HW system coming on when the Inverter is running at 14kW, which only happens first thing in the morning and early evenings, this just ensures the HW is off for an hour at both times.
.
NANO:Inverter V 8.2ksLinux AvrDude GUI script V4.1
 
KeepIS

Guru

Joined: 13/10/2014
Location: Australia
Posts: 2108
Posted: 12:46am 18 Apr 2026
Copy link to clipboard 
Print this post

FYI: The timer in my previous post: I quickly setup and tested it after I deciphered the small, almost English, printed sheet.

It works perfectly, backup also remembers the relay state when power is cycled or lost for any reason.

The clock-timer and LCD continue to run for months with no AC power, so the power relay will be in the correct time-relay-enable state when power is restored.
NANO:Inverter V 8.2ksLinux AvrDude GUI script V4.1
 
Revlac

Guru

Joined: 31/12/2016
Location: Australia
Posts: 1239
Posted: 08:59am 18 Apr 2026
Copy link to clipboard 
Print this post

"Those chokes and a small cable loss are the last buffer between the FETS and a bad Toroid load,"  
For years I have also thought this to be the case with Some Transformer-less Inverters not having a decent choke and some resistance to buffer between the FETS and the load, those that did have survived much longer running induction motors and various other loads, haven't seen anyone else say this but proof is in the pudding.

I'm sure if I get some more of these choke rings for the older inverter builds it would be beneficial to there longevity etc. The Inverter in the shed has aluminium strap wound on the choke and I notice some heat on it today, be replacing it one day with rings.

Thats a good looking Timer and much better specs than those plug in wall socket ones I had that, where only 10A, Plenty of room in the switch box for the DIN rail mount I guess, I run out of slots in the House panel.
Cheers Aaron
Off The Grid
 
     Page 30 of 31    
Print this page
The Back Shed's forum code is written, and hosted, in Australia.
© JAQ Software 2026