Home
JAQForum Ver 24.01
Log In or Join  
Active Topics
Local Time 11:24 22 Apr 2026 Privacy Policy
Jump to

Notice. New forum software under development. It's going to miss a few functions and look a bit ugly for a while, but I'm working on it full time now as the old forum was too unstable. Couple days, all good. If you notice any issues, please contact me.

Forum Index : Windmills : f n p gridtie windturbine, triple stator

     Page 3 of 7    
Author Message
DaveP68

Senior Member

Joined: 25/11/2014
Location: New Zealand
Posts: 292
Posted: 05:39pm 15 Aug 2017
Copy link to clipboard 
Print this post

Hi Fred

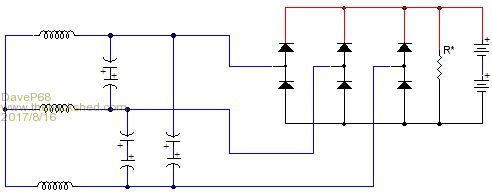
It works by removing the peak current pulses that occur due the narrow conduction angle of the 3 phase rectifier.

Here's an illustration of "NO" power factor correction on a single phase rectifier.



Here is a 3 phase power factor correction capacitor circuit.



Hope this now makes sense in what I'm describing.

DavidEdited by DaveP68 2017-08-17
There are realities if you do not accept, will lead to frustration because you will be spending time on wrong assumptions and the results cannot follow! The Dunning Kruger Effect :)
 
flc1
Senior Member

Joined: 20/11/2011
Location: New Zealand
Posts: 242
Posted: 01:44pm 16 Aug 2017
Copy link to clipboard 
Print this post

I wonder if a power factor correction setup would work with a cap doubler on 1 stator?
Has anybody tried that?
 
flc1
Senior Member

Joined: 20/11/2011
Location: New Zealand
Posts: 242
Posted: 01:30am 21 Aug 2017
Copy link to clipboard 
Print this post

well the high voltage inverter has finally arrived in nz,

Now I just have to pay the huge ransom demanded by the highly likeable nz customs and then the inverter is "released" to me.
I must be punished for my sins... fancy trying to import somthing thats not manufactured here in nz?

how dare I even attempt such a thing.Edited by flc1 2017-08-22
 
flc1
Senior Member

Joined: 20/11/2011
Location: New Zealand
Posts: 242
Posted: 02:58pm 23 Aug 2017
Copy link to clipboard 
Print this post



New 40-540dc blue inverter , and the yellow voltage controller and the dumpload resistors




one of the 45-90dc inverters from my old dual fnp ,with home made dumpload resistors.
a huge diffrence in size ( and cost) between the two setups, but "hopefully" with the new larger setup I will get over 1 kw from 1 stator.Edited by flc1 2017-08-25
 
DaveP68

Senior Member

Joined: 25/11/2014
Location: New Zealand
Posts: 292
Posted: 10:40pm 23 Aug 2017
Copy link to clipboard 
Print this post

Hi Fred

Well done, that looks an impressive new inverter. It should extract the maximum possible output power from a single 36 pole copper stator with black cap.

Forget those crappy old 42 pole stators, if you can get access to 36 pole stators that output 40 % more power for the same given RPM.

This just has to work better and provide far more "accumulated power" over say a 42 pole dual that has been tried by a few on here.

If you did go with a dual 36 pole set up with a suitably up rated 40-540 VDC inverter you could get a peak output of up to 2.5 kW. With a triple stator set up a peak output of 4 kW could be possible.

You're about prove my point about F&P stators like to operate over a wide voltage range with the current kept at an optimum value for their best power extraction.

Ok results can be achieved into batteries, but requires rewiring of stators and needs to be a dual setup to give any meaningful output.

Looking forward to seeing some real world results.

David
There are realities if you do not accept, will lead to frustration because you will be spending time on wrong assumptions and the results cannot follow! The Dunning Kruger Effect :)
 
flc1
Senior Member

Joined: 20/11/2011
Location: New Zealand
Posts: 242
Posted: 04:02pm 27 Aug 2017
Copy link to clipboard 
Print this post




inverter cabinet
 
DaveP68

Senior Member

Joined: 25/11/2014
Location: New Zealand
Posts: 292
Posted: 09:08pm 29 Aug 2017
Copy link to clipboard 
Print this post

That inverter looks like a 'Load Adaptive Impedance Matching' type which suits those F&P 36 pole copper stators. I know of a member on here earlier this year asked "where do I get one of these? May-be It's down in the South Island in Middle Earth" Well a message to that member they come from a company in China.Edited by DaveP68 2017-08-31
There are realities if you do not accept, will lead to frustration because you will be spending time on wrong assumptions and the results cannot follow! The Dunning Kruger Effect :)
 
domwild
Guru

Joined: 16/12/2005
Location: Australia
Posts: 873
Posted: 08:17pm 30 Aug 2017
Copy link to clipboard 
Print this post

  DaveP68 said   Less is more

But a jump of 170 W over a capacitor doubler using the same drive system is a very big change!!

David


David, am easily confused. Are you saying your system as per the diagram is better than the capacitor doubler system? If so, what are the cap. values please.
Taxation as a means of achieving prosperity is like a man standing inside a bucket trying to lift himself up.

Winston Churchill
 
flc1
Senior Member

Joined: 20/11/2011
Location: New Zealand
Posts: 242
Posted: 12:22am 31 Aug 2017
Copy link to clipboard 
Print this post




Sorting wiring for the controller ,inverters ,gauges etc.
Doing hour here n hour there when not at work, my back sheds a bit of a mess at the moment lol.
 
flc1
Senior Member

Joined: 20/11/2011
Location: New Zealand
Posts: 242
Posted: 12:42am 31 Aug 2017
Copy link to clipboard 
Print this post

Sorry domwild, i can't help you with the cap values ,
Dave did tell me what they were ,but I can't recall exact values.He built it.
Im sure Dave will give you the info, But I think he is away from home at the moment.
 
DaveP68

Senior Member

Joined: 25/11/2014
Location: New Zealand
Posts: 292
Posted: 05:57pm 31 Aug 2017
Copy link to clipboard 
Print this post

  domwild said   David, am easily confused. Are you saying your system as per the diagram is better than the capacitor doubler system? If so, what are the cap. values please.


Yes the 'Power Factor Correction Capacitors' set up correctly are far superior to using a capacitor doubler(s) on F&P stators. It comes down to using a staggered stator configuration if it's directly connected to batteries.

The system Fred has shown on this topic, is the easiest to configure. It should output more than 1 kW from a single F&P stator wired 1x 12p Delta using small 1.9 uF high voltage AC (275 V) 'power factor correction capacitors'.

The expected peak Voltage across the capacitors is around 260 VAC. This is a high voltage low currant system that extracts the maximum possible Accumulated Power from the wind.

The best results with batteries can be achieved on a 48 VDC system, but good results can be done on a 24 VDC system too. This of course requires a Dual stator system.

In order for me to calculate the approximate "Power Factor Correction Capacitors" value in uF I need to know a few variables like system voltage? What type of F&P stator you plan to use 36 or 42 pole.

My recommendation is to go with a 36 pole copper with a matching black rotor cap as you get an extra 40% power output for same RPM and factory decogged. Can make it work with any version of the 42 pole stators but you will get less power than the 36 pole.

Have no interest in capacitor doublers now, as power factor correction capacitors provide a far better power extraction over the "wind power curve" for F&P's. This should "setup correctly" provide far more accumulated power output from a wind turbine (for F&P's in this case).

They can be used on other types of PMA's.

There is still a place for the capacitor doubler for PMA's that have a low pole count like AxFX's and can't be rewired like the F&P stators can be.

DavidEdited by DaveP68 2017-09-02
There are realities if you do not accept, will lead to frustration because you will be spending time on wrong assumptions and the results cannot follow! The Dunning Kruger Effect :)
 
flc1
Senior Member

Joined: 20/11/2011
Location: New Zealand
Posts: 242
Posted: 08:39am 04 Sep 2017
Copy link to clipboard 
Print this post

Finnaly got the turbine up and running.
I started at 4 pm yesterday arvo and finnished at about 3am this morning.
First results are good with the turbine putting out about 230w from the catabatic winds from all 3 inverters.


finnishing inverter box

The new 40-540v inverter works well, the controller lets the voltage rise to 100vdc at the start and then opens a connection to the inverter which then starts working from 40-540 v with its mppt,
sorry no rpm as the rps unit is not fitted yet.



The blades are awsom,quiet,seem to perfom well in low winds... thanks Phill.
The paint on the blades will probably only last for one or two storms ,but it looks ok to start with.

We should be getting a stronger wind here over the next couple of days.so should be able to get some good output readings on the ac output meters, hopefully it all holds together.


daybreak
 
DaveP68

Senior Member

Joined: 25/11/2014
Location: New Zealand
Posts: 292
Posted: 12:53pm 04 Sep 2017
Copy link to clipboard 
Print this post

Hi Fred

Well done and goes to show those GOE 222 blades Phill supplied you work very well in low wind, which is what he said they would do. That low down 'Accumulated Power' is what it's all about after all not so much the big numbers.

Look forward to hearing the kW/h's output over a month and what the peak readings end up being.

Cheers

David
There are realities if you do not accept, will lead to frustration because you will be spending time on wrong assumptions and the results cannot follow! The Dunning Kruger Effect :)
 
fillm

Guru

Joined: 10/02/2007
Location: Australia
Posts: 730
Posted: 12:57pm 04 Sep 2017
Copy link to clipboard 
Print this post

Hi Fred,

Good Stuff, been a long project and finally up and going and hope all the conviction to a Grid Tie higher voltage pays off.
I would throw a bit of advice take it or leave it, if you see it constantly hunting the wind the problem will be fixed with a longer tail, minimum length is Radius + a bit. Also kick it about 10deg away from the furl direction will help tracking.

Look forward to seeing some good results and hope you are not throwing all your eggs into the max output basket.

Been busy on a few other projects so playing with the F&Ps / LGs is on hold but I will have a whole new designs in a few months or so pending time.
Was up to a prototype compact quad Diesel Powered DC Gen, not an easy one to pull off, but its been put on the shelf under the bench for now. It was kicking some impressive numbers though 5kW+ from 3 stators, the 4th stator would stall the 7kw Motor.





PhillM ...Oz Wind Engineering..Wind Turbine Kits 500W - 5000W ~ F&P Dual Kits ~ GOE222Blades- Voltage Control Parts ------- Tower kits
 
flc1
Senior Member

Joined: 20/11/2011
Location: New Zealand
Posts: 242
Posted: 01:12pm 04 Sep 2017
Copy link to clipboard 
Print this post

thanks,,yep its been a long one Phill, but finnaly got there
,It seems to track ok with the wind, I have put abit of pitch on the last 12 inches of the tail fin to yaw it towards the wind and it seems to be good ,I guees because its quite a large surface area.
thats a impressive setup in that pic ,thats a good output you got .
Do you strengthen your rotor caps?.


Cheers Dave and thanks for your help.will keep in touch
 
flc1
Senior Member

Joined: 20/11/2011
Location: New Zealand
Posts: 242
Posted: 02:25pm 04 Sep 2017
Copy link to clipboard 
Print this post



 
domwild
Guru

Joined: 16/12/2005
Location: Australia
Posts: 873
Posted: 08:51pm 04 Sep 2017
Copy link to clipboard 
Print this post

  DaveP68 said  
  domwild said   David, am easily confused. Are you saying your system as per the diagram is better than the capacitor doubler system? If so, what are the cap. values please.



David

Thanks David for your kind answer. Should I ever finish my old 36V system, I will have to ask for advice from this Forum again.

In America it is possible to get a Masters for a thesis, where one chap used super capacitors to smooth out the wild AC/DC sufficiently to hook up cheaper solar grid ties rather then wind ones. One Forum member did the same thing too. My 2-cents worth in the context of when caps can be useful.
Taxation as a means of achieving prosperity is like a man standing inside a bucket trying to lift himself up.

Winston Churchill
 
kitestrings
Senior Member

Joined: 23/04/2014
Location: United States
Posts: 102
Posted: 05:37am 05 Sep 2017
Copy link to clipboard 
Print this post

Congrat's flc1! Look forward to hearing how thing go. It gives new meaning to "burning the midnight oil", and perhaps it should be "churning the midnight turbine", or some such.

A nervous time no doubt. Hope it all works as expected, or better. Kind regards, ~ks
 
DaveP68

Senior Member

Joined: 25/11/2014
Location: New Zealand
Posts: 292
Posted: 10:42pm 05 Sep 2017
Copy link to clipboard 
Print this post

Hi Fred

As you know I've got my own set of GOE 222 blades and plan to set them up on a single stator. I'm currently working on getting access to the Aerodynamics Laboratory – Wind Tunnel Hall at the University of Auckland. This will check what their full potential is under controlled conditions.

I'll use a 3 m diameter, the same as your wind turbine. The Wind Tunnel 3.5 m x 3.5 m can be set up to generate at wind speeds up to 45 kph (12.5 m/s).

Will let you know the results, as want to check how well the Power Factor Correction Capacitors operate. At max output, anticipate a top end output power of around 1.5 kW from a single F&P stator.

A Dual F&P will output more power, as it can operate at a lower TSR value with a more efficient power transfer coefficient.

David
There are realities if you do not accept, will lead to frustration because you will be spending time on wrong assumptions and the results cannot follow! The Dunning Kruger Effect :)
 
flc1
Senior Member

Joined: 20/11/2011
Location: New Zealand
Posts: 242
Posted: 11:18pm 05 Sep 2017
Copy link to clipboard 
Print this post

Thanks for that Kitestrings, yea it was a long night, cool too, 1.5 degree C, but didnt really feel the cold untill after mill was up and could relax at the inverter box watching what was going on,
Had a small hiccup yesterday with the new inverter,it shut down when it got to about 150w,and would not connect with the grid again.
It displayed a message saying the fault was in the grid side of things, so I spent a couple of hours replacing the grid connection wires and adding another larger earth stake,and I took out the inverters plug connection for the grid and wired it directly,
I was not happy with that plug, it was not a good tight connection.

I reset the inverter ,and now its working well again, so not sure what the fault was, it must have been one or more of the things that I changed.I actualy suspect that it was the not so tight inverter plug.
it starts up in less wind than my old setup that had the 8 blade hub,awsom blades.
Waiting for the big blow to come,,
 
     Page 3 of 7    
Print this page
The Back Shed's forum code is written, and hosted, in Australia.
© JAQ Software 2026