Home
JAQForum Ver 24.01
Log In or Join  
Active Topics
Local Time 19:56 27 Apr 2026 Privacy Policy
Jump to

Notice. New forum software under development. It's going to miss a few functions and look a bit ugly for a while, but I'm working on it full time now as the old forum was too unstable. Couple days, all good. If you notice any issues, please contact me.

Forum Index : Microcontroller and PC projects : RPZ Compute module

     Page 3 of 4    
Author Message
Mixtel90

Guru

Joined: 05/10/2019
Location: United Kingdom
Posts: 8781
Posted: 12:50pm 25 Jul 2024
Copy link to clipboard 
Print this post

Definitely not intended to do it. :) It's a totally different concept.

I've no Click modules and have no experience of them, but I know that they are designed as IO modules. As designed RPZ compute modules are too small to accept even a small Click module. They are also "intelligent" in their own right and are capable of operating independently, only getting occasional commands from the master controller.

I designed a board for Click some time ago but I've no idea if it works. I couldn't test it. :) I'd suggest that if you want Mikrobus then the best way is to use a Mikrobus system, not attempt to shoehorn it into something else.


Edited 2024-07-25 22:55 by Mixtel90
Mick

Zilog Inside! nascom.info for Nascom & Gemini
Preliminary MMBasic docs & my PCB designs
 
zeitfest
Guru

Joined: 31/07/2019
Location: Australia
Posts: 672
Posted: 02:14pm 25 Jul 2024
Copy link to clipboard 
Print this post

I was thinking more of the zero / rpz boards morphed onto a click module. So they could then plug into a mikrobus bus and use it and the range of accessories. [ assuming the range is still available ! haven't seen much of them.]. Just an idea.

ATM I am looking for pico type boards with power, sd card sockets and I2C i/o. The rpz looks interesting too, I am going to look at the pinouts.
 
Mixtel90

Guru

Joined: 05/10/2019
Location: United Kingdom
Posts: 8781
Posted: 03:01pm 25 Jul 2024
Copy link to clipboard 
Print this post

I'm working on a manual for the RPZ system at the moment. There'll be quite a bit of info in it about how it works and how it's intended to be used.
Mick

Zilog Inside! nascom.info for Nascom & Gemini
Preliminary MMBasic docs & my PCB designs
 
Mixtel90

Guru

Joined: 05/10/2019
Location: United Kingdom
Posts: 8781
Posted: 04:04pm 25 Jul 2024
Copy link to clipboard 
Print this post

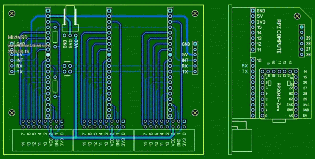
Something like this?
The problem is that each Click module is a slave. They are selected by the CS pin, I think. Putting a Zero onto a Click module gives you something that could probably control one other Click module, but maybe not two as to comply with the Click spec it only has one CS pin.

However, if you chose the modules correctly one could be on SPI (as a slave) and the other on the COM port with the COM one continuously active.

It probably limits what you can do with it.




Further comment added:

I suppose, if pullup resistors were added, this could be used to control Click modules that hang only on the I2C bus, if such things exist. This stuff is pretty much outside my field, as I said.

.
Edited 2024-07-26 18:05 by Mixtel90
Mick

Zilog Inside! nascom.info for Nascom & Gemini
Preliminary MMBasic docs & my PCB designs
 
zeitfest
Guru

Joined: 31/07/2019
Location: Australia
Posts: 672
Posted: 12:26pm 26 Jul 2024
Copy link to clipboard 
Print this post

yes I think so, the I2C bus would connect a number of modules. Probably not much distinct benefit or point though.
 
zeitfest
Guru

Joined: 31/07/2019
Location: Australia
Posts: 672
Posted: 12:26pm 26 Jul 2024
Copy link to clipboard 
Print this post

yes I think so, the I2C bus would connect a number of modules. On thinking more about it, probably not much distinct benefit or point though.
Edited 2024-07-26 22:27 by zeitfest
 
zeitfest
Guru

Joined: 31/07/2019
Location: Australia
Posts: 672
Posted: 12:20am 27 Jul 2024
Copy link to clipboard 
Print this post

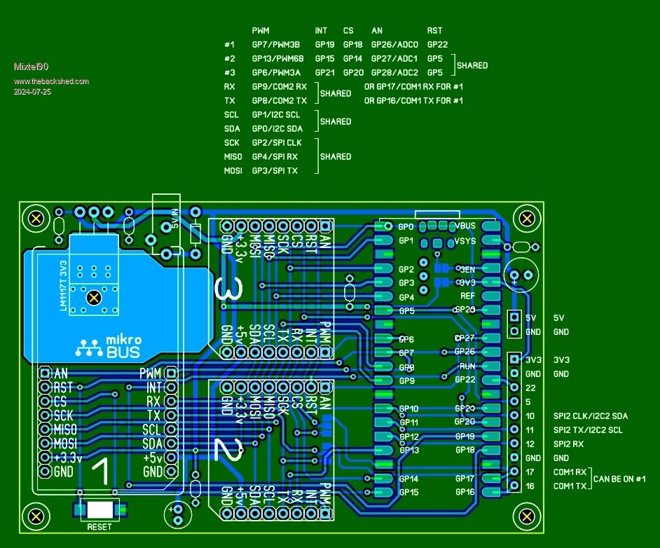
Looking at the standard RPZ -
I think they could be paralleled in bulk ? Say with the right-angle connector as in the module, with the power and I2C pins in common connections, maybe 16 or so ... I am going to get a zero now  

PS what is the size in mm ?
Edited 2024-07-27 10:24 by zeitfest
 
Mixtel90

Guru

Joined: 05/10/2019
Location: United Kingdom
Posts: 8781
Posted: 06:34am 27 Jul 2024
Copy link to clipboard 
Print this post

Paralleled in bulk? Do you mean like the motherboard on the first page of this thread? They were always designed to do this. They will pack closer if you rearrange the IO tracks & connectors, but remember that some have a module plugged onto the front and some have it plugged onto the back.

You *could* similarly parallel the bare RP2040-Zero, but it would be difficult, using three PCBs if you ever wanted to make the stack repairable. :)
Mick

Zilog Inside! nascom.info for Nascom & Gemini
Preliminary MMBasic docs & my PCB designs
 
zeitfest
Guru

Joined: 31/07/2019
Location: Australia
Posts: 672
Posted: 10:36am 27 Jul 2024
Copy link to clipboard 
Print this post

Doh ! My mistake  [I thought it was limited to two or so ]
Your excellent idea has taken off    
 
Mixtel90

Guru

Joined: 05/10/2019
Location: United Kingdom
Posts: 8781
Posted: 09:49pm 27 Jul 2024
Copy link to clipboard 
Print this post

This is the manual so far. I think it's mostly right but not all the illustrations are correct. That doesn't really matter.

RPZ Compute Sytem Manual.pdf

I've been tweaking a couple of modules' I'll hopefully be posting gerbers for two 100mm x 100mm boards very soon. The isolated COM module (the MIDI one) will be missing because it won't fit. That may have to wait until I think of something else to plug into the system.

At the moment I'm intending to eventually post the SL6 file that includes everything, but no schematics as they are so trivial to sketch out from the PCBs if you really need them.
Mick

Zilog Inside! nascom.info for Nascom & Gemini
Preliminary MMBasic docs & my PCB designs
 
lizby
Guru

Joined: 17/05/2016
Location: United States
Posts: 3743
Posted: 01:44pm 08 Aug 2024
Copy link to clipboard 
Print this post

  Mixtel90 said  Here's my idea for a simple multi-processor controller using the RPZ compute module.


Did you ever publish gerbers for this?



Actually, I'm only interested in the 3x part--I already have the RPZ board in quantity.
PicoMite, Armmite F4, SensorKits, MMBasic Hardware, Games, etc. on FOTS
 
Mixtel90

Guru

Joined: 05/10/2019
Location: United Kingdom
Posts: 8781
Posted: 10:59am 09 Aug 2024
Copy link to clipboard 
Print this post

I'm not sure... I think it got tweaked.
I'll sort it out. :)
Mick

Zilog Inside! nascom.info for Nascom & Gemini
Preliminary MMBasic docs & my PCB designs
 
Mixtel90

Guru

Joined: 05/10/2019
Location: United Kingdom
Posts: 8781
Posted: 11:53am 09 Aug 2024
Copy link to clipboard 
Print this post

I've just had a look and it did get tweaked. :)

The 100x100 board includes the RPZ Compute and the isolated serial port (described as a tool in the manual). I can change the Compute for something else if you like and/or I think I could swap the isolated port for the indicator module.

The Compute module has changed slightly since the first version. It just allows a couple more options, that's all (I think!).
Mick

Zilog Inside! nascom.info for Nascom & Gemini
Preliminary MMBasic docs & my PCB designs
 
lizby
Guru

Joined: 17/05/2016
Location: United States
Posts: 3743
Posted: 12:16pm 09 Aug 2024
Copy link to clipboard 
Print this post

I can't tell which of the PCBs linked from your signature that would be.
PicoMite, Armmite F4, SensorKits, MMBasic Hardware, Games, etc. on FOTS
 
Mixtel90

Guru

Joined: 05/10/2019
Location: United Kingdom
Posts: 8781
Posted: 12:39pm 09 Aug 2024
Copy link to clipboard 
Print this post

Have a look at the manual that I posted on 27 July. It doesn't show the PCBs for the indicator and isolated links, but it describes them. It also describes the rest of the boards.

I've not done a proper update to the boards in my sig for a while. It's time I did. :)

.
Edited 2024-08-09 22:40 by Mixtel90
Mick

Zilog Inside! nascom.info for Nascom & Gemini
Preliminary MMBasic docs & my PCB designs
 
lizby
Guru

Joined: 17/05/2016
Location: United States
Posts: 3743
Posted: 02:33pm 09 Aug 2024
Copy link to clipboard 
Print this post

Yes, I had downloaded that manual. It has no mention of gerbers. Have you published the gerbers?
PicoMite, Armmite F4, SensorKits, MMBasic Hardware, Games, etc. on FOTS
 
Mixtel90

Guru

Joined: 05/10/2019
Location: United Kingdom
Posts: 8781
Posted: 03:34pm 09 Aug 2024
Copy link to clipboard 
Print this post

No. I'll sor them ou for you.
However, would you like me to change the 100x100 board since you already have the Compute modules? I can include any of the others plus either of the tools mentioned in the manual. I could do you gerbers just for the backplane but it seems a waste if you can cut more boards from it for the same price. :)
Mick

Zilog Inside! nascom.info for Nascom & Gemini
Preliminary MMBasic docs & my PCB designs
 
lizby
Guru

Joined: 17/05/2016
Location: United States
Posts: 3743
Posted: 04:46pm 09 Aug 2024
Copy link to clipboard 
Print this post

If I'm reading the manual correctly, there are 5 modules in addition to the RPZ.  Depending on what will fit, I'd prioritize:

RPZ COMPUTE ESP, RPZ COMPUTE BT, RPZ COMPUTE VGA, RPZ COMPUTE Y40, RPZ ISOLATED COM

But if all 5 would fit on a separate board, I'd order that (and then maybe you could add a 4th slot on the bus).

But I don't want to put you out. I appreciate all the effort you put into these designs.
PicoMite, Armmite F4, SensorKits, MMBasic Hardware, Games, etc. on FOTS
 
Mixtel90

Guru

Joined: 05/10/2019
Location: United Kingdom
Posts: 8781
Posted: 04:58pm 09 Aug 2024
Copy link to clipboard 
Print this post

I can only get 4 modules plus the indicator tool onto a 100x100 board.

Another 100x100 will take a 3-slot motherboard, one module and either of the tools.

So, at the moment I can't manage all six modules if I keep to 100x100 boards, unfortunately. :)

The number of motherboard slots was decided by the width of the 16-pin IDE connectors originally. I think squeezing four modules to a motherboard might be a bit tight, even with some sort of smaller connectors. However, it's easy to link two or more motherboards together, and you have to buy five anyway. :).
Mick

Zilog Inside! nascom.info for Nascom & Gemini
Preliminary MMBasic docs & my PCB designs
 
Mixtel90

Guru

Joined: 05/10/2019
Location: United Kingdom
Posts: 8781
Posted: 05:19pm 09 Aug 2024
Copy link to clipboard 
Print this post

RPZboard1.zip

RPZboard2.zip


Board1:
MB1
ISOLATED COM
ISOLATED TERMINAL


Board2:
ESP
BT
JDY-40
VGA
Monitor


I've left the Compute module off so that you get the set. :)

I've started on one for the nRF24L01 and one for a general purpose SPI, which would drive a LCD but without Touch. Not sure when they'll be ready though.

==========================

This replaces Board1 for those who don't have the Compute module. It doesn't have the ISOLATED COM module on it.

MB1+Compute.zip
Edited 2024-08-10 03:45 by Mixtel90
Mick

Zilog Inside! nascom.info for Nascom & Gemini
Preliminary MMBasic docs & my PCB designs
 
     Page 3 of 4    
Print this page
The Back Shed's forum code is written, and hosted, in Australia.
© JAQ Software 2026