Home
JAQForum Ver 24.01
Log In or Join  
Active Topics
Local Time 09:38 29 Apr 2026 Privacy Policy
Jump to

Notice. New forum software under development. It's going to miss a few functions and look a bit ugly for a while, but I'm working on it full time now as the old forum was too unstable. Couple days, all good. If you notice any issues, please contact me.

Forum Index : Microcontroller and PC projects : 170 core + RTC and Fram on 28pin DIP

     Page 2 of 3    
Author Message
Zonker

Guru

Joined: 18/08/2012
Location: United States
Posts: 772
Posted: 01:18pm 12 Oct 2014
Copy link to clipboard 
Print this post

Yep...

After creating the library part, it looks like a monster sitting next to the board and was a bad choice... I would like to keep the final size of the board to match the standard 28 pin DIP... Back to the drawing board... Where would you find the uber small one you mentioned..? There has to be something we can use... Will keep looking... Any help would be awesome... I am done for the day as the baseball game is starting up soon... Monday is around the corner, with the 10 hour days.. Yikes
 
WhiteWizzard
Guru

Joined: 05/04/2013
Location: United Kingdom
Posts: 2967
Posted: 02:04pm 12 Oct 2014
Copy link to clipboard 
Print this post

As mentioned in a previous post, try this one maybe!
 
WhiteWizzard
Guru

Joined: 05/04/2013
Location: United Kingdom
Posts: 2967
Posted: 02:18pm 12 Oct 2014
Copy link to clipboard 
Print this post

This switch is mounted on the edge - smallest one yet!

See here how it mounts (the one on the right) . . .

WW
 
Zonker

Guru

Joined: 18/08/2012
Location: United States
Posts: 772
Posted: 11:28pm 12 Oct 2014
Copy link to clipboard 
Print this post

Thanks Phil..!

You are awesome man..! I love the edge mount design..
I will get started making the library part after work

Bang on it bro...
 
WhiteWizzard
Guru

Joined: 05/04/2013
Location: United Kingdom
Posts: 2967
Posted: 02:28am 13 Oct 2014
Copy link to clipboard 
Print this post

By the way, thinking about it, you may need to have a specific thickness PCB to use these edge mounted switches - worth checking that out before ordering PCBS!
 
Zonker

Guru

Joined: 18/08/2012
Location: United States
Posts: 772
Posted: 04:42pm 13 Oct 2014
Copy link to clipboard 
Print this post

@Phil..

Got done adding the TL4100 Switch to the library... (digikey EG4963CT-ND)

Looks and fits good hanging off the left side of the board.. (excellent)

This switch is not going to effect the "heat spreader" area that much so we can keep most of it..! I will post an update as soon as I get done fussing with it...

Now... Must find my pillow...

Thanks buddy..!! back on track
 
Zonker

Guru

Joined: 18/08/2012
Location: United States
Posts: 772
Posted: 08:36am 18 Oct 2014
Copy link to clipboard 
Print this post

Good afternoon Gents...

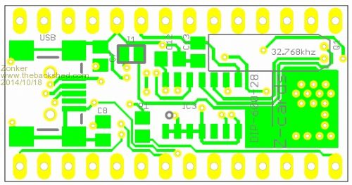
Well, after a few days delay, I think we got this one to the done state...
A bit more cleanup work that expected...
Will post the Gerbers after final checks...









 
WhiteWizzard
Guru

Joined: 05/04/2013
Location: United Kingdom
Posts: 2967
Posted: 08:52am 18 Oct 2014
Copy link to clipboard 
Print this post

Hey Zonker, What are the final x,y dimensions (in mm) of the module?
 
Zonker

Guru

Joined: 18/08/2012
Location: United States
Posts: 772
Posted: 10:46am 18 Oct 2014
Copy link to clipboard 
Print this post

Hey Phil...

I got: Inch 1.4125 x 0.7218 y , mm 35.8775 x 18.4150 y

It should fit on the small I-tead board size...
 
viscomjim
Guru

Joined: 08/01/2014
Location: United States
Posts: 925
Posted: 10:59am 18 Oct 2014
Copy link to clipboard 
Print this post

Hi Zonker, quick question, are you going to have these assembled, or are you doing the assembly yourself?
 
Zonker

Guru

Joined: 18/08/2012
Location: United States
Posts: 772
Posted: 12:29pm 18 Oct 2014
Copy link to clipboard 
Print this post

Hey Jim...

Well, since the gerbers are untested, I figure on ordering 20 boards from I-tead and try hand building 10 of them up to see if they work ok... Lou and I will give a go at the soldering iron and see what happens... Assuming that goes ok, we should have a set of completed units and a set of flats to pass around for others to evaluate...

Attached are the Gerber files in I-tead and Eagle format names...

2014-10-18_222316_DIP-600-28_Itead_Gerbers.zip

2014-10-18_222345_DIP-600-28_Standard_Gerbers.zip

I looked these file over using this Online Gerber Viewer to check the output... they seem ok to me but have a look to see if I missed anything...
 
WhiteWizzard
Guru

Joined: 05/04/2013
Location: United Kingdom
Posts: 2967
Posted: 12:39pm 18 Oct 2014
Copy link to clipboard 
Print this post


  Zonker said   Hey Phil...
I got:mm 35.8775 x 18.4150 y

You need to get yourself a more accurate ruler!!
 
Zonker

Guru

Joined: 18/08/2012
Location: United States
Posts: 772
Posted: 11:22pm 18 Oct 2014
Copy link to clipboard 
Print this post

Ok...

I have ordered 20 boards from Itead and sent them the Gerbers... They have already responded back saying that the files have checked out OK and are producing the boards... (wow, that was fast) Should be ready to ship within a week... (sweet)...
 
Lou

Senior Member

Joined: 01/02/2014
Location: United States
Posts: 229
Posted: 06:27am 19 Oct 2014
Copy link to clipboard 
Print this post

Zonker wrote:
Hey Phil...
I got: Inch 1.4125 x 0.7218 y , mm 35.8775 x 18.4150 y

I need that translated to Cubits

I love that tiny little reset switch Wiz found, it looks perfectly placed on the board. If the user doesn't want a reset switch just leave it off the board... nothing lost.

Lou

Microcontrollers - the other white meat
 
Zonker

Guru

Joined: 18/08/2012
Location: United States
Posts: 772
Posted: 03:51pm 22 Oct 2014
Copy link to clipboard 
Print this post

Good evening Gent's..

Finally got a BOM worked up on the DIP-600-28 Board.. I am still waiting for the boards to arrive, but The parts I orderd, USB socket, reset Sw, FTDI chip, and RTC-Fram chip (25 of each) arrived today. ($432) Lou bought the rest of the parts. I am not sure of his cost yet... Between us we basically have spent $600 (not including shipping) for this prototype run..
(no arguments from the wife yet)

2014-10-23_014540_DIP-600-28_DigiKey_BOM.zip

Anyway, I herd on another thread that a lot of FTDI chips might be fakes and the new driver software will "brick" the fake ones..! (nice) this seems like a really bad move for FTDI... Hope the ones from Digikey are legit...
 
Zonker

Guru

Joined: 18/08/2012
Location: United States
Posts: 772
Posted: 04:14pm 05 Nov 2014
Copy link to clipboard 
Print this post

Good Evening Gents..!

Well, FINALLY, The new boards have arrived...



Quality looks good... Now to glue some VERY small parts on..!!
Will keep everyone posted on the build process...
We, (Lou an I), bought parts to populate all 20 boards + 5 more sets of parts...

Not sure how many we are going to "full build" yet, so maybe we could offer some as kits... We will be in touch with WW (Phil) and see what he would like to do...

The next step is to get out the USB microscope and take some shots of the parts just placed on the PCB and see if there are any registration errors... (hope not)

Anyway, it's a race.... GAME ON...!
 
Grogster

Admin Group

Joined: 31/12/2012
Location: New Zealand
Posts: 9936
Posted: 04:41pm 05 Nov 2014
Copy link to clipboard 
Print this post

I hope you purchased genuine FTDI chips.
Smoke makes things work. When the smoke gets out, it stops!
 
Zonker

Guru

Joined: 18/08/2012
Location: United States
Posts: 772
Posted: 04:43pm 05 Nov 2014
Copy link to clipboard 
Print this post

Yep... Got them from Digikey...
 
paceman
Guru

Joined: 07/10/2011
Location: Australia
Posts: 1329
Posted: 05:09pm 05 Nov 2014
Copy link to clipboard 
Print this post

Put me down for one Zonk - either finished or bits (and pieces). Do you have a price for them yet, or you waiting to see how long the micro-surgery will take?

Greg
 
Zonker

Guru

Joined: 18/08/2012
Location: United States
Posts: 772
Posted: 05:38pm 10 Nov 2014
Copy link to clipboard 
Print this post

Good evening Gents...

OK.. Just got the first one built, programed and working..! (sweet)

And the back side view...

Next is to get the RTC and Fram IC talking...

I have been reading the thread between WW and Grogs about coding for the IC...
Should I give this a try..?

@WW and Grogs... Chime in here gent's a I need to get some test code settled in and THANKS VERY MUCH for the efforts as it would have taken me a long time to come up with this..!

 
     Page 2 of 3    
Print this page
The Back Shed's forum code is written, and hosted, in Australia.
© JAQ Software 2026