Home
JAQForum Ver 24.01
Log In or Join  
Active Topics
Local Time 06:58 28 Apr 2026 Privacy Policy
Jump to

Notice. New forum software under development. It's going to miss a few functions and look a bit ugly for a while, but I'm working on it full time now as the old forum was too unstable. Couple days, all good. If you notice any issues, please contact me.

Forum Index : Microcontroller and PC projects : Very weird LCD problem...

     Page 2 of 4    
Author Message
Grogster

Admin Group

Joined: 31/12/2012
Location: New Zealand
Posts: 9936
Posted: 06:17am 19 Apr 2024
Copy link to clipboard 
Print this post

Thanks for the continued posts to try to help me with this - I appreciate you all very much.    

Here is a short(one minute) video with the MM2 chip hooked up to LED's on the pins used for the LCD - everything seems just fine....

Wee video....

I will try the 10nF on the RESET line, and then I will try disconnecting it from the MM2, and pulling it high with a resistor.

...but I expect that MMBASIC uses the RESET pin.....to reset the LCD panel when needed.

The saga continues!  
Smoke makes things work. When the smoke gets out, it stops!
 
Grogster

Admin Group

Joined: 31/12/2012
Location: New Zealand
Posts: 9936
Posted: 06:22am 19 Apr 2024
Copy link to clipboard 
Print this post

  TassyJim said  What happens if you
GUI RESET LCDPANEL
once the mite has powered up and settled down.

Jim


Absolutely nothing.
Good idea though - I had not remembered to try that!  
Smoke makes things work. When the smoke gets out, it stops!
 
phil99

Guru

Joined: 11/02/2018
Location: Australia
Posts: 3164
Posted: 06:38am 19 Apr 2024
Copy link to clipboard 
Print this post

  Quote  ...but I expect that MMBASIC uses the RESET pin.....to reset the LCD panel when needed

Yes, that is what I expected too but GUI RESET LCDPANEL still works with the panel reset pin tied high.

Presumably the firmware has a SPI command that can reset the panel.
 
Grogster

Admin Group

Joined: 31/12/2012
Location: New Zealand
Posts: 9936
Posted: 06:48am 19 Apr 2024
Copy link to clipboard 
Print this post

Hokey pokey.  

I'm about to try this(the 10nF cap) shortly, so stay tuned!  
Edited 2024-04-19 16:49 by Grogster
Smoke makes things work. When the smoke gets out, it stops!
 
Turbo46

Guru

Joined: 24/12/2017
Location: Australia
Posts: 1692
Posted: 06:50am 19 Apr 2024
Copy link to clipboard 
Print this post

Faults like this are so frustrating and time wasting.

Have you considered building a second one just in case there is a weird obscure fault on the PCB? Maybe wasting more time.

Bill
Keep safe. Live long and prosper.
 
TassyJim

Guru

Joined: 07/08/2011
Location: Australia
Posts: 6509
Posted: 06:52am 19 Apr 2024
Copy link to clipboard 
Print this post

Can you post the full PCB layout for the old working version and the new 'troublesome' one.

Images, not some strange format.

Jim
VK7JH
MMedit
 
Grogster

Admin Group

Joined: 31/12/2012
Location: New Zealand
Posts: 9936
Posted: 07:04am 19 Apr 2024
Copy link to clipboard 
Print this post

10nF across LCD RESET and GND - nothing happens.

@ Turbo46 - I was wondering that myself, but I have not done it yet.  Perhaps I will over the weekend.

@ Jim - Yes, I can.  I will prepare and upload here soon.
Smoke makes things work. When the smoke gets out, it stops!
 
Volhout
Guru

Joined: 05/03/2018
Location: Netherlands
Posts: 5862
Posted: 07:11am 19 Apr 2024
Copy link to clipboard 
Print this post

Grogster,

This is very strange. The only thing left I can think of is that the LCD connector is internally broken. When you push the LCD in (multimeter probe), it may make contact, but as soon as the pressure is off, the PCB side and the contact open up.

I have seen this once on a glass perl diode. You probe it and it looks okay, and when the probe is off, the diode is not a diode anymore. Only when I tried to de-solder it, it fell appart in pieces. From the outside this was not visible.

Volhout
PicomiteVGA PETSCII ROBOTS
 
Grogster

Admin Group

Joined: 31/12/2012
Location: New Zealand
Posts: 9936
Posted: 07:14am 19 Apr 2024
Copy link to clipboard 
Print this post

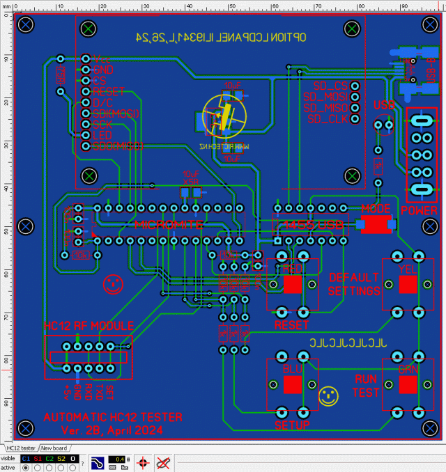
Here are the images in GIF format:

OLD PCB DESIGN:





NEW PCB DESIGN:





Note that there was no change in the layout of the SPI pins to the LCD between the boards, only that I move the RESET tact(and changed it for a button), and added a main power slide-switch on the right of the PCB.

Other then that.....

Here is a ZIP file with the GIF files in it, in case the forums squeeze the image.


OLDANDNEW.zip
Smoke makes things work. When the smoke gets out, it stops!
 
Grogster

Admin Group

Joined: 31/12/2012
Location: New Zealand
Posts: 9936
Posted: 07:19am 19 Apr 2024
Copy link to clipboard 
Print this post

  Volhout said  Grogster,

This is very strange. The only thing left I can think of is that the LCD connector is internally broken. When you push the LCD in (multimeter probe), it may make contact, but as soon as the pressure is off, the PCB side and the contact open up.

I have seen this once on a glass perl diode. You probe it and it looks okay, and when the probe is off, the diode is not a diode anymore. Only when I tried to de-solder it, it fell appart in pieces. From the outside this was not visible.

Volhout


You're telling me!!!!
I really can't get my head around this one.

I hear you on the LCD connector, but I have already popped off the plastic insulator to check in there, and the wee video I linked to above, has thin resistor wires inserted into the socket - which are much thinner then the LCD pin-strip pins are, and that works just fine.

...but the LCD won't.

I LOVE a good mystery, but this one.....    
Smoke makes things work. When the smoke gets out, it stops!
 
Volhout
Guru

Joined: 05/03/2018
Location: Netherlands
Posts: 5862
Posted: 07:32am 19 Apr 2024
Copy link to clipboard 
Print this post

Grogster,

Take a blank board. Does it have metalization in the holes ?

Volhout
PicomiteVGA PETSCII ROBOTS
 
Grogster

Admin Group

Joined: 31/12/2012
Location: New Zealand
Posts: 9936
Posted: 07:37am 19 Apr 2024
Copy link to clipboard 
Print this post

Yes.

I just examined one under the microscope, all holes are PTH, and the plating is intact on all holes.  PERHAPS the one I chose to assemble, did not have that, BUT the LED test indicates that even if there was a failure of the PTH, the connection is still there - probably via the legs of the LCD socket pins.

I have had enough for one day, dammit.

I'm gonna go and have a few beers, and watch some classic Jon Pertwee Dr. Who.  
Smoke makes things work. When the smoke gets out, it stops!
 
Grogster

Admin Group

Joined: 31/12/2012
Location: New Zealand
Posts: 9936
Posted: 03:26am 20 Apr 2024
Copy link to clipboard 
Print this post

Today, I swapped the chip and the LCD to another board, live on camera, and the LCD works just fine in another board.  Put the same chip and same LCD back in the problem board, and.....won't work.  Even though the configuration IS correct, the connections are intact, and it SHOULD be working, cos members here have already tried my 26/24 control pins setup, and it worked for them.      

Have a look at this video.  It is 11:33 in length, so only watch it if you don't mind spending ten minutes or so of your life on it.  

LCD video...

Due to the size of this video(1.2GB), I will be deleting it from my OneDrive in about a week or so.
Smoke makes things work. When the smoke gets out, it stops!
 
TassyJim

Guru

Joined: 07/08/2011
Location: Australia
Posts: 6509
Posted: 04:08am 20 Apr 2024
Copy link to clipboard 
Print this post

I would like to see a CRO on the D/C pin during GUI RESET LCDPANEL
A CRO, not the logic analizer and with the LCD attached. CRO lead on the LCD end.

Compare the good board with the new board.

You said you could see data going both ways so my guess is it is either stuck in data or stuck in control mode.

Jim

PS If it makes you feel better, I spent a week trying to RF proof my rain gauge. It is near a high power transmitter.

After a wasted week I realised it was playing up when the backup power supply was turning off (normally solar but a cloudy few days) and the AC extension lead was too close to the weather station pico.

Move the cord and problem fixed. Not The transmitter after all.

Simple once you find it.
VK7JH
MMedit
 
Turbo46

Guru

Joined: 24/12/2017
Location: Australia
Posts: 1692
Posted: 04:10am 20 Apr 2024
Copy link to clipboard 
Print this post

The chip works on the board.
The LCD works on another board.
You can drive LEDs via resistors from the connector.
A display won't work when plugged into the connector.

It seems to me that the most likely the problem would be the connection between the connector and the LCD plug.

You say that you have taken off the plastic shell of the connector and it looks OK but I would still replace it just to be sure. I can't think of anything else. The resistor leads may be making a different contact point.

Bill
Keep safe. Live long and prosper.
 
Grogster

Admin Group

Joined: 31/12/2012
Location: New Zealand
Posts: 9936
Posted: 05:41am 20 Apr 2024
Copy link to clipboard 
Print this post

@ Jim - thanks for your story, and I will see if I can uncover my DSO early next week and do as you say.  Is there a reason why the logic analyzer capture is NOT as good as the CRO for this kind of thing?  I just have to remember how to use my DSO too, cos I have not used it in ages!  

But this would seem to be a perfect excuse to put it to work - that's what they are for - this kind of stuff!  

@ Bill - you have a point.  It is quite easy to remove the LCD headers, so I might try that first, and if still no luck, I will hook up to the DSO.
Smoke makes things work. When the smoke gets out, it stops!
 
TassyJim

Guru

Joined: 07/08/2011
Location: Australia
Posts: 6509
Posted: 05:52am 20 Apr 2024
Copy link to clipboard 
Print this post

@G
As far as I understand, Logic analyzers don't give you a good look at rise time etc.
If there is a high impedance or some leakage, the control line may be switching too slow.

It's the shape of rise and fall transitions that interest me this time.

Just another straw to clutch...
Jim
VK7JH
MMedit
 
Grogster

Admin Group

Joined: 31/12/2012
Location: New Zealand
Posts: 9936
Posted: 05:58am 20 Apr 2024
Copy link to clipboard 
Print this post

Okey dokey, thanks.  

I DO love a good mystery.

I have the limited edition full Columbo box set.
This might be a good case for him!    
Smoke makes things work. When the smoke gets out, it stops!
 
Grogster

Admin Group

Joined: 31/12/2012
Location: New Zealand
Posts: 9936
Posted: 06:04am 20 Apr 2024
Copy link to clipboard 
Print this post

@ Jim - You asked me to post the images of the old and new PCB.  Did you see anything obviously wrong on my layouts that you would have changed?
Smoke makes things work. When the smoke gets out, it stops!
 
TassyJim

Guru

Joined: 07/08/2011
Location: Australia
Posts: 6509
Posted: 06:51am 20 Apr 2024
Copy link to clipboard 
Print this post

I can't see any difference in the tracks that matter.
Not that I have any experience in board layout.
VK7JH
MMedit
 
     Page 2 of 4    
Print this page
The Back Shed's forum code is written, and hosted, in Australia.
© JAQ Software 2026