Home
JAQForum Ver 24.01
Log In or Join  
Active Topics
Local Time 01:20 23 Apr 2026 Privacy Policy
Jump to

Notice. New forum software under development. It's going to miss a few functions and look a bit ugly for a while, but I'm working on it full time now as the old forum was too unstable. Couple days, all good. If you notice any issues, please contact me.

Forum Index : Microcontroller and PC projects : PicoMiteHDMIUSB motherboard reference design

     Page 14 of 15    
Author Message
ManiB
Senior Member

Joined: 12/10/2019
Location: Germany
Posts: 141
Posted: 09:24pm 23 Apr 2025
Copy link to clipboard 
Print this post

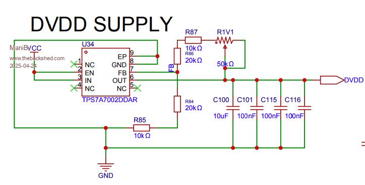
This is the wiring diagram for DVPP supply:



Component: U34 - TPS7A7002DDAR

This is a low dropout linear regulator (LDO) from Texas Instruments.

But what value should DVDD be set to?
 
matherp
Guru

Joined: 11/12/2012
Location: United Kingdom
Posts: 11219
Posted: 09:39pm 23 Apr 2025
Copy link to clipboard 
Print this post

Can anyone else tell me what I need to do to ensure that the date and time are not lost after switching off?

set the time "RTC SETTIME"

  Quote  But what value should DVDD be set to?


1.3V for 1280P, less if you don't want to run that fast
 
ManiB
Senior Member

Joined: 12/10/2019
Location: Germany
Posts: 141
Posted: 05:26pm 24 Apr 2025
Copy link to clipboard 
Print this post

  matherp said  Can anyone else tell me what I need to do to ensure that the date and time are not lost after switching off?

set the time "RTC SETTIME"

  Quote  But what value should DVDD be set to?


1.3V for 1280P, less if you don't want to run that fast


Thanks Peter, thas was the solution.

I've soldered in the PSRAM now in one board (U33).

How can I test it?

This is the description in the manual:
OPTION PSRAM PIN n   Enable/disable PSRAM support.
or                   ‘n’ is the PSRAM chip select (CS) pin and can be 0, 8, 19, or 47.
OPTION PSRAM DISABLE Typically GP47 is used for Pimoroni boards. Default is disabled.


Note: It seemed there is only GP0 available.
Edited 2025-04-25 03:36 by ManiB
 
matherp
Guru

Joined: 11/12/2012
Location: United Kingdom
Posts: 11219
Posted: 05:49pm 24 Apr 2025
Copy link to clipboard 
Print this post

OPTION PSRAM PIN GP47
 
ManiB
Senior Member

Joined: 12/10/2019
Location: Germany
Posts: 141
Posted: 06:03pm 24 Apr 2025
Copy link to clipboard 
Print this post

  matherp said  OPTION PSRAM PIN GP47


Thanks, now it shows: "Totalof 6 Mbytes PSRAM available"

> memory
Program:
  2K ( 1%) Program (95 lines)
182K (99%) Free

Saved Variables:
 16K (100%) Free

RAM:
  0K ( 0%) 0 Variables
  0K ( 0%) General
6376K (100%) Free
 
ManiB
Senior Member

Joined: 12/10/2019
Location: Germany
Posts: 141
Posted: 08:05am 28 Apr 2025
Copy link to clipboard 
Print this post

  PilotPirx said  @ManiB
If you order a batch from JLCPCB (5 pieces), I would be interested in a circuit board. Shipping within Germany should not be a problem. Could I buy it from you?


Hello PilotPirx,

your board is assembled, tested and ready for shipping.

I've sent you a PM ;)

Manfred
 
Hawk

Senior Member

Joined: 15/07/2021
Location: Australia
Posts: 151
Posted: 02:54am 08 May 2025
Copy link to clipboard 
Print this post

Did anyone in Australia get a batch of these made?

I’m keen to get one, but will only get a batch made if it hasn’t already been done.

Cheers
 
disco4now

Guru

Joined: 18/12/2014
Location: Australia
Posts: 1109
Posted: 03:41am 08 May 2025
Copy link to clipboard 
Print this post

I got a batch made of the earlier ones with PWM audio. They have the good USB Hub chip.I have three that can go if anyone in AU wants one. PM me if interested.
F4 H7FotSF4xGT
 
cdeagle
Senior Member

Joined: 22/06/2014
Location: United States
Posts: 268
Posted: 09:34am 08 May 2025
Copy link to clipboard 
Print this post

I would like to buy one of Peter's latest assembled motherboards. I'm in the US and will pay for shipping.

PM if willing to make this sale. Thanks
 
Hawk

Senior Member

Joined: 15/07/2021
Location: Australia
Posts: 151
Posted: 07:23am 10 May 2025
Copy link to clipboard 
Print this post

  disco4now said  I got a batch made of the earlier ones with PWM audio. They have the good USB Hub chip.I have three that can go if anyone in AU wants one. PM me if interested.


PM sent.
 
PilotPirx

Senior Member

Joined: 03/11/2020
Location: Germany
Posts: 125
Posted: 07:24am 13 May 2025
Copy link to clipboard 
Print this post

I have now received the great PicoMiteHDMIUSB from ManiB and am delighted with the quality.
With housing, white labeled front panels, white circuit board, 6MB PSRAM, SD card and all the necessary settings.
I tested it straight away with an old Apple keyboard (German: Krümelschublade) and it works fantastically. MP3 playback also works perfectly.

If I'd had something like this in my Sinclair Spectrum days....  (But it wouldn't have helped, there was no HDMI, USB, SD-card or VGA back then).
To anyone who is interested, I think ManiB still has one left.
Thanks Geoff and Peter for this great software and hardware.
You can see by now that a lot of work has gone into it.









Edited 2025-05-13 18:13 by PilotPirx
 
zeitfest
Guru

Joined: 31/07/2019
Location: Australia
Posts: 671
Posted: 08:59am 11 Jun 2025
Copy link to clipboard 
Print this post

Can these be used as a bare platform without the bells and whistles ?
EG for other software with just the pico2 with the sdcard and RTC,
using the pico usb for a serial connection. Assembly would be easier too.
 
Mixtel90

Guru

Joined: 05/10/2019
Location: United Kingdom
Posts: 8773
Posted: 09:17am 11 Jun 2025
Copy link to clipboard 
Print this post

You can, but why would you want to? There are simpler, cheaper options if you don't need USB and HDMI. In fact, a very basic system might be better use of an ordinary Pico rather than a Pico 2.
Mick

Zilog Inside! nascom.info for Nascom & Gemini
Preliminary MMBasic docs & my PCB designs
 
zeitfest
Guru

Joined: 31/07/2019
Location: Australia
Posts: 671
Posted: 12:16pm 11 Jun 2025
Copy link to clipboard 
Print this post

  Quote  There are simpler, cheaper options


I need something definite and robust with a pico, sd micro, and good RTC eg 3231, that is a configuration that is reasonably popular so that other people can use it. As this is listed as a reference example it should have enough mindshare and numbers to be useful. I can use a rats nest of wires for my own use, fine, but unless my software runs on a real platform other people can't use it.

Otherwise I could simply use say a cut down Silicon Chip Pico backpack, or something like an Adafruit Adalogger or Metro, which have a definite supplier and support. At some expense, and transport hassle, etc.

Edit - The pcb is available  (SC) for 5$, add a pico, sd socket, and RTC and it is a cheap build maybe $20. IMHO MMBasic kits (preassembled or not) usually have ridiculous prices,  where does the profit go?
Edited 2025-06-11 22:23 by zeitfest
 
Mixtel90

Guru

Joined: 05/10/2019
Location: United Kingdom
Posts: 8773
Posted: 12:43pm 11 Jun 2025
Copy link to clipboard 
Print this post

SC selling the board for $5? We don't get SC here. Anyway, is that built or a blank PCB? The HDMIUSB is a SMD design that JLCPCB assemble. You can get 5 blank PCBs cheap enough, but the components + assembly obviously add cost.
Mick

Zilog Inside! nascom.info for Nascom & Gemini
Preliminary MMBasic docs & my PCB designs
 
Hawk

Senior Member

Joined: 15/07/2021
Location: Australia
Posts: 151
Posted: 06:57am 19 Aug 2025
Copy link to clipboard 
Print this post

@matherp, are you able to post an export of the 3D model of this assembled PCB for use in case designing?

Thanks,
Hawk
 
Bryan1

Guru

Joined: 22/02/2006
Location: Australia
Posts: 1876
Posted: 07:50am 19 Aug 2025
Copy link to clipboard 
Print this post

  disco4now said  I got a batch made of the earlier ones with PWM audio. They have the good USB Hub chip.I have three that can go if anyone in AU wants one. PM me if interested.


If there is one left mate I would love to grab one.

Cheers Bryan
 
matherp
Guru

Joined: 11/12/2012
Location: United Kingdom
Posts: 11219
Posted: 10:35am 19 Aug 2025
Copy link to clipboard 
Print this post

  Quote  are you able to post an export of the 3D model of this assembled PCB for use in case designing?

Not anything useful with measurements
The PCB is 100x90mm
Holes are at (x/y) 15/90 75/90, 15/10, 75/10
The dxf of the endplates give you the cutouts here
Edited 2025-08-19 20:36 by matherp
 
twofingers

Guru

Joined: 02/06/2014
Location: Germany
Posts: 1734
Posted: 11:46am 19 Aug 2025
Copy link to clipboard 
Print this post

@Hawk

I started creating a case a while ago, but then forgot about it. Maybe this will help?
It includes the panels, the motherboard, and a base plate. All just STL-conversions (Fusion) of Peter's work.

pico.zip

Regards
Michael
causality ≠ correlation ≠ coincidence
 
Hawk

Senior Member

Joined: 15/07/2021
Location: Australia
Posts: 151
Posted: 12:56pm 24 Aug 2025
Copy link to clipboard 
Print this post

Thanks, I've used your panel layout to make it easier to get the ports in the correct locations.

  twofingers said  @Hawk

I started creating a case a while ago, but then forgot about it. Maybe this will help?
It includes the panels, the motherboard, and a base plate. All just STL-conversions (Fusion) of Peter's work.

pico.zip

Regards
Michael
 
     Page 14 of 15    
Print this page
The Back Shed's forum code is written, and hosted, in Australia.
© JAQ Software 2026