Home
JAQForum Ver 24.01
Log In or Join  
Active Topics
Local Time 08:41 23 Apr 2026 Privacy Policy
Jump to

Notice. New forum software under development. It's going to miss a few functions and look a bit ugly for a while, but I'm working on it full time now as the old forum was too unstable. Couple days, all good. If you notice any issues, please contact me.

Forum Index : Microcontroller and PC projects : PicoMiteHDMIUSB motherboard reference design

     Page 10 of 15    
Author Message
matherp
Guru

Joined: 11/12/2012
Location: United Kingdom
Posts: 11224
Posted: 02:42pm 04 Mar 2025
Copy link to clipboard 
Print this post

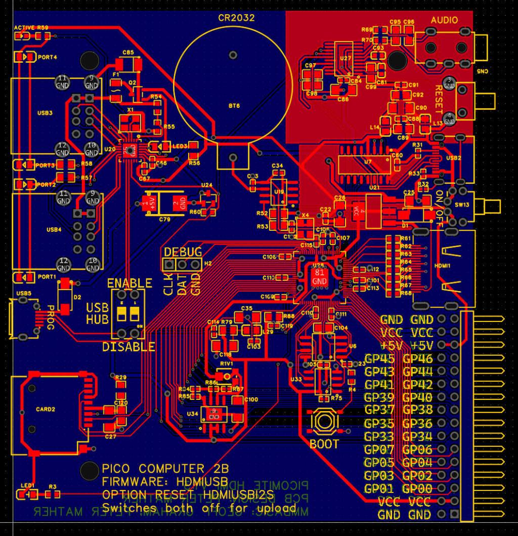
Coming soon




not routed yet and component placements may change but you get the idea
 
lizby
Guru

Joined: 17/05/2016
Location: United States
Posts: 3742
Posted: 02:49pm 04 Mar 2025
Copy link to clipboard 
Print this post

Nice. Your silk screen has GP37 twice.
PicoMite, Armmite F4, SensorKits, MMBasic Hardware, Games, etc. on FOTS
 
Mixtel90

Guru

Joined: 05/10/2019
Location: United Kingdom
Posts: 8773
Posted: 03:08pm 04 Mar 2025
Copy link to clipboard 
Print this post

Nice. I like. :)
Mick

Zilog Inside! nascom.info for Nascom & Gemini
Preliminary MMBasic docs & my PCB designs
 
ManiB
Senior Member

Joined: 12/10/2019
Location: Germany
Posts: 141
Posted: 04:14pm 04 Mar 2025
Copy link to clipboard 
Print this post

  matherp said  Coming soon

...

not routed yet and component placements may change but you get the idea


It's worth the wait.

Can JLCPCB mount the RP2350? Because I couldn't solder it on by hand.
Edited 2025-03-05 02:15 by ManiB
 
Amnesie
Guru

Joined: 30/06/2020
Location: Germany
Posts: 748
Posted: 04:57pm 04 Mar 2025
Copy link to clipboard 
Print this post

  ManiB said  
  matherp said  Coming soon

...

not routed yet and component placements may change but you get the idea


It's worth the wait.

Can JLCPCB mount the RP2350? Because I couldn't solder it on by hand.


Yes, JLCPCB will do the assembly  

Greetings
Daniel
 
ManiB
Senior Member

Joined: 12/10/2019
Location: Germany
Posts: 141
Posted: 07:03pm 04 Mar 2025
Copy link to clipboard 
Print this post

  matherp said  ManiB

Please hold off for a day or two. I'm going to update the design with a minor change.


There you go, Peter, that's your ‘minor change’ ;)

I don't know you personally, but now I can get a clear picture of you: ‘A professional with attention to detail’.

I celebrate this board the more posts I read every day.

I plan to document my experiences and make them available here on the board. I know this won't really impress you ‘old hands’, but if someone faces the same challenge in the future, it can be very useful.
 
WhiteWizzard
Guru

Joined: 05/04/2013
Location: United Kingdom
Posts: 2962
Posted: 07:45am 05 Mar 2025
Copy link to clipboard 
Print this post

@Peter,

Are you using the exact same ‘adjustable DVDD’ circuit on this unit as you used on the DIL module?

Great work (as always!!!!!)
 
Volhout
Guru

Joined: 05/03/2018
Location: Netherlands
Posts: 5859
Posted: 08:37am 05 Mar 2025
Copy link to clipboard 
Print this post

@Peter,

- silkscreen text: "jumpers at CN4" refer to a switch ?

- Would it be an option to add a buck/boost for the 5V ? You have suggested multiple times that a "good USB-C" cable is needed. Not for communications, but for voltage drop on the power conductors. A buck/boost convertor would guarantee adequate 5V for the attached 4 USB devices, even when the voltage on the USB-C drops to 4V.
Something like this (but then put on the board, not as a module). With proper design you could even make this compatible with 12V/20V on USB-C (with a fast charger).




Volhout
Edited 2025-03-05 18:46 by Volhout
PicomiteVGA PETSCII ROBOTS
 
matherp
Guru

Joined: 11/12/2012
Location: United Kingdom
Posts: 11224
Posted: 08:51am 05 Mar 2025
Copy link to clipboard 
Print this post

  Quote  Are you using the exact same ‘adjustable DVDD’ circuit on this unit as you used on the DIL module?


Yes

Schematic

ddf6cc27-0325-48cc-9c50-870099aae8e6.pdf

Routed versions





Edited 2025-03-05 18:57 by matherp
 
PhenixRising
Guru

Joined: 07/11/2023
Location: United Kingdom
Posts: 1853
Posted: 09:23am 05 Mar 2025
Copy link to clipboard 
Print this post

The excitement continues    
 
Volhout
Guru

Joined: 05/03/2018
Location: Netherlands
Posts: 5859
Posted: 10:10am 05 Mar 2025
Copy link to clipboard 
Print this post

Peter,

It is nice to have adjustable DVDD, but when many are building this version, you may want to standardize on a value. In that case a bypass of R1V1 would be needed.
For experiments R1V1 is great, but you do not want people playing with it to the extend that it can do more harm than good, or worst case destroy a chip.

On the PCM5102: it has a charge pump build in (creating a negative voltage). It does that by chopping the 3.3V. Why do you power the chopper input pin to analog Vdd and analog ground ? It is the most noisy in the whole audio circuit. Is this what the datasheet tells you ?

Volhout
Edited 2025-03-05 20:16 by Volhout
PicomiteVGA PETSCII ROBOTS
 
WhiteWizzard
Guru

Joined: 05/04/2013
Location: United Kingdom
Posts: 2962
Posted: 10:51am 05 Mar 2025
Copy link to clipboard 
Print this post

@Peter,

What’s the functionality of SW17 please (Primary Flash enable?)
 
matherp
Guru

Joined: 11/12/2012
Location: United Kingdom
Posts: 11224
Posted: 10:58am 05 Mar 2025
Copy link to clipboard 
Print this post

The datasheet explicitly shows the charge pump with the same supply as the analog circuitry



A final version can have a fixed DVDD but for the moment I need to be able to adjust it to tune the overclock.

  Quote  What’s the functionality of SW17 please (Primary Flash enable?)


BOOT
Edited 2025-03-05 21:02 by matherp
 
PhenixRising
Guru

Joined: 07/11/2023
Location: United Kingdom
Posts: 1853
Posted: 01:43pm 06 Mar 2025
Copy link to clipboard 
Print this post

Hey Pete, Is there gonna be a 4th mounting hole or just the 3?
 
Mixtel90

Guru

Joined: 05/10/2019
Location: United Kingdom
Posts: 8773
Posted: 02:29pm 07 Mar 2025
Copy link to clipboard 
Print this post

With that size board I've managed with just two diagonal holes, even at 1.2mm thickness. I wouldn't worry too much. :)  If you use 1.6mm board it won't flex at all without a hammer...
Mick

Zilog Inside! nascom.info for Nascom & Gemini
Preliminary MMBasic docs & my PCB designs
 
PhenixRising
Guru

Joined: 07/11/2023
Location: United Kingdom
Posts: 1853
Posted: 06:02pm 07 Mar 2025
Copy link to clipboard 
Print this post

  Mixtel90 said  With that size board I've managed with just two diagonal holes, even at 1.2mm thickness. I wouldn't worry too much. :)  If you use 1.6mm board it won't flex at all without a hammer...


Looking at stacking my own board with it but I don't like flex.  
 
matherp
Guru

Joined: 11/12/2012
Location: United Kingdom
Posts: 11224
Posted: 06:13pm 07 Mar 2025
Copy link to clipboard 
Print this post

It will be back
 
PhenixRising
Guru

Joined: 07/11/2023
Location: United Kingdom
Posts: 1853
Posted: 02:52pm 08 Mar 2025
Copy link to clipboard 
Print this post

  matherp said  It will be back


Is that you Arnold?  
 
Mixtel90

Guru

Joined: 05/10/2019
Location: United Kingdom
Posts: 8773
Posted: 01:27pm 11 Mar 2025
Copy link to clipboard 
Print this post

@ Volhout

I've just modified a 3V3 version of one of those little S09 buck/boost converters to 5V by changing the feedback resistor to 150K (I don't happen to have any 5V ones). I have it powering my PicoGAME HDMI with wireless keyboard, two generic gamepads and a SD card. Barely warm hanging in free air and the output voltage has barely dropped from the off-load voltage.

103mA drawn from a 12V supply to the convertor, 169mA at 7.5V. My little 300mA power supply is shutting down when I try lower voltages, which makes sense, I think.

Watch out for a new "portable" design with 3-15V (well, that's what they say) input. :)
Mick

Zilog Inside! nascom.info for Nascom & Gemini
Preliminary MMBasic docs & my PCB designs
 
JohnS
Guru

Joined: 18/11/2011
Location: United Kingdom
Posts: 4304
Posted: 01:33pm 11 Mar 2025
Copy link to clipboard 
Print this post

Would it cope with 15.4V?

Not for me, but some cars have a "12V" around there (from the charging circuit).

John
 
     Page 10 of 15    
Print this page
The Back Shed's forum code is written, and hosted, in Australia.
© JAQ Software 2026