Home
JAQForum Ver 24.01
Log In or Join  
Active Topics
Local Time 08:40 23 Apr 2026 Privacy Policy
Jump to

Notice. New forum software under development. It's going to miss a few functions and look a bit ugly for a while, but I'm working on it full time now as the old forum was too unstable. Couple days, all good. If you notice any issues, please contact me.

Forum Index : Electronics : low voltage relay switch

Author Message
brianeeg

Newbie

Joined: 01/11/2010
Location: Australia
Posts: 5
Posted: 04:50am 16 Jun 2011
Copy link to clipboard 
Print this post

Hi. I am rather new to this so please excuse my ignorance.
O.K I have a wind gen along with a solar panel and small pico hydro. I charge 4 x 12v batteries two in series to give me 24v this I put thru a 24v to 240 v inverter, the type with built in charger. I use this power to run my house water pump, only problem is when the voltage drops to 23 the inverter shuts down and sounds an alarm
I need a switching device to cut in the units charger at say 23v and shut it off again at say 29v? as it is it is a pain having to run down to manually switch the charger dripping wet when the shower cuts out :-) any help appreciated.

brianeeg
 
darcyrandall200

Newbie

Joined: 17/01/2009
Location: Australia
Posts: 34
Posted: 01:45pm 16 Jun 2011
Copy link to clipboard 
Print this post



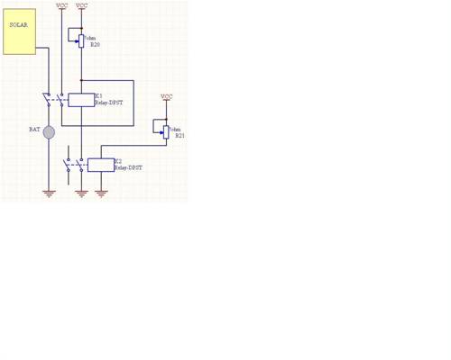
Perhaps this would suit you. Choose R20 such that the battery is opened at 29V.
Choose R21 such that K1 is unlatched at 23V.

You may wish to modify the circuit such that when the Battery is open, the windmill feeds a dump load. Also consider placing diodes across the coils.
Thankyou.

Regards Darcy Randall, Perth Western Australia
 
darcyrandall200

Newbie

Joined: 17/01/2009
Location: Australia
Posts: 34
Posted: 01:47pm 16 Jun 2011
Copy link to clipboard 
Print this post

Sorry didnt read your message entirely. Use K2 to switch in the charger at 23V.
Thankyou.

Regards Darcy Randall, Perth Western Australia
 
brianeeg

Newbie

Joined: 01/11/2010
Location: Australia
Posts: 5
Posted: 11:18pm 16 Jun 2011
Copy link to clipboard 
Print this post

Thanks Darcy. but I am unable to view the small drawing,[did try zooming in paint but blurred]
could you please resend in larger format. thanks and regards Brian
brianeeg
 
powerednut

Senior Member

Joined: 09/12/2009
Location: Australia
Posts: 221
Posted: 11:30pm 16 Jun 2011
Copy link to clipboard 
Print this post

Hi Brian,

The circuit here:
http://www.thebackshed.com/windmill/articles/TL084-Controlle r.asp
might do what you want with some minor modification, if I've understood your description.

I take it the charger section of your inverter draws its power from the mains grid?Edited by powerednut 2011-06-18
 
brianeeg

Newbie

Joined: 01/11/2010
Location: Australia
Posts: 5
Posted: 03:47am 22 Jun 2011
Copy link to clipboard 
Print this post

Hey thanks for the advice. I have made up the controller as per the drawing, and set the lot up to switch the mains power on to the charger [yes the charger section of the inverter draws power from the grid] only problem I have now is how do I modify the setup to switch the charger on at around 23v and off at 30v? I had thought I would only have to set the trimpots opposite to the instructions, e.g low pot set to 30v and high pot to 23v does this make sense? apologies for ignorance.
REgards Brian.
brianeeg
 
Bryan1

Guru

Joined: 22/02/2006
Location: Australia
Posts: 1876
Posted: 08:12am 22 Jun 2011
Copy link to clipboard 
Print this post

Hi Brian,
So whats this that inverter/charger of yours won't auto switch on the charger at a preset voltage?????. Also if you have a wind turbine and a micro hydro setup going they will still produce power after the batteries are full so that power will need to go somewhere. I'm currently working on a 24 volt charge controller which uses a 16f88 pic and has a 16x2 lcd screen. It will also have a 3 button interface for setting the high and low parameters. I'll be using a fet for both the high/low outputs which can easily switch a relay for mains voltage. In your case when the high voltage parameter kicks in you'll need to both switch off the mains and switch on a dumpload to get rid of any extra power coming in.

Cheers Bryan
 
brianeeg

Newbie

Joined: 01/11/2010
Location: Australia
Posts: 5
Posted: 11:52am 22 Jun 2011
Copy link to clipboard 
Print this post

G'Day Bryan. I guess I should have explained better. I bought the wind setup with its own controller that has its own dump, wired into this is a 200w solar panel. the pico hydro is all an experiment using a F&P motor, that is putting out around 60 to 70v though not very efficient.
OK so the inverter is one of those chinese ones with a built in charger, presently when the batteries [4 x 12 v in series pairs = 24v] get down to around 22v the inverter shuts down and sounds an alarm. thats ok except when I am in the shower and the water goes off :-(
I have been chasing around for an auto switch device that can sense the voltage drop and switch in the inbuilt charger before the inverter shuts down then switch off the charger at say around 28v. then when the sun does shine or/and the wind blows or/and the creek is making some power at least this power will still get to the bank?
I am not an electrical whizz though can follow a diagram and solder ok. So I made up the controller as recommended which is a dump controller designed to switch a relay in to dump excess power. I just need to change it around to switch IN the relay at the lower volts and OFF at the higher end.
Cheers Brian.
brianeeg
 
darcyrandall200

Newbie

Joined: 17/01/2009
Location: Australia
Posts: 34
Posted: 01:15pm 22 Jun 2011
Copy link to clipboard 
Print this post

Hey Brian,

Quote "I just need to change it around to switch IN the relay at the lower volts and OFF at the higher end."

The simplest way to solve your issue is to change the wiring on the relay. Change the Normally open contact to the normall closed and the normally open contact to the normally closed.

This way when the relay is de energised your charger will charge the battery. When your battery reaches the desired voltage your charger will be turned off.

Wouldnt you want to switch out the charger at say 24V so as to allow the Windmill and Solar to contribute to the batterys charge?
Thankyou.

Regards Darcy Randall, Perth Western Australia
 
Print this page


To reply to this topic, you need to log in.

The Back Shed's forum code is written, and hosted, in Australia.
© JAQ Software 2026