Home
JAQForum Ver 24.01
Log In or Join  
Active Topics
Local Time 05:45 23 Apr 2026 Privacy Policy
Jump to

Notice. New forum software under development. It's going to miss a few functions and look a bit ugly for a while, but I'm working on it full time now as the old forum was too unstable. Couple days, all good. If you notice any issues, please contact me.

Forum Index : Electronics : Newbie with TL084 question(s)

Author Message
stoichiometry
Newbie

Joined: 19/01/2011
Location: United States
Posts: 8
Posted: 04:32pm 18 Jan 2011
Copy link to clipboard 
Print this post

Hello All!!

I am a new user of wind/solar power and I love DIY projects. I have been 'lurking' around this site for a while, and decided to build thet TL084 charge controller. It works great! However, since I have the controller in a one room cabin and the LED's are quite bright at night in this remote location, I was wondering if anyone could tell me if there is a way to change the wiring so that the LEDs operate on a push button.


That is, have the charge controller work per normal, but allow me to push a button to check the status via the LED (dump vs. charge). [In this case the LED's are off, until a pushbottun is pressed).

Sorry if this question is 'too simple' or 'ignorant', I *just* picked up wiring books and am teaching myself electrical circuits ...

Thanks for any help.
Kindly,
Matt
 
Gizmo

Admin Group

Joined: 05/06/2004
Location: Australia
Posts: 5177
Posted: 09:46pm 18 Jan 2011
Copy link to clipboard 
Print this post

Hi Matt

Fair enough request. I recently used one of Petes circuit boards with a very bright blue LED that flashed every couple of seconds. At night, the LED lit up the whole house! I swapped it for a old weak green LED.

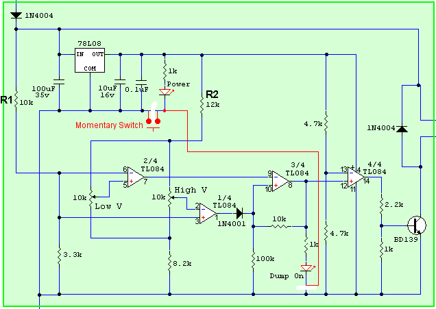
The circuit below should work. Basically, break the -ve side ( cathode ) of each LED and run them together through a single momentary push button switch. New connections shown in red.

My only concern is switching the dump load LED in and out may have a small effect on how the circuit operates, only testing will show for sure, but chances are it will work perfectly. I havn't tested this.

Glenn
The best time to plant a tree was twenty years ago, the second best time is right now.
JAQ
 
VK4AYQ
Guru

Joined: 02/12/2009
Location: Australia
Posts: 2539
Posted: 10:30pm 18 Jan 2011
Copy link to clipboard 
Print this post

Hi Matt

You could try putting a sheet of paper over it to filter the light down a bit. KISS

All the best

Bob
Foolin Around
 
stoichiometry
Newbie

Joined: 19/01/2011
Location: United States
Posts: 8
Posted: 10:34pm 18 Jan 2011
Copy link to clipboard 
Print this post

Glen,

Thanks for the help!!

I assume that I can return both legs of the LEDs to a single common spot on the board?

I am not sure if there is a veroboard convention for naming places, so I'll describe what I am about to try. Looking at the veroboard layout on the web (very similar to mine), I'm going to call the common vertical column that both LEDs are in as "B". Following this, POWER LED is in B6-B7 and DUMP LED is in B17-B18. Correct me if I am wrong, but I should be able to unsolder B6 and B17 and wire them to a momentary switch. Then return the output from the momentary switch to either B6 or B17.

Yet another newbie question:
So the switch is now on the "inflow" side of electrons? The general *current* convention for the flow of electricity is to reference the frame of "moving" positive charge, true?

Thanks again.

Kindly,
MS
 
powerednut

Senior Member

Joined: 09/12/2009
Location: Australia
Posts: 221
Posted: 01:17am 19 Jan 2011
Copy link to clipboard 
Print this post

if your talking about this image:


then its b5-b6 (instead of b6-b7). But apart from that yes, what you've proposed will work.

The way I think about it is the switch is interupting the flow of current from the + of the power source to the - of the power source. Once you press the switch, current can then flow, completing the circuit. dunno if that helps, its just what works for me.
 
Robb
Senior Member

Joined: 01/08/2007
Location: Australia
Posts: 221
Posted: 03:38am 19 Jan 2011
Copy link to clipboard 
Print this post

  Gizmo said  .............My only concern is switching the dump load LED in and out may have a small effect on how the circuit operates, only testing will show for sure, but chances are it will work perfectly. I havn't tested this.
Glenn


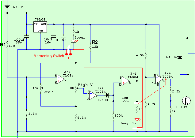
Just move the anode resistor of the dump led to TL084 4/4 pin 14.
 
Alasdair
Regular Member

Joined: 12/01/2011
Location: Australia
Posts: 62
Posted: 09:02am 19 Jan 2011
Copy link to clipboard 
Print this post

I put window tint over my set top box led, it was like a blue arc
welder burning your retinas. Three layers and it's perfect.
Amc-elec
 
stoichiometry
Newbie

Joined: 19/01/2011
Location: United States
Posts: 8
Posted: 12:19pm 19 Jan 2011
Copy link to clipboard 
Print this post

Powderednut,

Thanks! I will try this soon (by friday) and report.

Cheers,
M

  powerednut said   if your talking about this image:


then its b5-b6 (instead of b6-b7). But apart from that yes, what you've proposed will work.

The way I think about it is the switch is interupting the flow of current from the + of the power source to the - of the power source. Once you press the switch, current can then flow, completing the circuit. dunno if that helps, its just what works for me.
 
stoichiometry
Newbie

Joined: 19/01/2011
Location: United States
Posts: 8
Posted: 12:21pm 19 Jan 2011
Copy link to clipboard 
Print this post

Robb,

Ok ... I'm new to electronics. I assume you are refering to the 1k resistor, but I am not sure I follow what you are suggesting I do with it. Sorry.

Kindly,
Matt


  Robb said  
  Gizmo said  .............My only concern is switching the dump load LED in and out may have a small effect on how the circuit operates, only testing will show for sure, but chances are it will work perfectly. I havn't tested this.
Glenn


Just move the anode resistor of the dump led to TL084 4/4 pin 14.
 
Gizmo

Admin Group

Joined: 05/06/2004
Location: Australia
Posts: 5177
Posted: 01:13pm 19 Jan 2011
Copy link to clipboard 
Print this post

  Robb said  
  Gizmo said  .............My only concern is switching the dump load LED in and out may have a small effect on how the circuit operates, only testing will show for sure, but chances are it will work perfectly. I havn't tested this.
Glenn


Just move the anode resistor of the dump led to TL084 4/4 pin 14.


Yeah thanks Rob, that should work too.

Glenn
The best time to plant a tree was twenty years ago, the second best time is right now.
JAQ
 
Gizmo

Admin Group

Joined: 05/06/2004
Location: Australia
Posts: 5177
Posted: 01:17pm 19 Jan 2011
Copy link to clipboard 
Print this post

This is what Rob means. The circuit is starting to look messy, but you should get the drift.


Glenn
The best time to plant a tree was twenty years ago, the second best time is right now.
JAQ
 
stoichiometry
Newbie

Joined: 19/01/2011
Location: United States
Posts: 8
Posted: 11:47am 20 Jan 2011
Copy link to clipboard 
Print this post

  Gizmo said   This is what Rob means. The circuit is starting to look messy, but you should get the drift.


Glenn



Guys,

We are moving along here! I'll post some pics soon. I have a few more general questions, yep I'm a newbie to solar/wind, too.

(1) If I am using my new TL084 for solar inputs, is 14.4 Volts a good upper limit for flooded lead-acid batteries? (I conclude this after reading theLink to info on charge controllers

(2) Also, should I set the low trimpot to 13.5 V, such that I am *always* charging the batteries (per the link above)? Or should it be set lower, so as to cycle the batteries more "deeply"?

Again, Thank for your patience! :)

Kindly,
MS
 
Print this page


To reply to this topic, you need to log in.

The Back Shed's forum code is written, and hosted, in Australia.
© JAQ Software 2026