Home
JAQForum Ver 24.01
Log In or Join  
Active Topics
Local Time 02:51 23 Apr 2026 Privacy Policy
Jump to

Notice. New forum software under development. It's going to miss a few functions and look a bit ugly for a while, but I'm working on it full time now as the old forum was too unstable. Couple days, all good. If you notice any issues, please contact me.

Forum Index : Electronics : Turn on motor when sunny

Author Message
TomB19
Newbie

Joined: 17/06/2010
Location: Canada
Posts: 1
Posted: 07:52pm 16 Jun 2010
Copy link to clipboard 
Print this post

I'm new to solar power.

I need something that will turn on a 24v (0.75A) motor when the sun is shining (and battery bank is charging). Banks and panels will be 24v too. It needs to be sufficiently buffered that it doesn't send PWM type power to the motor during transition periods and burn out the motor.

Is there a battery charge controller that has this feature?

Thanks!Edited by TomB19 2010-06-18
 
niall1

Senior Member

Joined: 20/11/2008
Location: Ireland
Posts: 331
Posted: 10:05pm 16 Jun 2010
Copy link to clipboard 
Print this post

hi Tom

i think most off the basic solar battery charge controllers will only usually look after the batt condition .....at least i think thats what the simpler ones do

it sounds like you need some type off independent voltage controlled switch for the motor which activates a relay when your batts are in nice condition ...if you feel you might want to build your own Glenns charge controller circuit could i think be adapted to suit this purpose , if you just want a ready made solution there are a few nice small commercial units available .....all be it at extra cost ..

erm one thing is confusing me though....

you say you need it to operate during daylight only ....is this during charge time or
does it matter if the batteries continue to run the motor a little later after daylight ?

if you have surplus capacity in the batts a voltage controlled switch could run for quite a while after daylight

i suppose it depends on what size panel and battery you want to use....this is particularly interesting for me as i tried (and was frustrated by) something similar on a small scale before. ...i still have the bits and pieces lying around which i hope to use again

others with proper solar know how will know a lot more about this... Edited by niall1 2010-06-18
niall
 
Downwind

Guru

Joined: 09/09/2009
Location: Australia
Posts: 2333
Posted: 02:14am 17 Jun 2010
Copy link to clipboard 
Print this post

Hi Tom,

You might need to tell us a little more about what you are doing and the actual requirements and what you mean by when the sun shines.

Do this include cloudy days or what?

A micro or simple opamp circuit with a ldr could do the job but its the "what If's" that make this hard to answer.

What is your ability in electronics?

As Niall said Glenns controller could do this if set up correctlly, but would mean it will only start the pump when the battery voltage reached a preset level and switch off when it dropped to another preset level.
From what you asked i dont think this is what you want.

If it was me i would hang a ldr (light dependent resistor )off a little picaxe chip, and monitor the battery voltage as well.

If the sun was up (ldr level greater than a preset point) and the battery was high enough in voltage (another preset point) then switch a relay on to control the pump.

If either the light sensor or battery voltage fell below another preset point then turn the pump off, and wait a delay period of time before turning the pump back on, if the battery or light sensors were above their set points.

All a very simple project if you have some knowledge of working with electronics.

A picaxe is a simple micro processor that is very easy to program without the need for lots of trick equipment or understanding of a program language.

Give some more information as there might be easier ways.

Pete.
Sometimes it just works
 
Gizmo

Admin Group

Joined: 05/06/2004
Location: Australia
Posts: 5177
Posted: 03:06am 17 Jun 2010
Copy link to clipboard 
Print this post

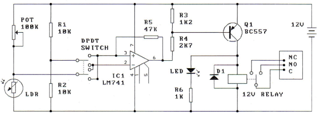
I did find this circuit. Its uses a op amp to provide a bit of hysteresis, to stop the relay chattering as the light levels slowly change.

http://kitsrus.com/pdf/k79b.pdf



The only problem is its for a 12v system. I dont think the 741 IC will last very long at 24v.

Glenn
The best time to plant a tree was twenty years ago, the second best time is right now.
JAQ
 
VK4AYQ
Guru

Joined: 02/12/2009
Location: Australia
Posts: 2539
Posted: 05:06am 17 Jun 2010
Copy link to clipboard 
Print this post

Hi Tom

In the past I have used a small solar panel 10 watt from memory feeding a bank of electros to control a solar pump, the panel feeds the electros for a bit of damping and when the voltage comes up to 10 volts approx the relay for the motor clicks in and as the panel puts out more than required current it keeps the caps charged so the relay doesn't chatter, I used four 10000uf caps 50 volt but it depends on what is in your junk box.

All the best

Bob
Foolin Around
 
davef
Guru

Joined: 14/05/2006
Location: New Zealand
Posts: 499
Posted: 07:36am 17 Jun 2010
Copy link to clipboard 
Print this post

LM741 max 36V, just change the relay and everything else should be OK.

 
jamesbrush
Newbie

Joined: 01/07/2010
Location: United Kingdom
Posts: 5
Posted: 12:59pm 01 Jul 2010
Copy link to clipboard 
Print this post

i want to ask only one thing that...... these circuit is really working??
SAP Training London
 
niall1

Senior Member

Joined: 20/11/2008
Location: Ireland
Posts: 331
Posted: 02:58pm 01 Jul 2010
Copy link to clipboard 
Print this post

hi James

Glenns controller , the opto switched one, or Bobs relay
i think they all work ...adapting one of them to your needs is the slightly tricky but fun bit

had you something in mind





niall
 
Print this page


To reply to this topic, you need to log in.

The Back Shed's forum code is written, and hosted, in Australia.
© JAQ Software 2026