Home
JAQForum Ver 24.01
Log In or Join  
Active Topics
Local Time 23:43 21 Apr 2026 Privacy Policy
Jump to

Notice. New forum software under development. It's going to miss a few functions and look a bit ugly for a while, but I'm working on it full time now as the old forum was too unstable. Couple days, all good. If you notice any issues, please contact me.

Forum Index : Electronics : Various aspects of home brew inverters

     Page 48 of 48    
Author Message
Revlac

Guru

Joined: 31/12/2016
Location: Australia
Posts: 1239
Posted: 11:57pm 24 Nov 2024
Copy link to clipboard 
Print this post

It would e easy to keep the output stepdown xformer.
Cheers Aaron
Off The Grid
 
poida

Guru

Joined: 02/02/2017
Location: Australia
Posts: 1464
Posted: 06:49am 25 Jan 2026
Copy link to clipboard 
Print this post

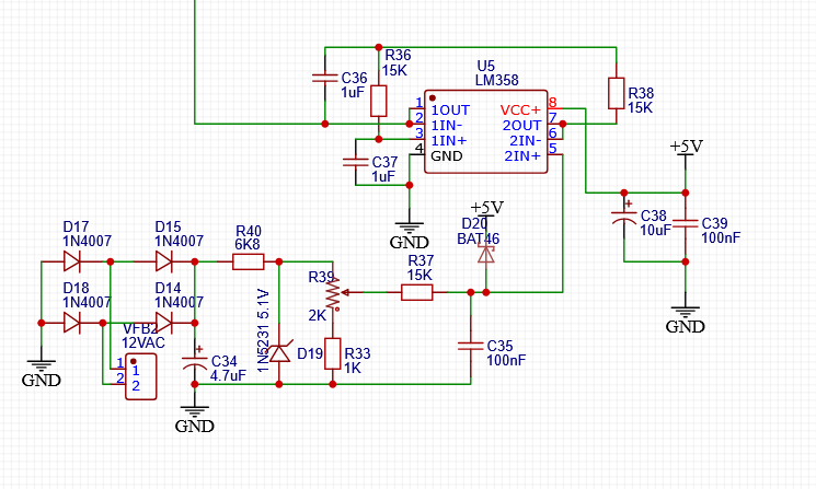
this note is examining the Vfb circuit that TinyT designed, that makes up
part of the nanoverter he created for us.
When I first looked at it, it seemed a bit too much for the job.



But it is all needed, to get the job done well and with protection
which is:
- take 12V AC and rectify it, via a full bridge diode layout
- smooth the result via a 4.7uF cap
- limit high voltage via a 5.1V zener
- give the user facility to adjust output voltage via a trimpot
- again smooth output, via a RC low pass filter
- limit low voltages to about -0.2V using a low forward voltage drop schottky diode
- feed this into a second order low pass active filter
- but first buffer it's input with a simple voltage follower
- the output is now cleaned of all nasty high frequency stuff
that would upset the closed loop control loop that manages the inverter output.

All this was easy to see back when I first saw it.
But I was always wanting to see how that active filter worked...

The filter is a Sallen-Key second order low pass filter.
It uses 2 caps and 2 resistors to define the filter.
In this case, both caps are 1uF and both resistors are 15K
3db cutoff is 1/(2xPIxCxR) or 10.6 Hz

The second order filter is nice, in that it attenuates output frequencies
10x for each doubling of frequency. or it's 20db per octave. same thing.
Once input noise that gets to 1kH the attenuation is very strong indeed.
It's perfect to get rid of the 20kH FET switching, and it's higher harmonics.

I made a simulation of the Vfb circuit. It runs in a free simulator you can download.
the simulator

here is the file you need to open from with the simulator app.

vfb sim.zip

unzip the app folder, run the program "circuitjs1.exe"

I have a simple input, 50Hz, and it's voltage can be abruptly changed via a switch. (just click on the switch)
The traces at the bottom show input into the active filter and it's output.




Red is the filter input, Green is it's output.

Technical analysis (way beyond my brain..) of the filter has shown it's transient response to be about 0.1 second and we can see the output get very close to the input voltage after about 0.1 seconds.
This speed of responding to input is fine. It permits me to design a closed loop control that will not go haywire and blow it's self to bits because it will
always have smoothly changing inputs thanks to the filter.
But it still has fast enough response too.

It has taken me a lot of words to say the thing I wanted to say in the first place, which is, TinyT you did a fantastic job designing the nanoverter and I remain grateful for your time and effort you put into this project.
wronger than a phone book full of wrong phone numbers
 
     Page 48 of 48    
Print this page


To reply to this topic, you need to log in.

The Back Shed's forum code is written, and hosted, in Australia.
© JAQ Software 2026