Home
JAQForum Ver 24.01
Log In or Join  
Active Topics
Local Time 01:19 22 Apr 2026 Privacy Policy
Jump to

Notice. New forum software under development. It's going to miss a few functions and look a bit ugly for a while, but I'm working on it full time now as the old forum was too unstable. Couple days, all good. If you notice any issues, please contact me.

Forum Index : Electronics : Struggling with inverter build

Author Message
Dev7
Newbie

Joined: 15/10/2025
Location: South Africa
Posts: 3
Posted: 01:01pm 15 Oct 2025
Copy link to clipboard 
Print this post

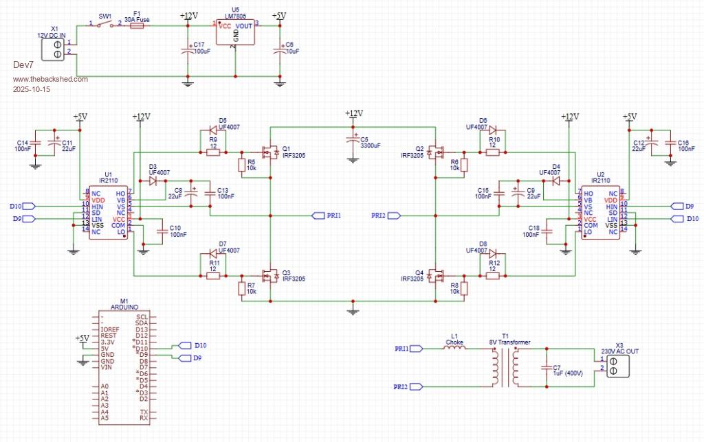
Hi all, I am designing a sine wave inverter using a full bridge, low frequency transformer (E-core) topology. I am using 20kHz SPWM generated by an Arduino Nano.

I have seen many low power inverter schematics such as the one on the EG8010 datasheet directly connecting a 2.2uF capacitor across the secondary of the transformer and using the leakage inductance of the primary to filter out the 20kHz SPWM. However, from what I have read on this forum, it seems a correctly sized choke is needed between the H-bridge and the low frequency transformer?

I am struggling to correctly design the stage after the H-bridge. What would be a suitable inductance for a choke on the primary of the transformer and is a 1uF or 2.2uF capacitor better suited for the transformer secondary?

Specs:
Input - 12V DC
Output - 230V, 50Hz
Power - 230VA

Schematic is attached. I can also upload my code if needed.
Please let me know if you see any obvious flaws in my design.
 
analog8484
Senior Member

Joined: 11/11/2021
Location: United States
Posts: 194
Posted: 04:44pm 16 Oct 2025
Copy link to clipboard 
Print this post

  Dev7 said  
Power - 230VA



For that low power level the leakage inductance may be enough.
 
KeepIS

Guru

Joined: 13/10/2014
Location: Australia
Posts: 2108
Posted: 01:00am 17 Oct 2025
Copy link to clipboard 
Print this post

My testing has been with Toroidal transformers only, not E-Core. For toroids, the secondary cap value is normally 3.3µF to 4.7µF but is not critical, as analog8484 posted, you may require less.

A Primary choke value of around 42µH in total, ideally wound on a number of stacked Sendust Toroids in order to attain the required saturation current and Inductance for a given Inverter is the way to go in Toroidal Inverters.

From memory a few builders have used E-cores in their inverters and found a good reduction in Idle current with the choke.
NANO:Inverter V 8.2ksLinux AvrDude GUI script V4.1
 
tinyt
Guru

Joined: 12/11/2017
Location: United States
Posts: 556
Posted: 02:45am 17 Oct 2025
Copy link to clipboard 
Print this post

How do you regulate ouput voltage?
 
nickskethisniks
Guru

Joined: 17/10/2017
Location: Belgium
Posts: 472
Posted: 06:38am 17 Oct 2025
Copy link to clipboard 
Print this post

Leakage inductance is higher on e-cores because of the shorter winding path you have, in a toroidal core it's longer so primary and secondary are better coupled. You are also using 12V so the needed filter inductance will be lower then in a 48V inverter. The amps are higher so you end up with the same core dimensions then a 48V inverter with the same power output.
Edited 2025-10-17 16:39 by nickskethisniks
 
wiseguy

Guru

Joined: 21/06/2018
Location: Australia
Posts: 1267
Posted: 06:54am 17 Oct 2025
Copy link to clipboard 
Print this post

My experience as a rule of thumb starting point is 1uH per volt. So for 12v ~ 12uH, because you are not using a toroid maybe 5 - 10 uh is sufficient.
If at first you dont succeed, I suggest you avoid sky diving....
Cheers Mike
 
Dev7
Newbie

Joined: 15/10/2025
Location: South Africa
Posts: 3
Posted: 07:00am 17 Oct 2025
Copy link to clipboard 
Print this post

Thanks for the replies guys.

I am hoping the leakage is enough to act as a filter on its own, but will be testing. How does leakage inductance change in relationship to power? Is it just the fact that bigger more powerful transformers tend to have lower leakage and hence require a suitable choke?

KeepIS, this is very helpful info, thanks. This gives me a better idea of the component values I should be looking for. Plan is to test with a 1uF, 2.2uF and 3.3uF to see which yields best results (without a choke). As for the choke, I have ordered a singular toroidal core to experiment with (picture attached). I am hoping it is of suitable size and has the correct properties so that I can wind my own.

Tinyt, I forgot to add that part into the schematic. My idea was to use a ZMPT101B AC voltage sensor module directly connected to the 230V AC output and feed that into the ADC of the Arduino Nano. Then, regulate using the modulation index in code. I have not seen anybody use this module before so I will have to experiment and see if it works. Is there a better/easier way to regulate the output voltage?

One more question. I am using bipolar SPWM instead of the typical unipolar SPWM that is used on the EG8010 chips. Besides higher switching losses, is there a major downside to using bipolar SPWM? Thanks.



Edited 2025-10-17 17:02 by Dev7
 
analog8484
Senior Member

Joined: 11/11/2021
Location: United States
Posts: 194
Posted: 04:35pm 17 Oct 2025
Copy link to clipboard 
Print this post

  Dev7 said  
I am hoping the leakage is enough to act as a filter on its own, but will be testing. How does leakage inductance change in relationship to power?


The effective inductance gets lower with higher current/power due to saturation current limits.
 
Dev7
Newbie

Joined: 15/10/2025
Location: South Africa
Posts: 3
Posted: 09:58am 18 Oct 2025
Copy link to clipboard 
Print this post

I have got my circuit board up and running and connected it to the transformer. These are the results I obtained.

230V AC 50Hz sine wave with no load is obtained at the output (image attached). Unfortunately, when loaded with a 30W incandescent bulb, voltage drops all the way to 140V. Added another 30W bulb (60W total) and the voltage dropped to 70V. Battery voltage did not sag and stayed at ~12.8V which tells me that the power losses are most likely coming from the transformer.

I scoped the transformer primary with no load, but I'm not sure what waveform I should be expecting. Scope image is attached. Why am I reading 68kHz on the transformer primary? Should I be seeing a sine wave on the transformer primary or is it normal to still see some un-filtered PWM?

I attached my code. Let me know if any more info is needed. Any assistance would be greatly appreciated. Thanks.







#include <avr/io.h>
#include <avr/interrupt.h>

#define SinDivisions (400)// Sub divisions of sine wave. 200=10kHz, 260=13kHz 300=15kHz, 360=18kHz, 400=20kHz etc

static int microMHz = 16; // Micro clock frequency
static int freq = 50;     // Sinusoidal frequency
static long int period;   // Period of PWM in clock cycles.
static unsigned int lookUp[SinDivisions];
static char theTCCR1A = 0b10000010; //varible for TCCR1A
volatile double percentMod;

void setup(){
 double temp; //Double varible for <math.h> functions.
 
 period = microMHz*1e6/freq/SinDivisions;// Period of PWM in clock cycles
 
 for(int i = 0; i < SinDivisions/2; i++){ // Generating the look up table.
   temp = sin(i*2*M_PI/SinDivisions)*period;
   lookUp[i] = (int)(temp+0.5);       // Round to integer.    
 }

 // Register initilisation, see datasheet for more detail.
 TCCR1A = theTCCR1A;
 TCCR1B = 0b00011001;
 TIMSK1 = 0b00000001;

 ICR1   = period;   // Period for a switching frequency of 10KHz on a 16MHz crystal with 200 subdivisions per 50Hz sin wave cycle
 sei();             // Enable global interrupts.

 DDRB = 0b00000110; // Set pin 9 and 10 as outputs.

 percentMod = 0;
 for (int i = 0; i < 50; i++) {              // Soft Start (3 seconds)
   percentMod = percentMod + 0.01;
   delay(60);
 }
}

void loop(){;}

ISR(TIMER1_OVF_vect){
   static int num;
   static int delay1;
   static char trig;
   
   if(delay1 == 1){    // Delay by one period because the high time loaded into OCR1A:B values are buffered but can be disconnected immediately by TCCR1A.
     theTCCR1A ^= 0b10100000;// Toggle connect and disconnect of compare output A and B.
     TCCR1A = theTCCR1A;
     delay1 = 0;             // Reset delay1
   } else if(num >= SinDivisions/2){
     num = 0;                // Reset num
     delay1++;
   }
   // change duty-cycle every period.
   OCR1A = OCR1B = int(lookUp[num] * percentMod);
    num++;
}
 
phil99

Guru

Joined: 11/02/2018
Location: Australia
Posts: 3156
Posted: 11:20am 18 Oct 2025
Copy link to clipboard 
Print this post

The MOSFET H-bridge is applying a modulated PWM signal to the primary. The scope is doing its best to show that but there are too many PWM cycles per 50Hz cycle to display properly. The 68kHz can be ignored, the modulation is confusing the scope.
Add a low pass filter between the primary and the scope and you will see a sine wave.
Try 10kΩ in series and 100nF across the scope.

If you get 7 to 8 Vrms on the primary with a 100W load the the H-bridge is doing it's job and the low secondary voltage could be due to the type of steel used for the laminations and/or the thickness of the laminations. At high frequency the laminations need to be very thin to minimize eddy current losses. For RF powdered silicon steel is used to keep losses down.

If that is the problem, keep the PWM frequency out of the transformer by adding a suitable series choke and capacitor across the primary instead of the secondary may be needed.
The capacitor may need to be quite big, perhaps 100µF or more. Some experimentation will be needed with that and the number of turns on the choke. A bi-polar electrolytic would keep the size down.

If the primary voltage also sags in a similar ratio as the secondary sag (loaded V/unloaded V) then the issue is with the voltage feedback not compensating for the load.
.
Edited 2025-10-19 06:32 by phil99
 
analog8484
Senior Member

Joined: 11/11/2021
Location: United States
Posts: 194
Posted: 09:39pm 18 Oct 2025
Copy link to clipboard 
Print this post

  Dev7 said  
Unfortunately, when loaded with a 30W incandescent bulb, voltage drops all the way to 140V. Added another 30W bulb (60W total) and the voltage dropped to 70V.



The voltage is dropping under load because your code doesn't appear to do output voltage monitoring or regulation.  There are already some excellent basic Arduino SPWM inverter demos/tutorials on the web.  I recommend you study them.  Here is one example (it should be understandable with the English subtitles):

https://www.youtube.com/watch?v=UAlHPy-uYwg
Edited 2025-10-19 07:40 by analog8484
 
tinyt
Guru

Joined: 12/11/2017
Location: United States
Posts: 556
Posted: 09:46pm 18 Oct 2025
Copy link to clipboard 
Print this post

  Dev7 said  I have got my circuit board up and running and connected it to the transformer. These are the results I obtained.

230V AC 50Hz sine wave with no load is obtained at the output (image attached). Unfortunately, when loaded with a 30W incandescent bulb, voltage drops all the way to 140V. Added another 30W bulb (60W total) and the voltage dropped to 70V. Battery voltage did not sag and stayed at ~12.8V which tells me that the power losses are most likely coming from the transformer.
..
I attached my code. Let me know if any more info is needed. Any assistance would be greatly appreciated. Thanks.

#include <avr/io.h>
#include <avr/interrupt.h>

#define SinDivisions (400)// Sub divisions of sine wave. 200=10kHz, 260=13kHz 300=15kHz, 360=18kHz, 400=20kHz etc

static int microMHz = 16; // Micro clock frequency
static int freq = 50;     // Sinusoidal frequency
static long int period;   // Period of PWM in clock cycles.
static unsigned int lookUp[SinDivisions];
static char theTCCR1A = 0b10000010; //varible for TCCR1A
volatile double percentMod;

void setup(){
 double temp; //Double varible for <math.h> functions.
 
 period = microMHz*1e6/freq/SinDivisions;// Period of PWM in clock cycles
 
 for(int i = 0; i < SinDivisions/2; i++){ // Generating the look up table.
   temp = sin(i*2*M_PI/SinDivisions)*period;
   lookUp[i] = (int)(temp+0.5);       // Round to integer.    
 }

 // Register initilisation, see datasheet for more detail.
 TCCR1A = theTCCR1A;
 TCCR1B = 0b00011001;
 TIMSK1 = 0b00000001;

 ICR1   = period;   // Period for a switching frequency of 10KHz on a 16MHz crystal with 200 subdivisions per 50Hz sin wave cycle
 sei();             // Enable global interrupts.

 DDRB = 0b00000110; // Set pin 9 and 10 as outputs.

 percentMod = 0;
 for (int i = 0; i < 50; i++) {              // Soft Start (3 seconds)
   percentMod = percentMod + 0.01;
   delay(60);
 }
}

void loop(){;}

ISR(TIMER1_OVF_vect){
   static int num;
   static int delay1;
   static char trig;
   
   if(delay1 == 1){    // Delay by one period because the high time loaded into OCR1A:B values are buffered but can be disconnected immediately by TCCR1A.
     theTCCR1A ^= 0b10100000;// Toggle connect and disconnect of compare output A and B.
     TCCR1A = theTCCR1A;
     delay1 = 0;             // Reset delay1
   } else if(num >= SinDivisions/2){
     num = 0;                // Reset num
     delay1++;
   }
   // change duty-cycle every period.
   OCR1A = OCR1B = int(lookUp[num] * percentMod);
    num++;
}


If above is the code you have so far, it does not have the output voltage feedback to  spwm modulation index you mentioned earlier. Include it and the associated circuit and re-do load testing.
Edited 2025-10-19 07:53 by tinyt
 
Print this page


To reply to this topic, you need to log in.

The Back Shed's forum code is written, and hosted, in Australia.
© JAQ Software 2026