Home
JAQForum Ver 24.01
Log In or Join  
Active Topics
Local Time 18:15 22 Apr 2026 Privacy Policy
Jump to

Notice. New forum software under development. It's going to miss a few functions and look a bit ugly for a while, but I'm working on it full time now as the old forum was too unstable. Couple days, all good. If you notice any issues, please contact me.

Forum Index : Electronics : Pulse generator - Two (TTL)Signal Outputs

Author Message
vasi

Guru

Joined: 23/03/2007
Location: Romania
Posts: 1697
Posted: 07:44am 15 May 2009
Copy link to clipboard 
Print this post

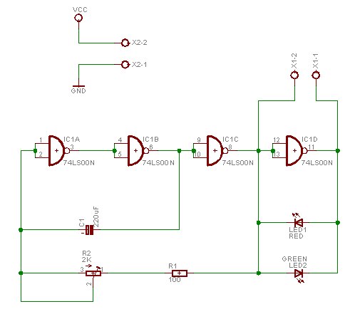
Can be useful on testing circuits based on microcontrollers (Stepper drivers, loggers, etc.). Is an old schematic, I can't remember from where I have It. I did it very long time ago, and it was one of my first circuits. The blinking frequency can be up to 17 beats per second.

This is not for performance testing, but for functionality testing.

It uses a 74LS00 but can be also a 74LS04 (but pcb must be redesigned - don't remember exactly the "pinouts" of 74LS04). The board can be powered from the microcontroller development/testing board. Maybe is useful for someone...






Edited by vasi 2009-05-16
Hobbit name: Togo Toadfoot of Frogmorton
Elvish name: Mablung Miriel
Beyound Arduino Lang
 
woodchips
Newbie

Joined: 05/01/2009
Location: United Kingdom
Posts: 27
Posted: 10:46am 21 Jun 2009
Copy link to clipboard 
Print this post

Vasi

Surprised it works.

Why not use a 74LS132 schmitt input NAND gate? That way the threshold voltages will actually cause the gate to switch and not amplify.

Also using the gate output current limiting to drive the LEDS is a silly way of saving a resistor.

I hope the 220uF cap isn't a tantalum? They seriously object to being reverse biassed, not at all pleasant when they blow up.

And whilst I am moaning, can't we get away from having cicuits with signals joining at a cross. If they all join at a TEE then there is never any doubt as to wether there is a connection or not.

Bob

ps why not a 555?
 
vasi

Guru

Joined: 23/03/2007
Location: Romania
Posts: 1697
Posted: 01:21pm 21 Jun 2009
Copy link to clipboard 
Print this post

Hi,

C1 is not tantalum. Why not a 555? Well, back in 1985-1986 74LS00 was very cheap. Still have a bunch of them. And it offers nice visual feedback with such a few components.

[quote]Surprised it works.[/quote]

It works nicely but if you want to use as a test circuit for PICAXE pulse count, then you must use optocouplers because the noise is big. Try it for fun .

P.S. I'm not good at electronics

I used it here:

Edited by vasi 2009-06-22
Hobbit name: Togo Toadfoot of Frogmorton
Elvish name: Mablung Miriel
Beyound Arduino Lang
 
Print this page


To reply to this topic, you need to log in.

The Back Shed's forum code is written, and hosted, in Australia.
© JAQ Software 2026