Home
JAQForum Ver 24.01
Log In or Join  
Active Topics
Local Time 11:25 22 Apr 2026 Privacy Policy
Jump to

Notice. New forum software under development. It's going to miss a few functions and look a bit ugly for a while, but I'm working on it full time now as the old forum was too unstable. Couple days, all good. If you notice any issues, please contact me.

Forum Index : Windmills : Power Factor Correction for F&P stators

Author Message
DaveP68

Senior Member

Joined: 25/11/2014
Location: New Zealand
Posts: 292
Posted: 02:16am 13 Aug 2017
Copy link to clipboard 
Print this post

Has anyone tried to add "Power Factor Correction Capacitors" to an F&P stator?

Tried it today with 3x 2 uf 275 VAC capacitor wired in Delta across the 3 phases of a 1x 12p Delta stator.

With out capacitors I got 236 VDC 2.8 A = 660 W at 600 RPM.

Added the 3x power factor correction capacitors and got 272 VDC 2.8 A = 761 W at 455 RPM.

That was first try so I know there is still room for improvement.

The power transfer of energy seems to be better, as this test was done on my 1200 W drill in the low speed setting. When I was testing some other stators connected to cap doublers about 2 months ago the maximum power output using the same drill was 700 W.

Will try a 4x 3p Delta with 3x 50 uf AC capacitors on my next test.
There are realities if you do not accept, will lead to frustration because you will be spending time on wrong assumptions and the results cannot follow! The Dunning Kruger Effect :)
 
DaveP68

Senior Member

Joined: 25/11/2014
Location: New Zealand
Posts: 292
Posted: 02:32pm 16 Aug 2017
Copy link to clipboard 
Print this post

This is some more information copied across from Fred's "f n p gridtie windturbine, triple stator" topic.

Here's a photo of version 1 power factor correction capacitors used for testing.



When using a capacitor doubler setup, found that the required torque was much greater with more power in for a given output. Max output with the drill was 700 W.

Just completed another test and got 870 W @ 488 RPM so this is now the gift that keeps giving!! Haven't even optimized it yet, so expect that number to keep going up. But a jump of 170 W over a capacitor doubler using the same drive system is a very big change!!

It works by removing the peak current pulses that occur due their "narrow conduction angle" through the 3 phase rectifier.

Here's an illustration of "NO" power factor correction on a single phase rectifier.



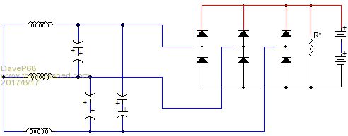
Here is a 3 phase power factor correction capacitor circuit (Delta).



DavidEdited by DaveP68 2017-08-18
There are realities if you do not accept, will lead to frustration because you will be spending time on wrong assumptions and the results cannot follow! The Dunning Kruger Effect :)
 
Print this page


To reply to this topic, you need to log in.

The Back Shed's forum code is written, and hosted, in Australia.
© JAQ Software 2026