Home
JAQForum Ver 24.01
Log In or Join  
Active Topics
Local Time 03:37 24 Apr 2026 Privacy Policy
Jump to

Notice. New forum software under development. It's going to miss a few functions and look a bit ugly for a while, but I'm working on it full time now as the old forum was too unstable. Couple days, all good. If you notice any issues, please contact me.

Forum Index : Windmills : visual effect of a windmill maximizer

Author Message
GWatPE

Senior Member

Joined: 01/09/2006
Location: Australia
Posts: 2127
Posted: 06:15am 06 Jul 2008
Copy link to clipboard 
Print this post

Hi readers,

I present some comparison graphed windmill output power results. I have not correlated this data set with measured windspeed yet. I have previously determined that my windmill with maximizer achieves 600rpm at 30kph wind. This translates to 220W @ 30kph from the graph 2. The wind energy for my blade capture area at 30kph is approx 840W. This equates to 26% wind energy capture efficiency.

This data was collected on the same day, on the same windmill and about 20 minutes separating the capture times. The graphs compare output without a maximizer, and with one.

My windmill has a high cutin rpm, around 400rpm into a 24V battery and an approx unloaded max 1200rpm. This is a 2m rotor only, so rpm is higher than a typical F&P 80SP, 3m machine.

This graph 1: is output direct to battery, without maximizer.



this is raw data, plotted with a trend line. This is very similar to the type of output most would expect.

This graph 2: is with a maximizer. You will note the reduced cutin, 160rpm and the cubic function trendline.



This data was captured at 5 readings per second, and there is quite a lot of noise in the data captured readings.

My estimate is that this boost maximizer can reduce the rpm at which energy capture can occur by more than half. This is about 1/12 the available comparative wind energy. I expect this relates to about half the difference in output between the two graphs at the same rpm, ie up to 50W increase. This is 100% increase at low windspeeds and reduces to about 30% increase at normal expected windspeeds and no increase at maximum power output. This is a result of the variable boost design. This allows for lowest losses at the highest power levels.

The graphs do not show a complete picture as the maximizer does load the windmill above the cutin voltage, so the rpm will be lower for the same windspeed when compared to the output without a maximizer. In my case the two graphs intersect at about 400W due to output limiting with furling. I was not able to capture the top end performance in the available test conditions.

In the future I hope to compare a F&P 100S in delta using a similar approach. This will be with and without maximizer and a similar test with capacitors, and a combination of both. My windmill fits a category of a load matched system. I can easily see the effects of overloading and underloading. The generator is much more powerful than the rotor blades. I expect a different outcome with a F&P with 3m rotor.

This will be my last posting for the moment. I will be on the road. I will not be participating in discussions, but I hope to still get a chance to look at the forum on occasions. .. .. Gordon.


become more energy aware
 
Gizmo

Admin Group

Joined: 05/06/2004
Location: Australia
Posts: 5177
Posted: 06:50am 06 Jul 2008
Copy link to clipboard 
Print this post

Wow Gordon! Thats a big improvement in performance.
The best time to plant a tree was twenty years ago, the second best time is right now.
JAQ
 
GWatPE

Senior Member

Joined: 01/09/2006
Location: Australia
Posts: 2127
Posted: 09:16am 15 Aug 2008
Copy link to clipboard 
Print this post

I have had the opportunity to present some more observations from my mill and boost maximiser.

The Lakota blades unloaded on my ironless generator track the windspeed very well. I have linear correlation of unloaded output voltage with windspeed, up to where furling starts. This is from 0-800rpm.

The maximum power TSR is close to 0.5x the unloaded TSR.

The maximum power, loaded output mill voltage tracks the rpm. The internal resistance of 0.8ohms per phase at the maximum current of 4A per phase equates to 12.8W loss per phase at maximum power. The voltage output loss includes a diode loss of 0.4x2=0.8V and the wire voltage loss of 3.2V. This amounts to 4V. This occurs at an approx output battery voltage of 27.6V. The overall system efficiency is 87% @ 400W. The efficiency increases at lower power levels, 92% @ 200W and 94% @ 100W.

The maximiser is of most benefit at the bottom 50% of the mill rpm range. I have found that in my situation this allows my mill to produce 50W of power, at the without maximiser cutin rpm.

At a loaded rpm giving 8V, equivalent to 14Vunloaded, the mill starts producing 2-4W. At the 14Vloaded rpm voltage, equivalent to 26Vunloaded, the maximiser provides 50W. This is power that would not normally be available, unless the battery was at a much lower voltage.

As the wind power level increases and the rotor rpm increases, the maximiser plays a diminished role. At the rpm where a loaded 31V is produced, the full windmill current is passed to the load. The maximiser provides no increased power output at this upper power level. This is the matched windmill to load power level.

A maximiser is of maximum benefit at the low power levels, and will certainly benefit windmills where the operator would expect some battery current, but none eventuates. This would be like this graph. The blue trace is the battery current, the cyan trace is the battery voltage and the yellow trace is the windmill voltage. The first half of the graph is with maximiser enabled, and the second is with maximiser disabled. This graph spans an approx 3 minute time interval


I have to say that it is very easy to overload the windmill and stall the blades at the low wind power levels with a maximiser. There appears to be a 10% window in the TSR for optimum output. My testing has confirmed that it should be possible to use the windspeed to directly control the windmill output voltage. Others may still explore this control mechanism.

This next graph is with stronger wind, where the windmill is able to produce current most of the time. Just above normal cutin rpm. The blue trace is the battery current, the cyan trace is the battery voltage and the yellow trace is the windmill voltage. The first half of the graph is with maximiser enabled, and the second is with maximiser disabled. This graph spans an approx 3 minute time interval.


The graphs clearly show the benefit of a boost maximiser. In the first graph, there is effectively no output without a maximiser. In the second graph, there is still a significant benefit at output close to normal cutin. The BatteryAmp readings have been multiplied by 3 for clarity. To calculate watts, multiply the BatteryVolts and BatteryAmps and divide by 3.

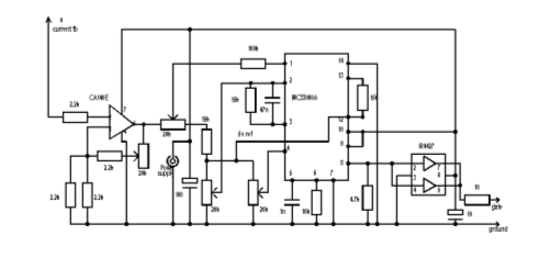
I have some more testing to confirm that my microprocessor code will work its magic on my F&P machine. If I am successful, I will be able to provide programmed chips that I will probably make available on mail order. I will ask gizmo if I can provide a cct schematic for a boost type maximiser. I hope to make this available to hobbists only and get a little return for my efforts. There still may not be a demand for a maximiser. Many may be content with the setup they already have. I think a maximiser would be of benefit to all windmills in not ideal locations and I would hope to get the commercial operators to lift their efforts in this potential mass market area. Obviously there would be many different design options, so a little latitude would be needed with component specifications. This is why I would be reluctant to make a complete universal type unit.

It would be interesting to see comparison data from other researchers working on windmill maximisers.

Gordon.


become more energy aware
 
Haxby

Guru

Joined: 07/07/2008
Location: Australia
Posts: 423
Posted: 10:03pm 15 Aug 2008
Copy link to clipboard 
Print this post



Well done!

The low end figures exceed my expectations of what sort of energy is being wasted at low wind speeds before cutin.

That's 50 watts of wind that is just flying by and not getting captured. I expect this figure would be even worse with a larger blade that is spinning slower.

And the 30% gain on either side of the maximum mill efficiency window can't be forgotten either.

These results are just as good as doubling your tower height, but with a lot less effort and cost!

Well done again.

What is troubling is that your circuit does not take into account the wind speed, and hence its not surprising that you have a small stall window. But a wind speed meter and a few extra lines of code would fix that.
 
GWatPE

Senior Member

Joined: 01/09/2006
Location: Australia
Posts: 2127
Posted: 12:29am 16 Aug 2008
Copy link to clipboard 
Print this post

Hi Haxby,

The maximiser does its magic responding to only the output current with PWM, the load voltage tunes the system and allows crude component protection regulation when the load is disconnected. The micro has only 1 byte of code space remaining. There are no feedback control elements or power calculations in the code. This is a direct control system.

The output graphs I presented show the % gains to be expected with a maximiser. This is not a MPPT. I believe that true MPPT of a windmill is possible on the large scale, but doubt the usefulness below the multi kWpower level.

Gordon.
become more energy aware
 
oztules

Guru

Joined: 26/07/2007
Location: Australia
Posts: 1686
Posted: 01:23am 16 Aug 2008
Copy link to clipboard 
Print this post

Gordon
"
It would be interesting to see comparison data from other researchers working on windmill maximisers. "

Here is results from Flux using a booster.

Green is input and red is output.
He used this topology :



using this type of circuit:


You seem to be getting better system efficiencies than he was (about 70% from cutin to furl), so it looks like you have hit on a better control system.

Great work you are doing Gordon, and in the right area for maximising power reliably for windmills.

I finally put my 4meter one up on a test pole today, and looking at it's response times, acceleration, and inertia, Traditional style MPPT looks as far away as ever I'm afraid. As you are probably aware, I think that boost maximisers are as good as it gets for some time to come.


.......oztulesEdited by oztules 2008-08-17
Village idiot...or... just another hack out of his depth
 
GWatPE

Senior Member

Joined: 01/09/2006
Location: Australia
Posts: 2127
Posted: 12:24am 17 Aug 2008
Copy link to clipboard 
Print this post

Hi oztules,

I have no idea what has been plotted on the graphs you presented. I have looked on otherpower, and the graphs are the same and shed no light.

The boost cct power components cct is basically the same as what I use. The controller is much different though. Flux from otherpower sets the maximum pulsewidth to 50%. The maximum pulsewidth I have is around 80%.

The extra efficiency I achieve is probably related to the variable matching of the voltage boost gain that I use. The flyback loading of the boost inductor has to be matched to the input output voltage of the cct, compensating for voltage losses in the inductor and diodes. A linear relationship between output current and pulsewidth will not compensate for battery state of charge voltages. At the low power levels, it is important to compensate the voltage gain when the battery voltage is low.

The control cct that flux uses has max voltage power gain of 2 and reduces to 1 at a preset linear rate with load current. The cct I employ has a maximum voltage power gain of about 5 and reduces at a variable rate dependent on load current and load voltage to a gain of 1.

I note that many researchers just ignore the very bottom end of the wind power spectrum for reasons like there is not enough power to worry about below 7mph or such. My reasoning is that if the windmill is spinning and the input power level is above 1W then as much of this should end up at the battery. What I have seen is that this is good for a battery.

I run a battery RE system and every opportunity to increse the average input power and effectively the base amount up, the better.

A boost maximiser just improves any gains made by bigger blades etc.

Gordon.

become more energy aware
 
oztules

Guru

Joined: 26/07/2007
Location: Australia
Posts: 1686
Posted: 12:51am 17 Aug 2008
Copy link to clipboard 
Print this post

Hi Gordon,
I think the green one is prop power at best TSR, and the red is the output into the batteries. This is where he is getting his 70% efficiency figures. Best power@best TSR: power into the batteries.

A tough yardstick, as it is not the actual input power, but rather the ideal possible.

If you wish I can ask him for verification.


..........oztules

Village idiot...or... just another hack out of his depth
 
GWatPE

Senior Member

Joined: 01/09/2006
Location: Australia
Posts: 2127
Posted: 03:25am 17 Aug 2008
Copy link to clipboard 
Print this post

Hi oztules,

If the graphs are shaft power, then there must be some interaction from the sinisoidal output. I have measured negligible difference with shaft power and output power from my machine. This may be related to the electromechanical conversion of a sine wave output into a battery compared to a square wave output.

The electromechanical efficiency of my alternator was checked when configured as a motor-generator. In testing, the loaded generated output waveform was within 98% of the powered input waveform.

I guess that this will be speculation until the X-Y plot axis values are known. I may not be able to directly compare my alternator with the traditional dual rotor axial flux.

I think the sinisoidal output behaves like a torque converter, as the current is varying so much. My machine produces a much more constant current output. With a sinisoidal waveform the peak current per phase is greater than 1.4x the average into a battery. In my machine the peak current is 1.05x the average per phase into a battery. The wire loss is reduced as a result of the lower peak currents. I will hold off comparisons until I get some data from a F&P machine to see how much an effect the sinisoidal waveform makes when a maximiser is used.

cheers, Gordon.

become more energy aware
 
Haxby

Guru

Joined: 07/07/2008
Location: Australia
Posts: 423
Posted: 11:36pm 17 Aug 2008
Copy link to clipboard 
Print this post



Hi Gordon,

Could you tell me why you don't call this a MPPT circuit?

If it isn't one, it certainly has a lot of the benefits.

Isn't your idea to track the MPPT of the blade?

But unlike a solar MPPT it does not track battery voltage?

Hence you are maximising shaft power generation, but not maximising charging?
 
GWatPE

Senior Member

Joined: 01/09/2006
Location: Australia
Posts: 2127
Posted: 12:22pm 18 Aug 2008
Copy link to clipboard 
Print this post

Hi Haxby,

I will respond to your questions. I have some other data and graphs to prepare.

Gordon.

become more energy aware
 
Haxby

Guru

Joined: 07/07/2008
Location: Australia
Posts: 423
Posted: 08:09am 23 Aug 2008
Copy link to clipboard 
Print this post


Or if anyone else can enlighten me on why this is not considered a MPPT circuit....?
 
oztules

Guru

Joined: 26/07/2007
Location: Australia
Posts: 1686
Posted: 08:58am 23 Aug 2008
Copy link to clipboard 
Print this post

Haxby,
It can be considered by low lives and animals (such as myself) to be a form of MPPT. I have a loose ideals on this.

Usually in "true" MPPT, we have a black box that we plug a windmill in one side and dynamically buck or boost the mill output to best match a fairly static load.
This means the blackbox has total control of the throughput, so theoretically, any mill can run any load and we have nirvana
This as it turns out is a big ask... in fact a very sticky business indeed.
no one has actually done it, and the only person I know who has intimate knowlegde of both mills and electronics, has given it a miss completely.

Boost Maximising is only useful if the mill is designed to cut in later than a stall type mill, and so takes advantage of the natural power curve of the prop, better matching the power curve of the alternator.

The drawback of this arrangement is late cut-in. So the mill spends lots of time in moderate winds turning, but not producing.

Enter the booster.
If we use a simple booster, we can take advantage of the lower winds, and boost the voltage up to a useable level and charge the batteries when they would otherwise not be getting anything.

Like all things wind, now the trick is to graft off some power, whilst keeping the blades out of stall. If we boost too hard, we run the risk of not getting out of stall, and end up no-where. If we boost too little, we don't gain much.

In the practice I am familiar with, we design the mill for nearly twice the cut in rpm that we would have had normally (ie wind for 24v for a 48v system)

This also gives us a lower resistance stator as a side benefit.... anyway, we now use a voltage controlled pwm chip.
We preset the pwm to 50% duty cycle. This should give us voltage doubling. So say 24v is boosted to 48v... and we start charging a 48v bank at 24v windspeed. The current is monitored, and as it starts to increase, we wind back the duty cycle on the pwm chip, as we don't need to double any more, we multiply by less... and less.... (perhaps keep the gain from the error amp to not much more than unity) until when the mill is past it's own cut in potential, we have killed off the pwm alltogether, and the mill takes over with a good match to the wind curve and alt curve.

This means we intentionally wound for late cut in, but the booster made up for this. The booster need only work for the low power part of the operation, MPPT must be able to withstand the whole lot.

So thats the difference, the normal idea of MPPT takes charge of all current throughput, and so is all things to all systems, the Booster is good things to some systems.

Gordon has improved upon this and gotten more out of it by taking into account other variables such as state of charge etc which refines it still further and squeezes more out of the system, and is useful for systems not intentionally designed to be boosted... ie take some power from below normal cutin for normally wound machines.


At least that is my take on it, Gordon may have to sort me out if I have missed something.


.......oztules


Edited by oztules 2008-08-24
Village idiot...or... just another hack out of his depth
 
GWatPE

Senior Member

Joined: 01/09/2006
Location: Australia
Posts: 2127
Posted: 01:58pm 23 Aug 2008
Copy link to clipboard 
Print this post

Hi Oztules and Haxby,

I had hoped to log data from my mill at 100 readings/sec, to show the response time of the maximiser.

I do agree with you Oztules wrt my cct performing part of the black box function. I can say that I have tuned my cct to my mill, so the maximising function just happens to track the maximum power of my mill. The cct follows the maximum power curve of the mill and simultanously compensates for the output battery load voltage.

I am reluctant at this point to make and test a buck system. My gut feeling is that the only way of solving the problem is to just series combine a boost design and a buck/DC-DC converter. This is really a boost in parallel with the normal rectifier all in series with the second cct.

I have some trouble seeing how one cct can cover the full range of the power range that is required.

Take this example,

say we have a windmill of 4m rotor with 30% blade efficiency and alternator with 90% efficiency. The battery voltage is nom 48V.

We consider that only wind power >10W is worth collecting. The wind velocity at this wind energy would be 1.6m/s. at 3.2m/s there is 80W. at 6.4m/s there is 640W and 12.8m/s there is 5120W. This is an 8fold increase in windspeed only. The blade rpm should be an 8fold increase as well. The stator RMS output voltage at this rated current should be the nom 48V. Wiring for 100A would be significant. If the power rating is say 1/3, then this is manageable.

We recalc for 1700W at 7.5m/s as maximum output power. We expect say 250rpm optimum for this power level. At 125rpm the stator RMS voltage should be 24V and 212W output. At 62rpm, the stator RMS voltage should be 12V and 26W output. At 30rpm, would be 6VRMS and 3.3W

The problem is the maximum power curve, and to prevent stall with a mill that uses only a buck, then the example mill should output 48VRMS at 30RPM. 96VRMS at 60RPM and 200VRMS at 120RPM and 400VRMS at 250RPM. The modulator switching device duty should be 100% ON at 30RPM. At 60RPM, the switching device should be 50% ON. At 120RPM, the duty should be 25% ON and at 250RPM the duty should be 12% ON. The problem is that at this power level of 1700W, the inductor has to supply this energy and the switching device has to survive the peak current required. The freewheeling diode should be OK.

The solution is the reduce the range of windspeeds and hence voltages that the cct has to work within. This reduces the usefulness. I see the only solution is to combine boost and DC-DC transformer or buck topologies. This may help with distance transmission of the power problems, as well. The DC-DC transformer and buck converters that could be used are well known.

You may as well just boost and use the natural overlapping of the power curves at the top end and protect the windmill with accurate furling.

I see no problems with rewiring a F&P to match the output to the battery at maximum power, and boost maximise.

This MPPT issue is going to be here for a while yet.

Gordon.

become more energy aware
 
GWatPE

Senior Member

Joined: 01/09/2006
Location: Australia
Posts: 2127
Posted: 01:42pm 02 Oct 2008
Copy link to clipboard 
Print this post

I was wondering if any reader has looked at the difference in performance between a windmill loaded by a resistor, a battery and a true variable loading Maximiser.

I have been puzzled by arguments that a windmill cannot be loaded to a cubic power relationship, and at best a squared loading curve to windspeed can be attained.

There are several loading methods, constant resistance, ie water heating, constant voltage, ie battery and variable loading.

I will assume a windmill alternator of approx 700W maximum output with a blade capture area that gives about 1000W shaft power at 32kph with a winding DC resistance of 0.5ohm for clarity connected to either a 24V battery or 1ohm fixed resistance or a DC-DC converter maximiser into a battery load. Ideally the tsr will be constant, but this cannot be for the different loading regimes. I have ignored wiring resistance and diode drops and DC-DC converter efficiency is taken as 100%, all for simplicity.

Data for typical resistance load of 1ohm.


The resistance chosen has to suit the expected power that will be produced. A fixed resistance load will tend to overload the windmill at the low windspeeds levels and underload at the higher windpeeds. If the windspeed is halved then the windmill is overloaded by a factor of 2 and if the windpeed is doubled, the windmill is underloaded by a factor of 2 etc.

A typical battery load at 24V


A battery underloads at low windspeeds and should overload at high windspeeds, but the coil resistance and inductor reactance prevents this happening. I have assumed the battery has 0ohms resistance. More power ends up dissipated in the stator than the load at the high power levels.

Now comes the variable loading with DC-DC converter maximiser into a battery at 24V.



The Maximiser loading loads at the correct amount for the particular wind energy at that windspeed with typical wind energy increasing by 8 for a doubling of windspeed as we know. The maximiser will load accordingly.



In this last plot, I have compared the 3 loading systems with this typical imaginary windmill.

In the resistance dataset, the windmill will be overloaded until the output power reaches approx 700W.

In the battery only dataset, the windmill will be underloaded until approx 350W output, and then the windmill will become overloaded.

In the maximiser with battery dataset, the windmill will be correctly loaded by the DC-DC converter, accounting for the lossses along the way.

A boost maximiser seems to be all that is needed, up to approx 50% of rated power output. The output voltage seems to plateau anyway.

All systems follow a similar curve above the rated output. This would be a result of the dominant effect of the stator losses.

This simple comparison shows the influence of stator resistance as well.

The benefit of a true MPPT may be lost amongst the significant losses that seem to come into play as the power levels increase. The waters do appear very cloudy, but I see most merit with a boost maximiser and a battery. A fixed resistive loading seems a poor choice directly connected to a windmill.

If anyone has investigated this in another way that presents alternative outcomes, please detail.

Maximising and in particular MPPT will benefit high efficiency windmills, to allow matching of source to load, when other options are not available.

Gordon.


become more energy aware
 
oztules

Guru

Joined: 26/07/2007
Location: Australia
Posts: 1686
Posted: 07:53am 03 Oct 2008
Copy link to clipboard 
Print this post

Gordon,
I had thought you had the power measurements wrong.... but they are ok.

Not sure I agree with your conclusion though.... resistive load is pretty good if you try and boil water with microwave coils.
I could not get that sort of power into the batteries no matter how I did it.

With fixed resistance, it will depend on the value you choose. I had a 10:1 impedance ratio on the load, so very little stator loss, and lots of power in the load (600watts stator, 5kw load).





..........oztulesEdited by oztules 2008-10-04
Village idiot...or... just another hack out of his depth
 
GWatPE

Senior Member

Joined: 01/09/2006
Location: Australia
Posts: 2127
Posted: 09:34am 03 Oct 2008
Copy link to clipboard 
Print this post

Hi oztules,

This is a ficticious alternator.

but,

For the resistive load, the output current makes allowance for the stator resistance that affects power output at that power level.

For the battery load, the output current makes allowance for the voltage drop in the stator that affects the output voltage as well at that power level.

For the maximiser, it is more complex, so a separate column was used to show the output voltage at the required current. Take the 64kph on the maximiser, The mill emf[unattainable outside the stator]would be 80V, but the voltage available to a load at the MPP would only be 26.7V at the 107A. The assumed 0.5ohm stator resistance wipes off 53.3V.

The exercise was to show the problems with each type of loading.

I made the point of asking for alternatives. This was the way I could see how types of loading affect how a windmill works with different loading at various wind power levels.

These examples would burn out at the upper power levels calculated, but this does not matter as this was a ficticious windmill.

Gordon.


become more energy aware
 
GWatPE

Senior Member

Joined: 01/09/2006
Location: Australia
Posts: 2127
Posted: 10:48pm 11 Oct 2008
Copy link to clipboard 
Print this post

For those readers interested, I have posted some output graphs. 'posted 11/10/2008'

These are from a real windmill. The power levels presented would be in a region of windmill operation that would normally provide minimal current to a battery load.

Any reader with a windmill that is spinning, that provides power at high windspeeds, but does not provide any output to the load at lower windspeeds, but one would think it should, can benefit from this type of modification.

Gordon.

PS: If a windmill spins, it should be able to provide some current to a battery load.
become more energy aware
 
Print this page


To reply to this topic, you need to log in.

The Back Shed's forum code is written, and hosted, in Australia.
© JAQ Software 2026