Home
JAQForum Ver 24.01
Log In or Join  
Active Topics
Local Time 15:31 29 Apr 2026 Privacy Policy
Jump to

Notice. New forum software under development. It's going to miss a few functions and look a bit ugly for a while, but I'm working on it full time now as the old forum was too unstable. Couple days, all good. If you notice any issues, please contact me.

Forum Index : Microcontroller and PC projects : LEDmite 1A...

Author Message
Grogster

Admin Group

Joined: 31/12/2012
Location: New Zealand
Posts: 9937
Posted: 10:35pm 13 Jan 2015
Copy link to clipboard 
Print this post

Hi folks.

Here is my latest mad creation.

LEDmite!

This is a full MicroMite MK.II on the back of a three-digit LED display. All the interfacing to the LED display is on-board, as are the console, I2C, PICkit3 programming pads, COM1 serial port, and a few other I/O pins that I could squeeze in.

Designed specifically to fit into those cheap LED panel displays you can buy on eBay for about $2.50 each. You pull the existing module out of the panel bezel, and fit this as a replacement - it just pops in where the original unit was.

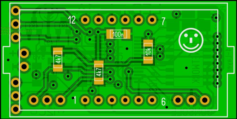
The PCB is 41mm x 21mm, and is a 4-layer board.
Does not use the original LED driver or display - I'm just reusing the panel bezel and filter because they are so cute, and which makes the thing look a million bucks on any panel without you having to try to make the LED display look nice.

Lots of potential uses from voltmeters and ammeters, to speedometers, countdown or count-up timers, heart-rate monitors etc - you just need to change the MM code to suit whatever you are doing. Having a separate MM to drive the display, leaves your main MM free to concentrate on more important things. Having some I/O pins available, means you could easily build a timer that would trip one of those I/O pins to trigger something external if needed, or otherwise control other things when needed. No SPI interface, as I needed the pins to control the LED display.

The initial code will use I2C to talk to it(mainly cos of the MM's nice I2C interrupt handling when used in slave mode), but you could also use COM1 or even the console if you wanted - all up to you and your programming abilities and/or preferences.

Three digit, as that is what I needed at the time I started designing this thing.(in case some of you are wondering why it is not a four-digit unit)

LED digits are 0.56" in size(14.2mm), and are very easy to see from across the room.

Top Visible Layer:




Bottom Visible Layer:




All Layers:




Image stolen from eBay of how display looks from the front:




This last image, is a mock-up, and not the actual unit, but this is what it will look like when finished.
Smoke makes things work. When the smoke gets out, it stops!
 
OA47

Guru

Joined: 11/04/2012
Location: Australia
Posts: 1050
Posted: 12:09pm 14 Jan 2015
Copy link to clipboard 
Print this post

Good one Grogs, I see not too much idle time for you.
GM
 
Grogster

Admin Group

Joined: 31/12/2012
Location: New Zealand
Posts: 9937
Posted: 12:48pm 14 Jan 2015
Copy link to clipboard 
Print this post

It's another of those projects I took on to distract me, and give me something constructive to do, in lieu of drinking - which has now ceased for three months and counting.

Perhaps I could use one of these as a "Sober days" counter.
It could count to 999 days, or 2.7 years.
Smoke makes things work. When the smoke gets out, it stops!
 
WhiteWizzard
Guru

Joined: 05/04/2013
Location: United Kingdom
Posts: 2967
Posted: 01:02pm 14 Jan 2015
Copy link to clipboard 
Print this post

Nice one Grogs.

Can you please confirm if this is a 3-digit counter or a two-and-a-half digit counter (as implied by the picture).

Are you getting PCBs made? If so we need to PM each other.

Speak soon . . .

WW
 
Grogster

Admin Group

Joined: 31/12/2012
Location: New Zealand
Posts: 9937
Posted: 01:57pm 14 Jan 2015
Copy link to clipboard 
Print this post

Hi WW - Welcome back, BTW, married man.....
I hope everything went well with your marriage and honeymoon.

Yes, I will be getting some boards made.

As to the counter, it can be whatever you need it to be, by changing the code in the PIC32. Originally, I wanted a three-digit display as a temperature meter, so that I could display the output from the likes of an 18B20.

I know you can get ready-made temperature meters all ready to go from eBay, but there was a issue in that I needed to monitor two or three different temperatures, so I can do that with the MM-based display, by cycling through the temperatures on the one single display. There are external LED's to indicate which temp is currently showing.

All that could aslo be done with an LCD display, or a VT100 and small screen - there are many options, but I wanted red LED for easy reading from across a room.

And no - before anyone asks - NOT a home-brew temperature meter thing. I am off the sauce these days!
Smoke makes things work. When the smoke gets out, it stops!
 
Print this page


To reply to this topic, you need to log in.

The Back Shed's forum code is written, and hosted, in Australia.
© JAQ Software 2026