Home
JAQForum Ver 24.01
Log In or Join  
Active Topics
Local Time 07:04 29 Apr 2026 Privacy Policy
Jump to

Notice. New forum software under development. It's going to miss a few functions and look a bit ugly for a while, but I'm working on it full time now as the old forum was too unstable. Couple days, all good. If you notice any issues, please contact me.

Forum Index : Microcontroller and PC projects : (TFT) MaxiMite: NiMH Quad DisCharger

Author Message
twofingers

Guru

Joined: 02/06/2014
Location: Germany
Posts: 1734
Posted: 08:13am 26 Oct 2014
Copy link to clipboard 
Print this post

Hi!

This is the description of a quad discharger for rechargeable NiMH(NiCd) battery cells. Sure, it's less sophisticated then other projects here on TBS. You may only need some inexpensive parts of your spare part box. I buyed an (apparently unused) charger housing at the flea market for 1.50 EUR.

There is a version for MaxiMites (monochrom) and TFT MaxiMites (w. touch buttons). The TFT version can operate without a keyboard. A small 16x2 LCD (credit goes to Peter (G8JCF)) is also supported and it will need only a little effort to make a device without VGA and keyboard (for the non TFT MM). I think it should be pretty easy to adapt the code for uMites (I could not because I do not even own one).

As we know is there already a similar project (called BATTERY and BATTERY2) in the MMBasic Library, made by Geoff. Of course his work has inspired me (Thanks for this and also for this great MMBasic!). My project is different: it's only a discharger (no charger!), it's operates with four batteries and we need no relais.


Purpose
Some of you may only have a good charger for batteries, or you have a charger which displays the capacity only. But if you can't see the discharge curve you can not say how long a battery can deliver his current with a minimum level of voltage. I've seen some older batteries, where the voltage level increased initially. Some very old NiCd batteries I could revive. This device is also useful to determine a set of batteries with a similar discharge character, or the manufacturer's data.


Warning/Limit
Please do not discharge too often and not below 0.9V (1.0V seems safe)!
For AA batteries w. 1800-3000mAh. Please consult the datasheet!


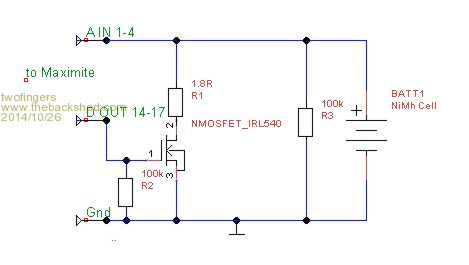
Hardware (almost nothing):
1x (simple, used?) battery charger housing w. 4 slots for each slot:

2x 100k (pulldown)
1x 1.8R/2W (current limiter, current ~500-670mA)
1x IRL540N* (logic level N-MOSFET, switch)
1x perfboard, some small cables,
1x flat ribbon cable w. 26p GPIO connector
(e.g. old PC printer MB adaptor)

(* should also work with a IRML2502 (SMD), but a IRL540N seems more robust - just in case)

Picture of discharger housing :


Picture of PerfBoard:


Schematic (you need this four times)


The TFT start screen:


The TFT output screen (AA eneloops):


The TFT screenshot:


a non TFTMM screenshot:


----------------------------------
Used GPIO PINs:
1-4 as analog input
14-17 as digital output

for I2C LCD (and/or RTC) SCL + SDA (+5V and Gnd)
----------------------------------

Download (the code for Peters LCD I2C library is included):
2014-10-26_163340_BATDISCH.zip
My (!) code and the hardware description may be distributed and modified freely. Provided AS IS without any warranty. Use it at your own risk. All information is provided for educational purposes only.

I hope you will enjoy!

MichaelEdited by twofingers 2014-10-27
causality ≠ correlation ≠ coincidence
 
G8JCF

Guru

Joined: 15/05/2014
Location: United Kingdom
Posts: 676
Posted: 01:37pm 26 Oct 2014
Copy link to clipboard 
Print this post

Thank you Michael.

I think I've got one of those chargers - bought from LIDL years ago !

Peter
The only Konstant is Change
 
Print this page


To reply to this topic, you need to log in.

The Back Shed's forum code is written, and hosted, in Australia.
© JAQ Software 2026