Home
JAQForum Ver 24.01
Log In or Join  
Active Topics
Local Time 16:12 28 Apr 2026 Privacy Policy
Jump to

Notice. New forum software under development. It's going to miss a few functions and look a bit ugly for a while, but I'm working on it full time now as the old forum was too unstable. Couple days, all good. If you notice any issues, please contact me.

Forum Index : Microcontroller and PC projects : MicroMite + 32MX250F128B + ,,,,,,

     Page 1 of 2    
Author Message
hitsware
Guru

Joined: 23/11/2012
Location: United States
Posts: 535
Posted: 10:12am 23 Jul 2014
Copy link to clipboard 
Print this post

.... + PS2 keyboard + composite monitor = complete system ?

Seems to me, but I can't find a concise plan

 
Grogster

Admin Group

Joined: 31/12/2012
Location: New Zealand
Posts: 9936
Posted: 02:58pm 23 Jul 2014
Copy link to clipboard 
Print this post

Yes.

MicroMite + VT100 Terminal + Monitor(VGA or composite) & KB = complete system.

This was one of the reasons Geoff created the VT100 terminal, although, it obviously has other uses in and of itself.
Smoke makes things work. When the smoke gets out, it stops!
 
hitsware
Guru

Joined: 23/11/2012
Location: United States
Posts: 535
Posted: 03:22pm 23 Jul 2014
Copy link to clipboard 
Print this post

Good Oh !

Does anyone have a schematic ?

I'd like to try putting that
on an Arduino shield ...
Only to plug this :
https://www.sparkfun.com/products/10587
Into it .
I find the Arduino 'shield' a usable 'buss'
(for lack of a better term)
 
BobD

Guru

Joined: 07/12/2011
Location: Australia
Posts: 935
Posted: 04:06pm 23 Jul 2014
Copy link to clipboard 
Print this post

  hitsware said   Good Oh !

Does anyone have a schematic ?

schematic for VT100 terminal
 
palcal

Guru

Joined: 12/10/2011
Location: Australia
Posts: 2039
Posted: 04:11pm 23 Jul 2014
Copy link to clipboard 
Print this post

I found if you want to use the Terminal to write and edit programs you need to use VGA the composite monitor only has 50 characters per line. Unless I am missing something.
Paul.
"It is better to be ignorant and ask a stupid question than to be plain Stupid and not ask at all"
 
hitsware
Guru

Joined: 23/11/2012
Location: United States
Posts: 535
Posted: 06:00pm 23 Jul 2014
Copy link to clipboard 
Print this post

I see where ps2 and composite hook up .....
Where does MicroMite (and which pins?) hookup ?

 
BobD

Guru

Joined: 07/12/2011
Location: Australia
Posts: 935
Posted: 06:38pm 23 Jul 2014
Copy link to clipboard 
Print this post

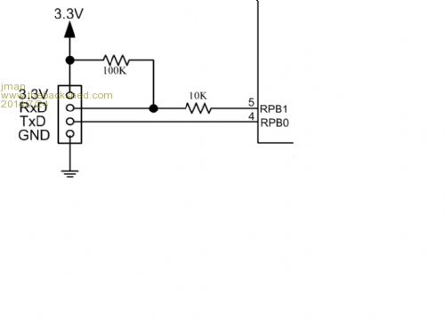
  hitsware said   Where does MicroMite (and which pins?) hookup ? [/quote]
They hook to CON1 at the bottom left corner of the image.Edited by BobD 2014-07-25
 
jman

Guru

Joined: 12/06/2011
Location: New Zealand
Posts: 711
Posted: 06:38pm 23 Jul 2014
Copy link to clipboard 
Print this post

Here





Jman
 
WhiteWizzard
Guru

Joined: 05/04/2013
Location: United Kingdom
Posts: 2967
Posted: 09:06pm 23 Jul 2014
Copy link to clipboard 
Print this post

As pal cal says above, for editing & writing code I would recommend using a VGA monitor as you get better screen layout & scrolling.

For a final design (i.e. running program) requiring a display output, then composite can be used as a low cost display compared to a vga display.

WW
 
hitsware
Guru

Joined: 23/11/2012
Location: United States
Posts: 535
Posted: 04:51am 24 Jul 2014
Copy link to clipboard 
Print this post

essentially: ?

 
WhiteWizzard
Guru

Joined: 05/04/2013
Location: United Kingdom
Posts: 2967
Posted: 09:15am 24 Jul 2014
Copy link to clipboard 
Print this post

Looks ok apart from cap on pin 20. IF you use a tant then polarity is +ve to pin 20 and -ve to gnd. OR use a ceramic multilayer which are cheaper and better (longer life).

WW
 
hitsware
Guru

Joined: 23/11/2012
Location: United States
Posts: 535
Posted: 10:35am 24 Jul 2014
Copy link to clipboard 
Print this post

The MicroMax runs on 3.3V only right ?
Does the ps2 connector need 5V, or would 3.3V do there ?
 
palcal

Guru

Joined: 12/10/2011
Location: Australia
Posts: 2039
Posted: 11:40am 24 Jul 2014
Copy link to clipboard 
Print this post

Have you had a look at Geoff's web siteASCII video
Paul.
"It is better to be ignorant and ask a stupid question than to be plain Stupid and not ask at all"
 
hitsware
Guru

Joined: 23/11/2012
Location: United States
Posts: 535
Posted: 12:40pm 24 Jul 2014
Copy link to clipboard 
Print this post

Yes. Thanks..... That's where I found the schematic.
I don't know if I can find a 'Duino shield that will hold
both chips or not? I could make my own with vector board,
but don't know how to deal with their offset with the headers....
 
Grogster

Admin Group

Joined: 31/12/2012
Location: New Zealand
Posts: 9936
Posted: 01:23pm 24 Jul 2014
Copy link to clipboard 
Print this post

You want both the MicroMite PIC32 chip and the VT100 terminal chip on the same Arduino footprint board - correct?

If that is the case, could be a squeeze with the standard DIL chips, but you could always use SOIC versions of both chips(available from Microchip Direct), which would allow you to easily get both onto the one footprint.

Have you considered the full-size MaxiMite unit, which has an Arduino socket on it anyway, along with VGA or composite and sound and KB etc. Just plug you sound-gen shield into the MaxiMite, and away you go, rather then re-inventing the wheel, so to speak.
Smoke makes things work. When the smoke gets out, it stops!
 
hitsware
Guru

Joined: 23/11/2012
Location: United States
Posts: 535
Posted: 01:57pm 24 Jul 2014
Copy link to clipboard 
Print this post

>You want both the MicroMite PIC32 chip and the VT100
>terminal chip on the same Arduino footprint board - correct?

Correct

>If that is the case, could be a squeeze with the standard DIL chips,
>but you could always use SOIC versions of both chips
>available from Microchip Direct), which would allow you to easily
>get both onto the one footprint.

Thanks (again ) but no thanks ..... Not enough eyesight nor coordination

>Have you considered the full-size MaxiMite unit, which has an Arduino
>socket on it anyway, along with VGA or composite and sound and KB etc.
>Just plug you sound-gen shield into the MaxiMite, and away you go,
>rather then re-inventing the wheel, so to speak.

MaxiMite won't work because of need for MIDI baud rate.
I have the synth on a DuinoMite now and it works great.
I was just thinking it would be slick to have the whole
thing the size of the shield (well ... a little thicker) Edited by hitsware 2014-07-25
 
Grogster

Admin Group

Joined: 31/12/2012
Location: New Zealand
Posts: 9936
Posted: 02:33pm 24 Jul 2014
Copy link to clipboard 
Print this post

OK.

Good luck - I'll be watching to see how you get on.

Don't be too scared off by SOIC - the pin spacing is 1.27mm between pins, but this is not really difficult - all you need is a headset magnifying glass or other kind of magnifying loupe with good light, and it will blow up the board nice and big, and makes soldering things like this easy - once you can see it without having to squint!

It would be quite easy to build a "Shield" PCB with the MicroMite and VT100 terminal on it IF you used SMD, but those 28's in DIL package will gobble most of the space on the shield. Not saying it can't be done though - I have not checked. If you employed a double-sided PCB, it should be able to be shoe-horned into the footprint!
Smoke makes things work. When the smoke gets out, it stops!
 
Grogster

Admin Group

Joined: 31/12/2012
Location: New Zealand
Posts: 9936
Posted: 03:09pm 24 Jul 2014
Copy link to clipboard 
Print this post

  hitsware said   The MicroMax runs on 3.3V only right ?
Does the ps2 connector need 5V, or would 3.3V do there ?


Probably not.

A standard KB(USB or PS/2) is a 5-volt device. SOME may work on 3v3, but I would not base my design on that. You should feed 5v to the keyboard, and 3v3 to the MicroMite and VT100 chips. On the plus side, one 3v3 regulator could easily supply BOTH the MicroMite AND VT100 chips, as they use very little current(unless you have lots of I/O pins on the MicroMite loaded up as outputs driving LED's or something).


Smoke makes things work. When the smoke gets out, it stops!
 
hitsware
Guru

Joined: 23/11/2012
Location: United States
Posts: 535
Posted: 03:28pm 24 Jul 2014
Copy link to clipboard 
Print this post

  Grogster said  
  hitsware said   The MicroMax runs on 3.3V only right ?
Does the ps2 connector need 5V, or would 3.3V do there ?


Probably not.

A standard KB(USB or PS/2) is a 5-volt device. SOME may work on 3v3, but I would not base my design on that. You should feed 5v to the keyboard, and 3v3 to the MicroMite and VT100 chips. On the plus side, one 3v3 regulator could easily supply BOTH the MicroMite AND VT100 chips, as they use very little current(unless you have lots of I/O pins on the MicroMite loaded up as outputs driving LED's or something).


OK !
5V wallwart to start
 
BobD

Guru

Joined: 07/12/2011
Location: Australia
Posts: 935
Posted: 03:32pm 24 Jul 2014
Copy link to clipboard 
Print this post

If you are going to use a 5 volt wall wart to supply the keyboard then you should buy one that has a regulated 5 volts. Unregulated wall warts under light load may put out much more than their nominal voltage. This could lead to component failure.
 
     Page 1 of 2    
Print this page
The Back Shed's forum code is written, and hosted, in Australia.
© JAQ Software 2026