Home
JAQForum Ver 24.01
Log In or Join  
Active Topics
Local Time 16:34 22 Apr 2026 Privacy Policy
Jump to

Notice. New forum software under development. It's going to miss a few functions and look a bit ugly for a while, but I'm working on it full time now as the old forum was too unstable. Couple days, all good. If you notice any issues, please contact me.

Forum Index : Microcontroller and PC projects : A selfmade breadboard friendly HDMI plu

     Page 1 of 3    
Author Message
dddns
Guru

Joined: 20/09/2024
Location: Germany
Posts: 821
Posted: 12:26pm 04 Jun 2025
Copy link to clipboard 
Print this post

Hello!

I want to have a robust and breadboard/socket friendly solution for nothing.
This is the very first time I saw a HDMI picture from a PicoMite :))

I will show some close up of the connector once it's ready assembled. This was a first proof of concept even with jump wires and double connector in between!!


 
PhenixRising
Guru

Joined: 07/11/2023
Location: United Kingdom
Posts: 1849
Posted: 12:29pm 04 Jun 2025
Copy link to clipboard 
Print this post

I was surprised at such sharp text  
 
PhenixRising
Guru

Joined: 07/11/2023
Location: United Kingdom
Posts: 1849
Posted: 01:06pm 04 Jun 2025
Copy link to clipboard 
Print this post

I would like to see some more examples of this screen mode, if possible(?). I have no interest in that blocky stuff  
 
Volhout
Guru

Joined: 05/03/2018
Location: Netherlands
Posts: 5859
Posted: 02:37pm 04 Jun 2025
Copy link to clipboard 
Print this post

Hi dddns,

Are you using this ?



PicomiteVGA PETSCII ROBOTS
 
dddns
Guru

Joined: 20/09/2024
Location: Germany
Posts: 821
Posted: 02:58pm 04 Jun 2025
Copy link to clipboard 
Print this post

Hello Volhout,

..no, it's made with a universal breakout for SMD:



Took my old Weller and just had R470.. so I soldered two as sandwich :))
Assembled it as nice as I could:






I used 20cm ! china jumper wires to test and it worked as a quick check up to highest mode. It fits tight and nice on the breadboard.
 
dddns
Guru

Joined: 20/09/2024
Location: Germany
Posts: 821
Posted: 03:06pm 04 Jun 2025
Copy link to clipboard 
Print this post



housing.zip
 
Mixtel90

Guru

Joined: 05/10/2019
Location: United Kingdom
Posts: 8769
Posted: 03:42pm 04 Jun 2025
Copy link to clipboard 
Print this post

Very neat! I like that. It probably cost as much in plastic and the SMD breakouts as it would have for the Adafruit module though. ;)  Disregarding postage charges, of course.
Mick

Zilog Inside! nascom.info for Nascom & Gemini
Preliminary MMBasic docs & my PCB designs
 
dddns
Guru

Joined: 20/09/2024
Location: Germany
Posts: 821
Posted: 04:07pm 04 Jun 2025
Copy link to clipboard 
Print this post

it costs about 2cent ASA (2m), 5 cent for the breakout and 8 cent for the resistors.
The HDMI cable I found on trash as it was broke on one side..
And one day of work.. but it's special and very solid
 
dddns
Guru

Joined: 20/09/2024
Location: Germany
Posts: 821
Posted: 07:06pm 04 Jun 2025
Copy link to clipboard 
Print this post

And this will be my last tinkering, I'm going to do a secret marriage with a "arduino data logger shield" and give it a boost. It will have a hub and audio/HDMI in the size of a cigarette pack with a PGA2350. I'll tinker it just in time..at least my plan:



 
stanleyella

Guru

Joined: 25/06/2022
Location: United Kingdom
Posts: 2807
Posted: 01:14am 05 Jun 2025
Copy link to clipboard 
Print this post

 
dddns
Guru

Joined: 20/09/2024
Location: Germany
Posts: 821
Posted: 08:57am 06 Jun 2025
Copy link to clipboard 
Print this post

Hello all!

To say it clear, if I could afford  something else, I would not do this. For me it's a question to make it possible or not to see HDMI..

Proof of concept again, I soldered the HDMI connection and the first breakout pins for the Pimoroni:



Nice side effect: I found that these thin wires with a HDMI cable are excellent for tinkering:



At the time I ordered at Pimoroni I bought two. So I used the second and mounted it upside down but from the top view in the layout of the pinout scheme:



 
stanleyella

Guru

Joined: 25/06/2022
Location: United Kingdom
Posts: 2807
Posted: 02:27pm 06 Jun 2025
Copy link to clipboard 
Print this post

to say it clear, if I could afford  something else, I would not do this. For me it's a question to make it possible or not to see HDMI..


As mentioned the adafruit hdmi breakout is cheap and works. not started soldering my new board yet



 
dddns
Guru

Joined: 20/09/2024
Location: Germany
Posts: 821
Posted: 02:34pm 06 Jun 2025
Copy link to clipboard 
Print this post

Hi Stan :)

The Adafruit breakeout is simply great but would cost 10€ including delivery and that is too much. For this I'm only using parts I still got..

I can't await your result and wish every success! I think there's no big reason to fear HDMI..


Adafruit is simply the best..my respect to Limor Fried

MMBasic is simply the best..my respect to Peter Mather as well and of cause Geoff Graham!
Edited 2025-06-07 00:46 by dddns
 
stanleyella

Guru

Joined: 25/06/2022
Location: United Kingdom
Posts: 2807
Posted: 02:53pm 06 Jun 2025
Copy link to clipboard 
Print this post

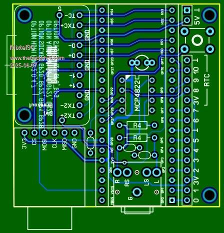
it's worked ok. I just want a smaller board... like olimex.


 
stanleyella

Guru

Joined: 25/06/2022
Location: United Kingdom
Posts: 2807
Posted: 03:21pm 06 Jun 2025
Copy link to clipboard 
Print this post

my next board is for beginners in mind and get into mmbasic picomite easy. assuming one knows which end you hold a soldering iron. there is a minimum of soldering involve even if it's soldering the pins to the devices.
using micro sd card reader and small usb c to ttl converter will make it smaller board.
not sure about audio... maybe a dac?
 
dddns
Guru

Joined: 20/09/2024
Location: Germany
Posts: 821
Posted: 03:46pm 06 Jun 2025
Copy link to clipboard 
Print this post

If you document your way it would be very helpful for beginners!

Your board looks great and clean! I think about 2/3 of the size would be ideal.

With audio I have no experience except a VS1053 and this is not satisfying..
I'll try now standard PWM with @Volhouts audio filter because I've got all parts and with a 2350 you can play mp3 anyway..
 
Mixtel90

Guru

Joined: 05/10/2019
Location: United Kingdom
Posts: 8769
Posted: 03:55pm 06 Jun 2025
Copy link to clipboard 
Print this post

From Eckstein
Adafruit DVI breakout board €3.5
Postage Via Deutsche Post: €1.99 per order.

Not extortionate, but it's more expensive than what you used. :)


Here ya go, Stan. :)


Mick

Zilog Inside! nascom.info for Nascom & Gemini
Preliminary MMBasic docs & my PCB designs
 
stanleyella

Guru

Joined: 25/06/2022
Location: United Kingdom
Posts: 2807
Posted: 06:40pm 06 Jun 2025
Copy link to clipboard 
Print this post

far out Mick. it's not the journey... it's the shoes.
yes, I can imagine a board like that... mean time working vero and getting like sd card needs 3V so can I use other pins more convenient.
one bit of me says neat and the other is use coloured molex wires for a retro look.
using strip board CAN be tidy but got to do some planning yawn
adafruit hdmi is easy to wire and get going..using 2350 pico2.
just use hdmi and the breakout board and mmedit and mmcc my preference, connect usb to win and setup options, load programs. easy.
 
dddns
Guru

Joined: 20/09/2024
Location: Germany
Posts: 821
Posted: 06:49pm 06 Jun 2025
Copy link to clipboard 
Print this post

Agree! Take it as it is..it's a MCU with I/O :))
 
stanleyella

Guru

Joined: 25/06/2022
Location: United Kingdom
Posts: 2807
Posted: 07:16pm 06 Jun 2025
Copy link to clipboard 
Print this post

  dddns said  If you document your way it would be very helpful for beginners!

Your board looks great and clean! I think about 2/3 of the size would be ideal.

With audio I have no experience except a VS1053 and this is not satisfying..
I'll try now standard PWM with @Volhouts audio filter because I've got all parts and with a 2350 you can play mp3 anyway..


the filter @Volhouts audio filter that used inductors is good for playing wav,mp3,flak etc.but not parts you got in your component box. there now is a simpler filter in the manual and I rationalise  everything like do I often play sound ?
then it's do I use a sd card?
then do I use a keyboard on the pico as I don't use the inbuilt editor?
do I need usb for a kb and mouse? if not then no usb to ttl needed.

show just hdmi soon.

the pcb guys should offer audio filter board with the bits soldered on ebay :)
Edited 2025-06-07 06:59 by stanleyella
 
     Page 1 of 3    
Print this page
The Back Shed's forum code is written, and hosted, in Australia.
© JAQ Software 2026