Home
JAQForum Ver 24.01
Log In or Join  
Active Topics
Local Time 13:02 24 Apr 2026 Privacy Policy
Jump to

Notice. New forum software under development. It's going to miss a few functions and look a bit ugly for a while, but I'm working on it full time now as the old forum was too unstable. Couple days, all good. If you notice any issues, please contact me.

Forum Index : Microcontroller and PC projects : jwettroth's post re MX170

     Page 1 of 2    
Author Message
lizby
Guru

Joined: 17/05/2016
Location: United States
Posts: 3742
Posted: 05:20pm 08 Mar 2025
Copy link to clipboard 
Print this post

Starting a new thread, since jwettroth posted about an ultra-low current Microchip MX170 in the MMBasic history thread, and I'd like to ask some questions but don't want to hijack the thread.

  jwettroth said  I have settled on the MX170 version of the micromite as a work horse for my quick turn "consulting" projects.  . . .  I can take a micromite chip, a couple of chinese modules for RTC, audio player and a mono or color LCD for user interface.  I usually have a tick timer interrupt that reads keys, maintains timers and sets flags.  The micromite turned down to an F clock of 5 Mhz will run on about 1 mA with an lcd module and rtc.


And later

  Quote  The low power stuff is just turning down the clock and using a 3v LCD module.  You can get fancier by having the RTC generate alarms and sleep the processor.  With a 1 minute alarm tick and a keyboard interrupt, you can update the display time and handle keys at low power.  The generic LCD modules draw a half a milliamp.


The MX170 chip in thru-hole was not available for a while, but mouser now has it for $5.08. I have BigMic's MuP V3, and I thought he had released the Gerber's for that, but I haven't found them yet. They don't have sockets broken out for an LCD or RTC or for other peripherals except for I2C.



What LCDs are you using--4-line by 20 or something on SPI? You mentioned color and I thought that would imply SPI.

How do you program your devices? Do you program them with something like the MuP and then move them to a more specific device without programming, or do you have programming on each PCB?

I know the MX170 is CaptainBoing's favorite, and he has posted much code on FruitOfTheShed.

Can you post some photos? (Don't worry, I'm not planning to start a business.)

~
Edited 2025-03-09 03:21 by lizby
PicoMite, Armmite F4, SensorKits, MMBasic Hardware, Games, etc. on FOTS
 
bigmik

Guru

Joined: 20/06/2011
Location: Australia
Posts: 2980
Posted: 02:20am 09 Mar 2025
Copy link to clipboard 
Print this post

Hi Lance, All,

Thank you for your glowing remarks about MuP V3.

It has always been one of my favourite boards that I designed.

I have released a lot of my MBG designs into the public domain but MuP3 wasn't one of them.

Why? Because it still was a good seller, it alone kept me pumping out different design ideas, most of which failed to draw any attention.

As I now have moved on to the Pico family I feel that I can also release MuP3 to the public.
Give me a day or so (maybe this afternoon) and I will post it up on TBS.

I still have bare PCBs available and will offer them for whatever anyone feels like offering providing it covers at least the postage if interested.


Kind Regards,

Mick (The Big One)



.
Edited 2025-03-09 12:20 by bigmik
Mick's uMite Stuff can be found >>> HERE (Kindly hosted by Dontronics) <<<
 
bigmik

Guru

Joined: 20/06/2011
Location: Australia
Posts: 2980
Posted: 03:19am 09 Mar 2025
Copy link to clipboard 
Print this post

Hi All,

I have uploaded the files for MuP3 onto this thread.

>>> MBG Released to Public <<<

Kind Regards,

Mick (The Big One)



.
Mick's uMite Stuff can be found >>> HERE (Kindly hosted by Dontronics) <<<
 
lizby
Guru

Joined: 17/05/2016
Location: United States
Posts: 3742
Posted: 04:22am 09 Mar 2025
Copy link to clipboard 
Print this post

Thanks for that Mick. Perhaps there will be a bit of a resurgence for the MX170 now that it is again available--several shedders use it in specialty applications.

My first MX170 board was the MuP V2--but my first purchase was quickly followed by the release of the V3--and I bought several of those.

I certainly appreciate the PicoMite, but if you want ultra-low power, it looks like the the MX170 may be the best choice.
PicoMite, Armmite F4, SensorKits, MMBasic Hardware, Games, etc. on FOTS
 
CaptainBoing

Guru

Joined: 07/09/2016
Location: United Kingdom
Posts: 2171
Posted: 12:24pm 09 Mar 2025
Copy link to clipboard 
Print this post

  lizby said   the MX170 is CaptainBoing's favorite


'tis true... It has proven itself to be such a workhorse for me. Plenty fast enough for some demanding applications including encrypted 433MHz star network with Rx -> RC4 decode -> response -> RC4 Encode -> Tx in under 1.5 seconds in the snooker table controller (big packets can push this very hard), High temperature applications (160C of steam) in a beer barrel sterilising autoclave. Feedback pod with integration to the alarm system to relay a message for anyone in the lavatories

years ago, I made my own little board just so I could drop a mite in where needed. It has several iterations with improvements and mistakes. This has now settled on my SIL "compute module" which I can just drop into anything where it needs a bit of "brains" for something - it doesn't need to be mounted on a bord or anything - just dangling on a connector on the end of some wires will do if necessary. This is currently in design for a Mk2 which will include add-ins like breakable link for diode on a serial multi-drop (allows RS485-like addressed multi drop but without the 485 driver)

I aim for "fit n forget" solutions and the above combo delivers that.

I have no interest in retro-esque computing so the various game incarnations and the CMM2 don't really have much to offer me. Not playing Pi because no 5V tolerant pins, dodgy ADC etc... I love my H7 & F4 but I really need a projects for them and to be honest the cheap little 170 deputises with ease and so I can't justify more - compute or expense. I really wanted the black pill to replace the 170 for just a bit more "oomph" but some things are not meant to happen.

here's some pix

prototype Dusk2Dawn controller for exterior(?) lights. still in use, just looked at the code running - 2017 without a hiccup - this is why I love the '170+MMBasic 5.04.08 (don't judge - I have my reasons) it really can be relied upon for outrageous uptimes.


became this



my 170 MM2


became this bright little thing with RTC and 8MB flash on-board, multi drop serial, multi <18V supply - very capable combo



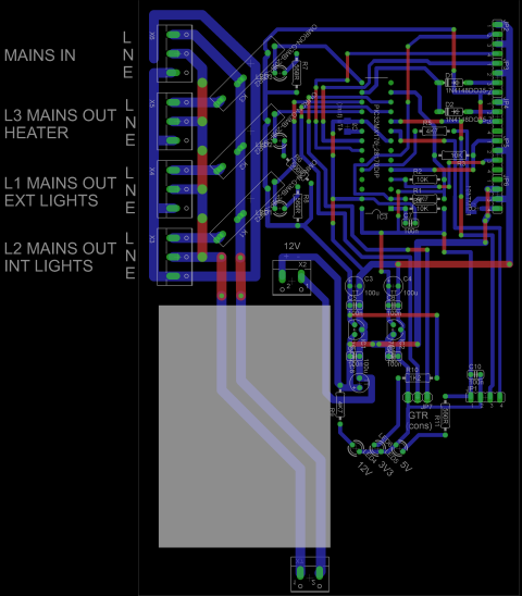
garage controller that does the roller door, the interior and exterior lights, keeps a cold water pipe warm (had two bursts over the years) with bluetooth and it's own Android App


which became this (spot the bug)



My daily drivers are a MMX with tiddly VGA monitor and a SIL compute module where I play MMBasic and use them to test software and solve daily tribulations.

then there is my 3D printer build plate heater, my multi input tacho-graph, the rat-o-cutor, aquarium lighting controller... I throw a 170 at most projects... it is so capable, why break your back?

that's all... well it isn't, but don't wanna hog the thread

h
Edited 2025-03-09 22:44 by CaptainBoing
 
lizby
Guru

Joined: 17/05/2016
Location: United States
Posts: 3742
Posted: 04:08pm 09 Mar 2025
Copy link to clipboard 
Print this post

Please do hog away, Cap'n. Beautiful work. Gerbers available for any of them? In particular, the SIL version?
PicoMite, Armmite F4, SensorKits, MMBasic Hardware, Games, etc. on FOTS
 
lizby
Guru

Joined: 17/05/2016
Location: United States
Posts: 3742
Posted: 04:29pm 09 Mar 2025
Copy link to clipboard 
Print this post

Another MX170 PCB referred to by @jwettroth is Geoff's LCD Backpack:



Documented here

I downloaded the Construction Pack from that link, pulled out the gerbers and zipped them, and sent them to JLCPCB. The boards were rendered correctly, but the size was given as 100mm by 100mm and the price was increased from $2 to $4, so (as suggested in the documentation), the drill file (or something) was not fully in accordance with JLCPCB's requirements. I did not complete the order.

@CircuitGizmos also had MX170 PCBs I believe, but his site is http not https, and I don't know if it is currently supported, so I didn't look there.
PicoMite, Armmite F4, SensorKits, MMBasic Hardware, Games, etc. on FOTS
 
Volhout
Guru

Joined: 05/03/2018
Location: Netherlands
Posts: 5859
Posted: 04:32pm 09 Mar 2025
Copy link to clipboard 
Print this post

Used mup-v3 a lot. Got it as extra pcb   with a shipment of a 64pin extreme.

Few weeks ago used it again, but it became clear MMBasic on pico is far more capable now than mx170 ever was. Almost like going back to picaxe (joke!).

Volhout
PicomiteVGA PETSCII ROBOTS
 
Mixtel90

Guru

Joined: 05/10/2019
Location: United Kingdom
Posts: 8773
Posted: 05:38pm 09 Mar 2025
Copy link to clipboard 
Print this post

I love the MX170, but last time I looked it was cheaper to use a Pico. The RP2040-Zero isn't that much bigger than the MX170 and is much cheaper if you don't mind a few less IO. In both cases the Pico wins by a mile if you need to fit a microbridge chip, USB socket and 3V3 regulator.
Mick

Zilog Inside! nascom.info for Nascom & Gemini
Preliminary MMBasic docs & my PCB designs
 
lizby
Guru

Joined: 17/05/2016
Location: United States
Posts: 3742
Posted: 05:56pm 09 Mar 2025
Copy link to clipboard 
Print this post

  Mixtel90 said  The RP2040-Zero isn't that much bigger than the MX170


Agree and for non-battery uses, I would prefer the RP2040-Zero. But for where you want it to run for a long time on a smallish battery, I have yet to see that the PicoMite is a good choice.
PicoMite, Armmite F4, SensorKits, MMBasic Hardware, Games, etc. on FOTS
 
Mixtel90

Guru

Joined: 05/10/2019
Location: United Kingdom
Posts: 8773
Posted: 07:28pm 09 Mar 2025
Copy link to clipboard 
Print this post

That's true. The RP2040 doesn't have a decent low power mode. Mind you, battery technology has also moved on and you can use a single 3V7 lithium to power a standard Pico for ages. It all depends on how long you need to run on battery.
Mick

Zilog Inside! nascom.info for Nascom & Gemini
Preliminary MMBasic docs & my PCB designs
 
CaptainBoing

Guru

Joined: 07/09/2016
Location: United Kingdom
Posts: 2171
Posted: 07:54pm 09 Mar 2025
Copy link to clipboard 
Print this post

  lizby said  Please do hog away, Cap'n. Beautiful work. Gerbers available for any of them? In particular, the SIL version?


not as beautiful as some I have seen but all very practical, but thanks anyway

I can make the SIL gerbers available but there is a better version on its way (lots of improvements). Haven't done much to it for a few months but I will re-double my efforts and see if I can't get it up soon. I must say is it just a mega useful board and upto 16MB of storage is really useful - of course you don't *have* to have the flash or RTC - all depends on application
 
lizby
Guru

Joined: 17/05/2016
Location: United States
Posts: 3742
Posted: 08:08pm 09 Mar 2025
Copy link to clipboard 
Print this post

Cap'n--please do make the SIL gerbers available. At $4.?? for 5 boards from JLCPCB, I'm not very much hurt if I replace with the "better version" at a later date (looking forward to that).
PicoMite, Armmite F4, SensorKits, MMBasic Hardware, Games, etc. on FOTS
 
al18
Senior Member

Joined: 06/07/2019
Location: United States
Posts: 236
Posted: 03:07am 10 Mar 2025
Copy link to clipboard 
Print this post

I’m surprised JLCPCB had any problems building the LCD Backpack V2 board, because I ordered 5 boards from them in 2019 and built one up and it works  just fine. I think I paid $5 plus slow shipping. I had a question about the LCD backlighting, which was quickly answered on this forum. It was a fun build.
 
lizby
Guru

Joined: 17/05/2016
Location: United States
Posts: 3742
Posted: 03:16am 10 Mar 2025
Copy link to clipboard 
Print this post

  al18 said  I’m surprised JLCPCB had any problems building the LCD Backpack V2 board


I'm not sure they would actually have had problems, since the board rendered ok in the images they provided. However, since they changed the price and considered that the board would be 100mm by 100mm, I didn't pursue it.

Do you remember if you had any interaction with them to clarify any issues?
PicoMite, Armmite F4, SensorKits, MMBasic Hardware, Games, etc. on FOTS
 
Volhout
Guru

Joined: 05/03/2018
Location: Netherlands
Posts: 5859
Posted: 08:18am 10 Mar 2025
Copy link to clipboard 
Print this post

I am not sure JLC has a hard limit on 100 x 100, but more on 10000 square mm. I had a board quoted that was 110 x 70, and it got the same low price. The 110mm was not seen as an issue.

Volhout
PicomiteVGA PETSCII ROBOTS
 
Mixtel90

Guru

Joined: 05/10/2019
Location: United Kingdom
Posts: 8773
Posted: 08:29am 10 Mar 2025
Copy link to clipboard 
Print this post

I've had many boards from JLCPCB that were smaller than 100x100.

100mm x 100mm is the maximum size for their "special offer" boards with "special offer" postage. You can definitely go smaller. If you go bigger in either direction or use more than 2 layers the price goes up.

However, make sure that the board outline is actually on the Outline layer of the Gerber and not on, say, a silkscreen layer! They rely on the Outline layer to get the board size. There should be nothing else on this layer apart from, possibly, fixing holes.

You can use their Gerber viewer to see what they will produce.

If you want several designs on one board they will charge you per design unless you separate them by silkscreen lines and cut the board up yourself.

If you are ordering anything a bit non-standard make sure you read their section about their capabilities.

.
Edited 2025-03-10 18:33 by Mixtel90
Mick

Zilog Inside! nascom.info for Nascom & Gemini
Preliminary MMBasic docs & my PCB designs
 
Volhout
Guru

Joined: 05/03/2018
Location: Netherlands
Posts: 5859
Posted: 10:39am 10 Mar 2025
Copy link to clipboard 
Print this post

  Mixtel90 said  I love the MX170, but last time I looked it was cheaper to use a Pico. The RP2040-Zero isn't that much bigger than the MX170 and is much cheaper if you don't mind a few less IO. In both cases the Pico wins by a mile if you need to fit a microbridge chip, USB socket and 3V3 regulator.


The zero is not breadboard friendly (unless you don't need GP9,10...13)....

Volhout
PicomiteVGA PETSCII ROBOTS
 
phil99

Guru

Joined: 11/02/2018
Location: Australia
Posts: 3159
Posted: 10:57am 10 Mar 2025
Copy link to clipboard 
Print this post

  Quote  The zero is not breadboard friendly
Though it isn't too hard to make it so. Use longer headers on the sides and run wires from the pads on the end to the extra pins.

Here the price is about the same as a standard Pico so not really worthwhile unless desperately short of space, which is unlikely on a breadboard.

Likewise with the RP2350-Zero and Pico 2.
Edited 2025-03-10 21:15 by phil99
 
lizby
Guru

Joined: 17/05/2016
Location: United States
Posts: 3742
Posted: 01:36pm 11 Mar 2025
Copy link to clipboard 
Print this post

What is that undertow I feel--oh, yeah, thread drift.

Well, I've also contributed to that elsewhere.

Meanwhile, I revisited Geoff's MX170 Backpack, and this time JLCPCB had the price as $2, not $4, and the image rendering looked right so I placed the order.


PicoMite, Armmite F4, SensorKits, MMBasic Hardware, Games, etc. on FOTS
 
     Page 1 of 2    
Print this page
The Back Shed's forum code is written, and hosted, in Australia.
© JAQ Software 2026