Home
JAQForum Ver 24.01
Log In or Join  
Active Topics
Local Time 18:35 27 Apr 2026 Privacy Policy
Jump to

Notice. New forum software under development. It's going to miss a few functions and look a bit ugly for a while, but I'm working on it full time now as the old forum was too unstable. Couple days, all good. If you notice any issues, please contact me.

Forum Index : Microcontroller and PC projects : I got bored so yet another VGA variation!

Author Message
Mixtel90

Guru

Joined: 05/10/2019
Location: United Kingdom
Posts: 8781
Posted: 08:50am 06 Aug 2024
Copy link to clipboard 
Print this post



This uses the little Multicomp case (also sold as the Hammond RM2015S which has better availability and is often cheaper). It's mainly an exercise in using the RP2040-CORE-A module to see what I could do with it. The advantage here is that the USB socket can be USB-A, which is useful as it will take a keyboard directly. Unfortunately it's only available from AE, I think, and is relatively expensive for a RP2040 module.

I've shown a little USB-C breakout module. This can be used when installing MMBasic without needing an awkward USB-A male-male lead.

The height of the case (30mm) is very tight when you try to put an edge connector on for a WII controller! It seems to be possible but the board has to be packed up by 4mm. Not easy when standard spacers are 3mm then 5mm. :(

I don't think there's any point in releasing this design really. It's all been done before. :) The problems with availability and cost of the RP2040-CORE-A also goes against it.

.
Edited 2024-08-06 18:53 by Mixtel90
Mick

Zilog Inside! nascom.info for Nascom & Gemini
Preliminary MMBasic docs & my PCB designs
 
pwillard
Guru

Joined: 07/06/2022
Location: United States
Posts: 339
Posted: 01:40pm 06 Aug 2024
Copy link to clipboard 
Print this post

Its still pretty neat though.  I like the layout.
 
LeoNicolas

Guru

Joined: 07/10/2020
Location: Canada
Posts: 568
Posted: 01:42pm 06 Aug 2024
Copy link to clipboard 
Print this post

As a challenge, maybe you can design a board that fits inside an Altoids mints box  
 
Mixtel90

Guru

Joined: 05/10/2019
Location: United Kingdom
Posts: 8781
Posted: 02:55pm 06 Aug 2024
Copy link to clipboard 
Print this post

Now that would be a challenge....  :D

I'm just wondering about another version using a Zero mounted more or less centrally. A USB-C lead plugged in but cut off and wired to an internal hub to give two USB ports.

Still struggling with the height issue. Due to awful drawings I'd got some dimensions wrong. It's difficult to get a WII connector in as a PCB edge connector. I have much better drawings since I discovered the Hammond version. :)

===========================

hmmm.... Perhaps not as bad as I thought. The proper PCB sockets for the WII controllers seem to be easier to get now.  :)
Edited 2024-08-07 01:53 by Mixtel90
Mick

Zilog Inside! nascom.info for Nascom & Gemini
Preliminary MMBasic docs & my PCB designs
 
Mixtel90

Guru

Joined: 05/10/2019
Location: United Kingdom
Posts: 8781
Posted: 07:27pm 07 Aug 2024
Copy link to clipboard 
Print this post

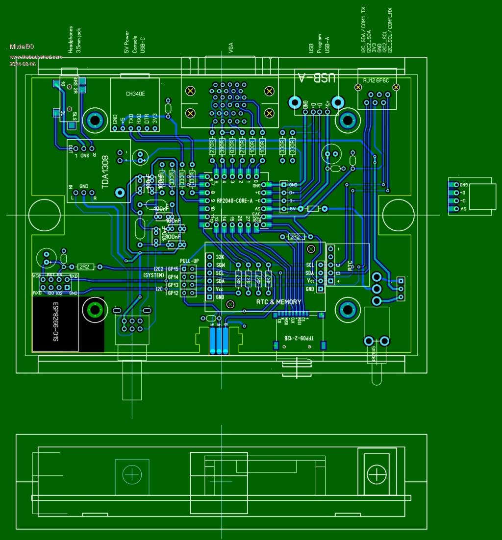
New version is almost there.
It has everything that the above has plus:

It now uses a plugged-in RP2040-Zero. Easier to get, cheaper and smaller!

Built-in USB hub with 3 USB2 type A sockets, 2 on the back, one on the front. It plugs into the Zero internally, so to load MMBasic simply take the lid off, unplug the hub  and plug a normal USB-C lead in instead.

The WII connector is now a proper one.

There is a little slide switch on the back to disable the ESP module. There is also an internal header to ground GPIO0 for programming.

In theory (!) you can fit either a push-push SMD microSD socket or the "upside down" module if you aren't happy soldering fiddly stuff.

Everything you might want to plug in for gaming is now on the front, headphones, USB, WII, I2C. You can still leave your keyboard and mouse plugged into the back.

Just doing a few more tweaks. :)

=================

GP10 and GP11 seemed to be spare, so they can now drive a 2-colour LED or something. There is a common connection with a single resistor to either 3V3 or GND (via a solder blob) so you can use a 3-wire common cathode or anode. Or you can omit or short out the resistor and use them for something else entirely. :)
.
Edited 2024-08-08 06:36 by Mixtel90
Mick

Zilog Inside! nascom.info for Nascom & Gemini
Preliminary MMBasic docs & my PCB designs
 
Mixtel90

Guru

Joined: 05/10/2019
Location: United Kingdom
Posts: 8781
Posted: 12:33pm 09 Aug 2024
Copy link to clipboard 
Print this post

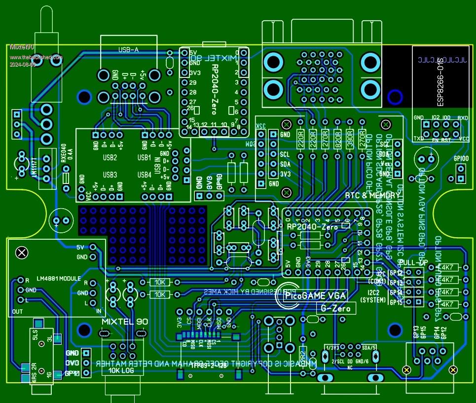
It was nothing that a redesign couldn't cure...



More changes than I expected. :) It now has 2x 2 core CPUs! The headphone amp is nicer too. I like the LM4881. Note that the hub only has dfata connections to the Zero. Power is supplied via the polyfuse. It should be 0.5A but they were out of stock so it's 0.4A now. :)

I'm considering powering the ESP from the second zero, but connecting the enable pin to the main 3V3 rail. That way I can get rid of the regulator. There's not much load on that Zero.

The 3-pin header at the bottom left can take little daughter PCBs. These hold the indicator light if required and you have a choice of:
a) single LED fed from either 3V3 or GP11.
b1) red/green LED with common cathode resistor. Green fed from 3V3 and red from GPll so it switches over when GP11 is high.
b2) red/green LED with individual anode resistors. One led on 3V3, the other on GP11. You can mix red & green to get your favourite shade of dirty yellow. :)
c) WS2812 programmable LED. Data on GP11.


====================================

EDI:
This version doesn't work! I got carried away. The added Zero would merely allow connection of a USB keyboard to the PS3 port. That's not what I need, I need console access. Back to the level shifter and use GP8/GP9 properly for a USB system. However, most small USB converters are 5V on the data lines. Luckily the rearrangement already done allows a cheap converter and a level shifter module to be fitted in. :) The cheap USB converter has a built-in 0.5A fuse, so the 0.4A fuse for the USBs might be a good idea after all.

I've ordered a few bits for this one. I'll probably release it after all as I'm rather happy with how it's turning out so far. I can't finalise the PCB at this stage as it depends on the drilling positions of the USB hub in particular - I can't find a dimensioned drawing.

.


.
Edited 2024-08-10 19:20 by Mixtel90
Mick

Zilog Inside! nascom.info for Nascom & Gemini
Preliminary MMBasic docs & my PCB designs
 
Print this page


To reply to this topic, you need to log in.

The Back Shed's forum code is written, and hosted, in Australia.
© JAQ Software 2026