Home
JAQForum Ver 24.01
Log In or Join  
Active Topics
Local Time 09:46 28 Apr 2026 Privacy Policy
Jump to

Notice. New forum software under development. It's going to miss a few functions and look a bit ugly for a while, but I'm working on it full time now as the old forum was too unstable. Couple days, all good. If you notice any issues, please contact me.

Forum Index : Microcontroller and PC projects : SD Card pinout

Author Message
palcal

Guru

Joined: 12/10/2011
Location: Australia
Posts: 2039
Posted: 07:26pm 31 Mar 2024
Copy link to clipboard 
Print this post

In the manual on page 17 the pinout is shown and pin 1 is CS however in all the pinouts I can find pin 2 is CS...


So what is the correct pinout. I just had a batch of boards made using Pin 1 for CS as per the manual and I get an error SDCARD not found.
The Pinout in the manual also has Pins 3 and 6 going to ground. I looked at the circuit for the Pico Backpack in Silicon Chip and Pin 2 is CS and there is only one pin going to ground.
Edited 2024-04-01 05:39 by palcal
"It is better to be ignorant and ask a stupid question than to be plain Stupid and not ask at all"
 
circuit
Guru

Joined: 10/01/2016
Location: United Kingdom
Posts: 304
Posted: 07:51pm 31 Mar 2024
Copy link to clipboard 
Print this post

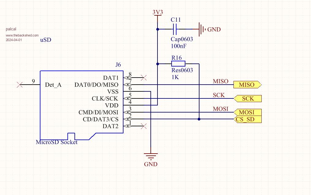
Does this help?  



Your diagram illustrates the pinouts for a micro-SD card; the diagram on page 18 in the Picomite manual is for a standard SD card.
Edited 2024-04-01 05:55 by circuit
 
Mixtel90

Guru

Joined: 05/10/2019
Location: United Kingdom
Posts: 8781
Posted: 07:57pm 31 Mar 2024
Copy link to clipboard 
Print this post

Post deleted.

Beat me to it!
Edited 2024-04-01 05:59 by Mixtel90
Mick

Zilog Inside! nascom.info for Nascom & Gemini
Preliminary MMBasic docs & my PCB designs
 
stanleyella

Guru

Joined: 25/06/2022
Location: United Kingdom
Posts: 2807
Posted: 08:00pm 31 Mar 2024
Copy link to clipboard 
Print this post

page 17 in the manual is connect to sd card direct. different

 
Mixtel90

Guru

Joined: 05/10/2019
Location: United Kingdom
Posts: 8781
Posted: 08:05pm 31 Mar 2024
Copy link to clipboard 
Print this post

As I said, that's for a full size SD card. A micro SD card is different.
Mick

Zilog Inside! nascom.info for Nascom & Gemini
Preliminary MMBasic docs & my PCB designs
 
palcal

Guru

Joined: 12/10/2011
Location: Australia
Posts: 2039
Posted: 08:38pm 31 Mar 2024
Copy link to clipboard 
Print this post

I never gave that a thought, oh well the boards are still useful just not with an sd card. I'll re design the board, not the first time I've got a batch of boards with a mistake.
"It is better to be ignorant and ask a stupid question than to be plain Stupid and not ask at all"
 
stanleyella

Guru

Joined: 25/06/2022
Location: United Kingdom
Posts: 2807
Posted: 09:10pm 31 Mar 2024
Copy link to clipboard 
Print this post

I used the one recommended by Mick
dim problemio ,so nice from price to size.. and just works :)
https://www.thebackshed.com/forum/ViewTopic.php?FID=16&TID=16797
 
palcal

Guru

Joined: 12/10/2011
Location: Australia
Posts: 2039
Posted: 11:00pm 31 Mar 2024
Copy link to clipboard 
Print this post

Thanks for that, just bought some.
"It is better to be ignorant and ask a stupid question than to be plain Stupid and not ask at all"
 
Grogster

Admin Group

Joined: 31/12/2012
Location: New Zealand
Posts: 9936
Posted: 03:59am 01 Apr 2024
Copy link to clipboard 
Print this post

If it makes you feel any better, I also made the exact same assumption when I first designed a board to us a micro-SD, after having used full-size SD cards for a while, and you know what they say about assumptions.....  

But this is the kind of mistake, that you only make once - generally speaking - as your little grey cells will now remind you that they have different pinouts!
Smoke makes things work. When the smoke gets out, it stops!
 
Mixtel90

Guru

Joined: 05/10/2019
Location: United Kingdom
Posts: 8781
Posted: 08:35am 01 Apr 2024
Copy link to clipboard 
Print this post

I don't have to think about it too hard now. My SL6 macros have the pin signals on them, not just numbers. :)
Mick

Zilog Inside! nascom.info for Nascom & Gemini
Preliminary MMBasic docs & my PCB designs
 
Grogster

Admin Group

Joined: 31/12/2012
Location: New Zealand
Posts: 9936
Posted: 09:18pm 01 Apr 2024
Copy link to clipboard 
Print this post

I must admit, I do the same!  



Smoke makes things work. When the smoke gets out, it stops!
 
bigmik

Guru

Joined: 20/06/2011
Location: Australia
Posts: 2980
Posted: 10:39pm 01 Apr 2024
Copy link to clipboard 
Print this post

Lads,

That is a good idea,  I will have to modify my DEX parts to reflect that as I always do the head scratch every time I use one of them.

Mick



.
Mick's uMite Stuff can be found >>> HERE (Kindly hosted by Dontronics) <<<
 
Mixtel90

Guru

Joined: 05/10/2019
Location: United Kingdom
Posts: 8781
Posted: 08:08am 02 Apr 2024
Copy link to clipboard 
Print this post

I only put numbers on the unused pins and text on the used ones. The text is too small really, but it doesn't matter if it won't screen print as it's going to be covered up by the socket anyway, usually. The info is only there for me during design. Sometimes I delete it later, sometimes I don't. It doesn't matter once I have the track layout done.
Mick

Zilog Inside! nascom.info for Nascom & Gemini
Preliminary MMBasic docs & my PCB designs
 
matherp
Guru

Joined: 11/12/2012
Location: United Kingdom
Posts: 11250
Posted: 08:38am 02 Apr 2024
Copy link to clipboard 
Print this post

Of course, if you used EasyEDA you wouldn't have these problems. When you hover over the pin in the layout it gives you the name assigned.





The models in the LCSC part catalogue are in general excellent and by starting from the schematic you know you have got it right every time
Edited 2024-04-02 18:39 by matherp
 
Mixtel90

Guru

Joined: 05/10/2019
Location: United Kingdom
Posts: 8781
Posted: 08:55am 02 Apr 2024
Copy link to clipboard 
Print this post

Oh yes, I can't argue with that. :)
I've not tried adding my favourite ebay parts to EasyEDA yet...
Mick

Zilog Inside! nascom.info for Nascom & Gemini
Preliminary MMBasic docs & my PCB designs
 
Print this page


To reply to this topic, you need to log in.

The Back Shed's forum code is written, and hosted, in Australia.
© JAQ Software 2026