Home
JAQForum Ver 24.01
Log In or Join  
Active Topics
Local Time 22:39 28 Apr 2026 Privacy Policy
Jump to

Notice. New forum software under development. It's going to miss a few functions and look a bit ugly for a while, but I'm working on it full time now as the old forum was too unstable. Couple days, all good. If you notice any issues, please contact me.

Forum Index : Microcontroller and PC projects : vga to avi

Author Message
stanleyella

Guru

Joined: 25/06/2022
Location: United Kingdom
Posts: 2807
Posted: 10:17pm 07 Jan 2024
Copy link to clipboard 
Print this post

 
stanleyella

Guru

Joined: 25/06/2022
Location: United Kingdom
Posts: 2807
Posted: 10:27pm 07 Jan 2024
Copy link to clipboard 
Print this post

can this sort vga to avi? I got a few picture frames with avi input.

 
Mixtel90

Guru

Joined: 05/10/2019
Location: United Kingdom
Posts: 8781
Posted: 10:57pm 07 Jan 2024
Copy link to clipboard 
Print this post

What you've shown in the RH circuit is how the PicoMite VGA hardware works to connect the Pico to a VGA monitor. I think the LH diagram is how to get a combined video signal into a VGA monitor.

Did you mean AVI or AV, which is the combined video signal?

AVI is a method of packaging video files. It has nothing to do with the hardware. To watch an AVI file you need a specific codec - a piece of software running on the Pico - to unpack the file and send it out on the hardware interface. I don't think the Pico could manage that.
Mick

Zilog Inside! nascom.info for Nascom & Gemini
Preliminary MMBasic docs & my PCB designs
 
stanleyella

Guru

Joined: 25/06/2022
Location: United Kingdom
Posts: 2807
Posted: 11:01pm 07 Jan 2024
Copy link to clipboard 
Print this post


If I use 470r for vsync and hsync then join red,green,1/2 green,blue to hvsync after 470r and the cap to a composite video out.
the avi and stereo is not standard like one lead is gnd,left,right,vid
the other not. got a few of these picture frames so got to try


Edited 2024-01-08 09:04 by stanleyella
 
Amnesie
Guru

Joined: 30/06/2020
Location: Germany
Posts: 749
Posted: 11:07pm 07 Jan 2024
Copy link to clipboard 
Print this post

AV = composite video... I already asked this question. It is not possible to have composite on the PicoMite. Only with an active converter....
 
stanleyella

Guru

Joined: 25/06/2022
Location: United Kingdom
Posts: 2807
Posted: 11:18pm 07 Jan 2024
Copy link to clipboard 
Print this post

I want to join rgb and hvsync via 470r to composite avi. I'll try and let you know what happened.
 
phil99

Guru

Joined: 11/02/2018
Location: Australia
Posts: 3165
Posted: 11:37pm 07 Jan 2024
Copy link to clipboard 
Print this post

With custom firmware monochrome composite video is possible as Geoff's ASCII Video Terminal can do it on a PIC32MX270. At power-up it detects what is plugged in and outputs VGA or Composite as required.
Colour is a far more complex beast and needs an external active converter.
 
Grogster

Admin Group

Joined: 31/12/2012
Location: New Zealand
Posts: 9936
Posted: 04:10am 08 Jan 2024
Copy link to clipboard 
Print this post

Agreed.

The VGA and Composite Video standards are totally different, and you can't just passively mix the VGA signals together and get composite video out.

If you COULD, it would have been done YEARS ago, when VGA was king, and everyone used composite video based video cassette recorders etc.

Even back then, to pump a computer VGA output into a TV head-end at a village or rest-home, you still needed an active converter to convert the VGA to composite video for connection to an AV modulator.
Smoke makes things work. When the smoke gets out, it stops!
 
cosmic frog
Guru

Joined: 09/02/2012
Location: United Kingdom
Posts: 307
Posted: 08:49am 08 Jan 2024
Copy link to clipboard 
Print this post

Many years ago I was given an old IBM PS2 system, but I didn't have a monitor for it. I was desperate to use it so I connected the Red Green and Blue output together and the Horizontal and Vertical pins together with no resistors or anything. I plugged this into the AV socket of my Ferguson Videostar video recorder which was connected to an old B/W portable TV. Amazingly I got a picture but had to mess about with the virtical hold, but the picture was very usable. I don't recommend doing this! It's a wonder I didn't damage the video card.

Dave.
 
Mixtel90

Guru

Joined: 05/10/2019
Location: United Kingdom
Posts: 8781
Posted: 08:51am 08 Jan 2024
Copy link to clipboard 
Print this post

I think you need one of these Stan. The conversion is active, not passive.

Note - I won't guarantee that these boxes are the answer, you need to try one. Some of the old PC video cards had "TV" (AV) output on the VGA connector so it only needed an adapter cable. I wouldn't put it past the occasional Chinese manufacturer to fail to mention that there are no actual electronics in their boxes. :) These *look* ok though as they have control buttons. I have the reverse direction version of one of these that converts AV to VGA and that works ok.
Mick

Zilog Inside! nascom.info for Nascom & Gemini
Preliminary MMBasic docs & my PCB designs
 
Volhout
Guru

Joined: 05/03/2018
Location: Netherlands
Posts: 5863
Posted: 08:53am 08 Jan 2024
Copy link to clipboard 
Print this post

Stan,

Don't waste any time on that solution.

AV runs at 15.625kHz and is interlaced and sync is negative. VGA runs much faster (31.25kHz) and is non-interlaced and sync is positive. Best you will get is a flickering, non synchronized, black and white picture.

The CMM1 has a special AV mode that will drive your AV monitor (in B/W). This is NOT implemented in CMM2 or PicoMite.

Volhout
Edited 2024-01-08 18:55 by Volhout
PicomiteVGA PETSCII ROBOTS
 
Quazee137

Guru

Joined: 07/08/2016
Location: United States
Posts: 603
Posted: 04:57pm 08 Jan 2024
Copy link to clipboard 
Print this post

At one time I had access to info on a chip but its lost in storage.

 Something at AE





 VGA 2 Comp


Quazee137
Edited 2024-01-09 03:02 by Quazee137
 
stanleyella

Guru

Joined: 25/06/2022
Location: United Kingdom
Posts: 2807
Posted: 05:37pm 08 Jan 2024
Copy link to clipboard 
Print this post

I found an active circuit but the idea was having the small displays and not spending more money.

 
matherp
Guru

Joined: 11/12/2012
Location: United Kingdom
Posts: 11251
Posted: 06:36pm 08 Jan 2024
Copy link to clipboard 
Print this post

  Quote  I found an active circuit but the idea was having the small displays and not spending more money.


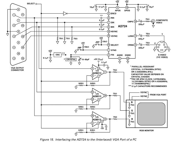
The AD724 requires the VGA signal to be both interlaced and conform to the frequency of the output required (PAL or NTSC). It is not a generic solution and definitely won't allow connection of a 640x480 standard VGA signal
 
stanleyella

Guru

Joined: 25/06/2022
Location: United Kingdom
Posts: 2807
Posted: 06:44pm 08 Jan 2024
Copy link to clipboard 
Print this post

 
JohnS
Guru

Joined: 18/11/2011
Location: United Kingdom
Posts: 4304
Posted: 09:37pm 08 Jan 2024
Copy link to clipboard 
Print this post

Stan,

What size screen are you using / wanting to use?

Also, how much do they cost?

Can't you get a VGA one that's similar in price & size?

John
 
stanleyella

Guru

Joined: 25/06/2022
Location: United Kingdom
Posts: 2807
Posted: 10:15pm 08 Jan 2024
Copy link to clipboard 
Print this post

  JohnS said  Stan,

What size screen are you using / wanting to use?

Also, how much do they cost?

Can't you get a VGA one that's similar in price & size?

John

Hi John, these are 7" picture frames but only sd card,usb  mem, avi input. from charity shops for a few quid when they were popular.
I got this 7" vga, hdmi, composite no sound for around £30 with tax and postage
https://www.aliexpress.com/item/1005004670710687.html
all I need is a mini ps2 keyboard but they only usb so following the usb to ps2 thread.
 
JohnS
Guru

Joined: 18/11/2011
Location: United Kingdom
Posts: 4304
Posted: 11:37pm 08 Jan 2024
Copy link to clipboard 
Print this post

I'd stick with the aliexpress ones or if you really want to use the others maybe take one apart, figure how it works and how to use some internal signals (sounds too much hassle to me).

Using an AV input sounds way too much cost & pain.

John
 
Quazee137

Guru

Joined: 07/08/2016
Location: United States
Posts: 603
Posted: 05:20am 13 Jan 2024
Copy link to clipboard 
Print this post

Stan have a look at this kobolt terminominal


   A pico doing pal comp video with PS2 keyboard

 
   Quazee137
 
Volhout
Guru

Joined: 05/03/2018
Location: Netherlands
Posts: 5863
Posted: 09:37am 13 Jan 2024
Copy link to clipboard 
Print this post

The ad724 chip needs 15.625 kHz VGA video.
It is just a “modulator”, not  a frame grabber or frame rate converter.

There is no simple solution. You need to read the complete VGA screen (fast ADC’s, memory) then generate from this memory an interlaced video, then apply that to the AD724.

The kobalt terminal is black and white only.

Volhout
Edited 2024-01-13 19:43 by Volhout
PicomiteVGA PETSCII ROBOTS
 
Print this page


To reply to this topic, you need to log in.

The Back Shed's forum code is written, and hosted, in Australia.
© JAQ Software 2026