Home
JAQForum Ver 24.01
Log In or Join  
Active Topics
Local Time 01:29 29 Apr 2026 Privacy Policy
Jump to

Notice. New forum software under development. It's going to miss a few functions and look a bit ugly for a while, but I'm working on it full time now as the old forum was too unstable. Couple days, all good. If you notice any issues, please contact me.

Forum Index : Microcontroller and PC projects : Poor man's CMM2? Any interest?

     Page 1 of 2    
Author Message
Mixtel90

Guru

Joined: 05/10/2019
Location: United Kingdom
Posts: 8781
Posted: 03:43pm 19 Dec 2023
Copy link to clipboard 
Print this post

I'm just considering putting the PicoGAME 4 into the same case that the CMM2 uses. It would get a controller socket and the reset button off the side and allow access to the Pico's USB from the back. Still no expansion port as there are no pins left (or space!). The front could have a power switch (a new thing for me - I'm happy with just pulling the plug).

I still haven't got the WII controller sockets so nothing will happen with that until I've at least seen one. Otherwise I'll fit a RJ14 for I2C instead - I have those.
Mick

Zilog Inside! nascom.info for Nascom & Gemini
Preliminary MMBasic docs & my PCB designs
 
Hawk

Senior Member

Joined: 15/07/2021
Location: Australia
Posts: 151
Posted: 09:13pm 19 Dec 2023
Copy link to clipboard 
Print this post

That’s getting very close to the system that I’m after.  I reckon it would be more like the rich man’s PicoMiteVGA.

Have you considered a larger case like this H0474 Instrument Case ?
I understand that it’s more expensive, but it sits on the desk better with the stiff cables hanging out the back. It would probably even sit under the 15” LCD monitor that I use for my PicoMiteVGA. If you didn’t want the PCB to take the full area of the case, you could have the option of fitting header pins for things that mount on the front panel, and have flying leads.  It also gives more width along the rear for all the ports.  The power switch and reset switch could all be mounted on the rear right (easy access).

I like a power switch, as when I unplug the power, it falls down behind my desk.    I’m not sure whether I need to, but I power down my PicoMiteVGA every time I add or remove the SD card.

With the extra board space, there could be space to fit an optional second NES controller on the front panel. (If there is a spare select line.)

I like the full size SD card on the front for easy access.

A power LED is partially functional but also cosmetic.

I don’t have the patience anymore to learn how to layout such PCBs.  I get stuck at the first hurdle of knowing all the components to select, so I appreciate people like yourself who not only have the skills, but get enjoyment out of PCB design.

With the added space of the larger PCB, I’d love to see as many through hole components as possible so that I can enjoy assembling the machine myself.  I know that you can specify surface mount and then get the PCB house to assemble most of it.

Anyway, I know that there are already lots of PCB designs out there already, this is just my 2c worth on your proposal.  Everyone has a different use case that they are trying to solve.
Edited 2023-12-20 07:22 by Hawk
 
Mixtel90

Guru

Joined: 05/10/2019
Location: United Kingdom
Posts: 8781
Posted: 09:39pm 19 Dec 2023
Copy link to clipboard 
Print this post

I have to be careful with cases. There aren't all that many suitable ones that are available from the main electronic distributors at reasonable prices and that also have decent drawings available to design to. A lot of the Hammond range (but not all) are available just about anywhere but I've had a job finding Altronics here in the UK. The cost of shipping cases is stupid and makes it uneconomic to buy abroad (apart from the cheap Chinese offerings).

I can get most of the essentials into the CMM2 case but I won't have two DB9 connectors now I don't like them and I consider them unnecessary apart from for Atari joysticks. There might be one, with the option to change it for two RJ14 I2C connectors. I'd like to include a WII connector too ideally but it's easy enough to make an adapter for one, which also has the benefit of extending the lead.
Mick

Zilog Inside! nascom.info for Nascom & Gemini
Preliminary MMBasic docs & my PCB designs
 
al18
Senior Member

Joined: 06/07/2019
Location: United States
Posts: 236
Posted: 01:41am 20 Dec 2023
Copy link to clipboard 
Print this post

I’d be happy if the PicoMite VGA Basic fit in this RPi case from Amazon - just search for it. Price is $8.99

GeeekPi Acrylic Case for Raspberry Pi 4 Model B & Raspberry pi 3 Model B+, Pi Case with Cooling Fan and 7PCS Heatsinks for Raspberry Pi 4 Model B/Pi 3B+/ Pi 3B/ 2B (Clear)

I believe it fits - just have to drill 4 mounting holes on the bottom plate.
Edited 2023-12-20 11:44 by al18
 
Mixtel90

Guru

Joined: 05/10/2019
Location: United Kingdom
Posts: 8781
Posted: 08:02am 20 Dec 2023
Copy link to clipboard 
Print this post

This one?
It's 90mm x 50mm and I can't squeeze down to Raspberry Pi size, unfortunately. :(
It would be easy enough to make a case similar to that out of acrylic though. I can work out some cutting sizes if you like.
Mick

Zilog Inside! nascom.info for Nascom & Gemini
Preliminary MMBasic docs & my PCB designs
 
Volhout
Guru

Joined: 05/03/2018
Location: Netherlands
Posts: 5863
Posted: 08:12am 20 Dec 2023
Copy link to clipboard 
Print this post

Mick,

The board that you made for David is 90x50.

Now I look at the PI case, the RJ45 could become PS2. The quad USB could become VGA. If you SMD mount the pico, you could use one of the uHDMI holes for the pi's microUSB.
Use a micro-SD card holder at same location the PI4 has it. Since there are only few pins left, the 40 pin header would become a 16 pin , or a connection for RTC.

I see this fitting in any Pi-4 case. The controller connector could be Wii board edge, or Wii-connector, or RJ14. There is not enough room for a DB9 or alike.



Shown is a Pi2-B case, but it was the only one that I found that has a glass top, so it gives better insight in the location of elements.

Advantage is that you can buy a -available everywhere- case, make minor modifications (remove 1 plastic post, maybe enlarge one hole), and you are done.
And it has a form of harmony,  Rpi pico in a Rpi case.

Volhout
Edited 2023-12-20 18:33 by Volhout
PicomiteVGA PETSCII ROBOTS
 
Mixtel90

Guru

Joined: 05/10/2019
Location: United Kingdom
Posts: 8781
Posted: 09:16am 20 Dec 2023
Copy link to clipboard 
Print this post

I've already put a Pico in a RPi case, but not like that, with VGA. :)
I might try that, just for fun. :)
Mick

Zilog Inside! nascom.info for Nascom & Gemini
Preliminary MMBasic docs & my PCB designs
 
Mixtel90

Guru

Joined: 05/10/2019
Location: United Kingdom
Posts: 8781
Posted: 01:45pm 20 Dec 2023
Copy link to clipboard 
Print this post

That layout is working out remarkably well. I might put the DAC in for the audio side just to annoy RPi fans. As well as the RTC and reset button, of course. :)
Mick

Zilog Inside! nascom.info for Nascom & Gemini
Preliminary MMBasic docs & my PCB designs
 
Volhout
Guru

Joined: 05/03/2018
Location: Netherlands
Posts: 5863
Posted: 03:37pm 20 Dec 2023
Copy link to clipboard 
Print this post

@Mick,

Just noticed Pi3 and Pi4 have USB and RJ45 swapped. Check height of PS2 connector to see where it fit best. RJ45 seems 2mm lower that stack of 2 USB's.
I guess this just is a guide to "what case to buy". A Pi4 case or a Pi3 case. Not sure if the audio connectors line up between Pi3 and Pi4.

Plenty of them on Aliexpress starting 2 dollars.

Volhout
Edited 2023-12-21 01:37 by Volhout
PicomiteVGA PETSCII ROBOTS
 
Martin H.

Guru

Joined: 04/06/2022
Location: Germany
Posts: 1447
Posted: 04:01pm 20 Dec 2023
Copy link to clipboard 
Print this post

  Volhout said  @Mick,

Just noticed Pi3 and Pi4 have USB and RJ45 swapped. Check height of PS2 connector to see where it fit best. RJ45 seems 2mm lower that stack of 2 USB's.
I guess this just is a guide to "what case to buy". A Pi4 case or a Pi3 case. Not sure if the audio connectors line up between Pi3 and Pi4.

Plenty of them on Aliexpress starting 2 dollars.

Volhout

udio connectors line up between Pi3 and Pi4
Raspberry Pi 3 Case (without Screws)
Raspberry Pi 4 Case
Edited 2023-12-21 02:07 by Martin H.
'no comment
 
Mixtel90

Guru

Joined: 05/10/2019
Location: United Kingdom
Posts: 8781
Posted: 04:04pm 20 Dec 2023
Copy link to clipboard 
Print this post

You get the bits where the traces line up, not necessarily where they best fit in any particular case. ;)
Any case will have to be modified to fit VGA and PS2 connectors. I can't do much about that. At best a RPi case will keep most of the daily dust off the top.
Edited 2023-12-21 02:07 by Mixtel90
Mick

Zilog Inside! nascom.info for Nascom & Gemini
Preliminary MMBasic docs & my PCB designs
 
Mixtel90

Guru

Joined: 05/10/2019
Location: United Kingdom
Posts: 8781
Posted: 02:49pm 21 Dec 2023
Copy link to clipboard 
Print this post

After some thought...



Nothing except the audio socket is going to line up properly. The centres of the VGA and PS2 connectors should also be right. The USB connection is way off in height and no Pi ever had a RJ14, especially connected like that! :) It should fit the "open side" cases fine as the heights are ok and the fixing holes are right, Other cases will ned carving up a bit to get it to fit. The CR1220 is optional and can be used when the little yellow battery on the RTC dies.

Even Tom may approve as, with a 6-core cable and a little adapter (and without the RTC), it can work with two NES controllers. :)

Pins 2 and 5, carrying I2C SDA and SCL are on System I2C, allowing the connection of a WII Classic controller via an adapter. Pins 1 and 6 carry I2C2 (but you need a 6-core cable) so you can put what you like on those.

I need to find a different push-push micro SD card socket. I don't know where I found that one now.

.
Edited 2023-12-22 00:59 by Mixtel90
Mick

Zilog Inside! nascom.info for Nascom & Gemini
Preliminary MMBasic docs & my PCB designs
 
lizby
Guru

Joined: 17/05/2016
Location: United States
Posts: 3743
Posted: 03:26pm 21 Dec 2023
Copy link to clipboard 
Print this post

I don't have a use case, but any thought to making the 2x6 header more closely align with the R-Pi?



At least with respect to 3V3, 0V, SCL, SDA, Rx, and Tx (not with specific R-Pi GPIO #s). No 5V or only one.

I'd make one.

~
Edited 2023-12-22 01:28 by lizby
PicoMite, Armmite F4, SensorKits, MMBasic Hardware, Games, etc. on FOTS
 
Mixtel90

Guru

Joined: 05/10/2019
Location: United Kingdom
Posts: 8781
Posted: 04:21pm 21 Dec 2023
Copy link to clipboard 
Print this post

I considered it, but no. It's too difficult without going multi-layer. :(

TBH I'm not interested in making this even vaguely compatible with a RPi. It's just intended to fit a RPi case as best as it can.

Electronically there are far too many differences. I did a similar thing in about March IIRC, with a much more compatible GPIO port, but even that would have problems with almost all RPi "hats" as there simply aren't enough uncommitted IO pins on the Pico.

The GPIO port I've ended up with is far more versatile than the RPi one, even if the pins are in the wrong places. :)  They have no SPI port or ADC inputs.

=================

Found a different SD card holder. :)
Mick

Zilog Inside! nascom.info for Nascom & Gemini
Preliminary MMBasic docs & my PCB designs
 
al18
Senior Member

Joined: 06/07/2019
Location: United States
Posts: 236
Posted: 06:21pm 21 Dec 2023
Copy link to clipboard 
Print this post

Looks good. What do you plan to do with the MCP48x2?
 
Mixtel90

Guru

Joined: 05/10/2019
Location: United Kingdom
Posts: 8781
Posted: 08:15pm 21 Dec 2023
Copy link to clipboard 
Print this post

Audio output. MMBasic supports it now (since V5.07.07RC2) . I just happen to have a couple of 12-bit MCP4822 too, but you can use the 02 or the 12 variants with less bits.
Mick

Zilog Inside! nascom.info for Nascom & Gemini
Preliminary MMBasic docs & my PCB designs
 
zeitfest
Guru

Joined: 31/07/2019
Location: Australia
Posts: 672
Posted: 11:07pm 21 Dec 2023
Copy link to clipboard 
Print this post

micro sd card socket, if it helps :
altronics
 
Hawk

Senior Member

Joined: 15/07/2021
Location: Australia
Posts: 151
Posted: 12:23am 24 Dec 2023
Copy link to clipboard 
Print this post

I just realised that your original proposal in this thread would probably work for what I want. I could mount it in as large a case as I wanted, I'd just position it at the back of the case.  3D print a rear panel with all the cut-outs, run flying leads to stuff mounted on the front panel and I'm set.
The RPi format, with leads coming out everywhere like a spider's web is fine for my test bench, but doesn't suit my desktop so much.
 
Mixtel90

Guru

Joined: 05/10/2019
Location: United Kingdom
Posts: 8781
Posted: 08:20am 24 Dec 2023
Copy link to clipboard 
Print this post

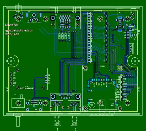
This isn't the final version. Things will probably move move around a little (although there's not much wiggle room for the main components). I'm still not happy with it at all.



It would probably be a lot easier to mount the board at the front of the case and extend the back panel stuff. There are less connections if you do it that way. You could use a panel-mounting VGA connector and put the GND wiring links on it.

I can't really progress on this until I have the WII connectors - and even then I may decide to simply fit an RJ instead simply because of availability. So far it's taken almost a month to get four sockets and they haven't arrived yet. I don't want to use card edge like the CMM2. A simple adapter can be made from a WII extension lead and half a 4-pin modem lead. or, if a DB9 connector is fitted the WII extension can be wired into that

=============================

This design is using the VS1053 module for audio, but I've designed a plug-in replacement using a NCP48x2 and LM4881 headphone amplifier module. This board has an output jack and volume control. Obviously, the front panel would be different, but the volume control is where the (unused) Mic socket would be.
Edited 2023-12-24 18:54 by Mixtel90
Mick

Zilog Inside! nascom.info for Nascom & Gemini
Preliminary MMBasic docs & my PCB designs
 
Hawk

Senior Member

Joined: 15/07/2021
Location: Australia
Posts: 151
Posted: 08:20pm 26 Dec 2023
Copy link to clipboard 
Print this post

I’ve just gone back and looked at the 1st and 2nd gen CMM2s, and I can see what you are trying to replicate.  There is limited front and back panel space for all the things to fit around the pcb mounting holes.  I can’t even see where the power socket is on the second generation model.
One possibility to gain extra rear panel space would be to put the USB of the Pico to the side.  It’s not going to be plugged in all the time if you have a dedicated power Jack, and developers can choose whether to cut the hole  in the side panel to reprogram, or just open up the case.
From an industrial design, I still believe that the cables are best run out the back, except for the controllers, which may not always be fitted.
 
     Page 1 of 2    
Print this page
The Back Shed's forum code is written, and hosted, in Australia.
© JAQ Software 2026