Home
JAQForum Ver 24.01
Log In or Join  
Active Topics
Local Time 16:56 23 Apr 2026 Privacy Policy
Jump to

Notice. New forum software under development. It's going to miss a few functions and look a bit ugly for a while, but I'm working on it full time now as the old forum was too unstable. Couple days, all good. If you notice any issues, please contact me.

Forum Index : Microcontroller and PC projects : Waveshare Pico LCD 1.8" 160x128 ST7735 Extra Line of Garbage

Author Message
jwettroth

Regular Member

Joined: 02/08/2011
Location: United States
Posts: 83
Posted: 02:49am 22 Jul 2025
Copy link to clipboard 
Print this post

I added a Waveshare Pico LCD 1.8" LCD to my last Amazon order ($13.50) out of boredom.  It lets you plug in a Pico (1 or 2) into the back to make sort of a "backpack", though it uses tall headers so it has 1/4" gap.  Once I get it working, I'll rework it to make it thinner.

Format its a 160 x 128 TFT ala ST7735 (though they call it an 7735s which is 80x128)

Pins connected-
GP8    DATA/NOT COMMAND
GP9    NOT CS
GP10   SPI CLK
GP11   SPI DATA IN
GP12   NOT RESET
GP13   BACKLIGHT

note there is no SPI data out.

I configured as follows with latest firmware (6.0.03) on a PICO 2

OPTION SYSTEM SPI GP10,GP11,GP22   'HAD TO CONFIGURE A MISO EVEN THOUGH NOT USED?
OPTION LCD PANEL ST7735,P,GP8,GP22,GP9,GP13

I got console errors if I tried to leave off the MISO (GP12 Nominally) input in the SYSTEM command so just used an open GPIO.
I couldn't use GP12 for /rst, so reused GP22 as not to burn another pin- no complaints.  I got an error that GP12 can't be used...

It is "sort of" working- I can run GUI test lcd panel, BUT at the far edge of the display (max x), I get a line of garbage that is not addressable.

In reading more about this display, its says that the display starts at 2nd pixel in H and First in V.  Is there a way I can tweak this offset somehow without having to write a new display driver, etc.

Any help appreciated.
Edited 2025-07-22 12:51 by jwettroth
John Wettroth
 
Doktorn

Newbie

Joined: 09/07/2019
Location: Sweden
Posts: 23
Posted: 01:27pm 22 Jul 2025
Copy link to clipboard 
Print this post

I had a similar issue with the Waveshare Pico-LCD-1.8

Try

POKE Display HRES 161
POKE Display VRES 130

/Lasse
N/A
 
Mixtel90

Guru

Joined: 05/10/2019
Location: United Kingdom
Posts: 8773
Posted: 01:56pm 22 Jul 2025
Copy link to clipboard 
Print this post

These are pretty horrible. A lot of the GP pins are unused but there's no access to them. Goodness knows what they were thinking.
Mick

Zilog Inside! nascom.info for Nascom & Gemini
Preliminary MMBasic docs & my PCB designs
 
jwettroth

Regular Member

Joined: 02/08/2011
Location: United States
Posts: 83
Posted: 02:41pm 22 Jul 2025
Copy link to clipboard 
Print this post

Thanks all, I may just send it back.  I was sort of bored and sent myself a gift.  Pretty dumb design overall.  Lots of GPIO pins and the goofy mechanical design.

Thanks for the help learned something anyway.
John Wettroth
 
Mixtel90

Guru

Joined: 05/10/2019
Location: United Kingdom
Posts: 8773
Posted: 03:09pm 22 Jul 2025
Copy link to clipboard 
Print this post

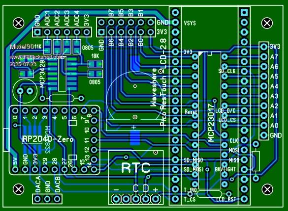
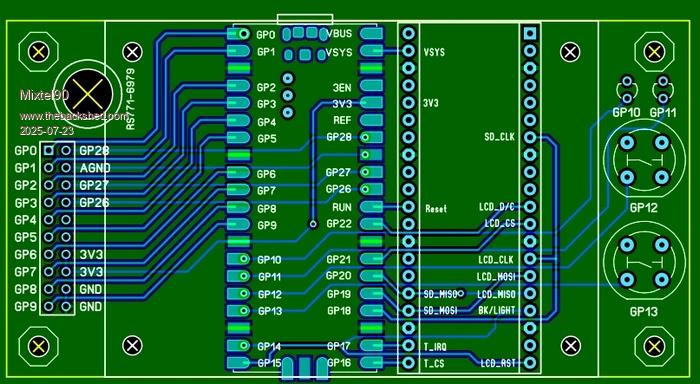
I designed a couple of little backpacks for it a while ago, so it is possible to do things with them. I never actually made either of these. :)




Mick

Zilog Inside! nascom.info for Nascom & Gemini
Preliminary MMBasic docs & my PCB designs
 
jwettroth

Regular Member

Joined: 02/08/2011
Location: United States
Posts: 83
Posted: 03:09pm 22 Jul 2025
Copy link to clipboard 
Print this post

Doktorn- your fix tweaking the HRES and VRES worked perfectly- thanks again.

Wave share is so prolific with boards!  I went to their site and I'm amazed with the volume.  I hope most are better thought out than this one.  I think I'll just build a little one off gadget maybe.  Beware if you buy this stuff.  With JLPCB etc and KiCad, Waveshare's value added is hard to determine.  Perhaps if I only need one or two but if need any more, I can put in a little effort and get something better with solid documentation (my own).

I notice that they support Micropython, C Arduino and the PICO SDK but no mention of MMBASIC.  It seems that MMBASIC is a pretty legitimate option for the Pico.  Perhaps the PICOcalc with its default use of MMBasic will spread the news more.

Regards,
John
John Wettroth
 
Mixtel90

Guru

Joined: 05/10/2019
Location: United Kingdom
Posts: 8773
Posted: 03:14pm 22 Jul 2025
Copy link to clipboard 
Print this post

*Nothing* supports MMBasic officially apart from what you find in this forum.  :(  Probably because Raspberry Pi don't recognise MMBasic as one of the official languages for anything.
Mick

Zilog Inside! nascom.info for Nascom & Gemini
Preliminary MMBasic docs & my PCB designs
 
jwettroth

Regular Member

Joined: 02/08/2011
Location: United States
Posts: 83
Posted: 03:16pm 22 Jul 2025
Copy link to clipboard 
Print this post

Nice job Mixtel!  I really like the second one with extra I/O, RTC and data converters.  Nice work.  An amazing group here.
John Wettroth
 
Print this page


To reply to this topic, you need to log in.

The Back Shed's forum code is written, and hosted, in Australia.
© JAQ Software 2026