Home
JAQForum Ver 24.01
Log In or Join  
Active Topics
Local Time 09:48 28 Apr 2026 Privacy Policy
Jump to

Notice. New forum software under development. It's going to miss a few functions and look a bit ugly for a while, but I'm working on it full time now as the old forum was too unstable. Couple days, all good. If you notice any issues, please contact me.

Forum Index : Microcontroller and PC projects : Sprint Layout 6 Makro for 2040-Zero

Author Message
PhenixRising
Guru

Joined: 07/11/2023
Location: United Kingdom
Posts: 1858
Posted: 08:05am 28 Mar 2024
Copy link to clipboard 
Print this post

I have Grogster-Graeme's but it doesn't seem to jibe with what I see on the Waveshare 2040-Zero datasheet. Is there more than one design?







 
Mixtel90

Guru

Joined: 05/10/2019
Location: United Kingdom
Posts: 8781
Posted: 11:06am 28 Mar 2024
Copy link to clipboard 
Print this post

Mine are almost like your photo, although they are not Waveshare branded. Note that the bottom row from 14 down to 8 are all on 2.54mm centres and that you can't easily surface mount this board as the RP2040 is mounted on the bottom.

I have this drawn out as an SL6 macro if you'd like it.
Mick

Zilog Inside! nascom.info for Nascom & Gemini
Preliminary MMBasic docs & my PCB designs
 
PhenixRising
Guru

Joined: 07/11/2023
Location: United Kingdom
Posts: 1858
Posted: 11:45am 28 Mar 2024
Copy link to clipboard 
Print this post

Thanks Mick, I was sure that you had one because it was the Sweetie-Pi that made me look at Grogster's macro.

I modified his to this (which I think is the same as yours). Grogster's has different spacing between the side-holes and the bottom row:





This is all 2.54mm. Should be good, right?
 
Mixtel90

Guru

Joined: 05/10/2019
Location: United Kingdom
Posts: 8781
Posted: 12:04pm 28 Mar 2024
Copy link to clipboard 
Print this post

Should be fine, yep.
Mick

Zilog Inside! nascom.info for Nascom & Gemini
Preliminary MMBasic docs & my PCB designs
 
Grogster

Admin Group

Joined: 31/12/2012
Location: New Zealand
Posts: 9936
Posted: 09:48pm 28 Mar 2024
Copy link to clipboard 
Print this post

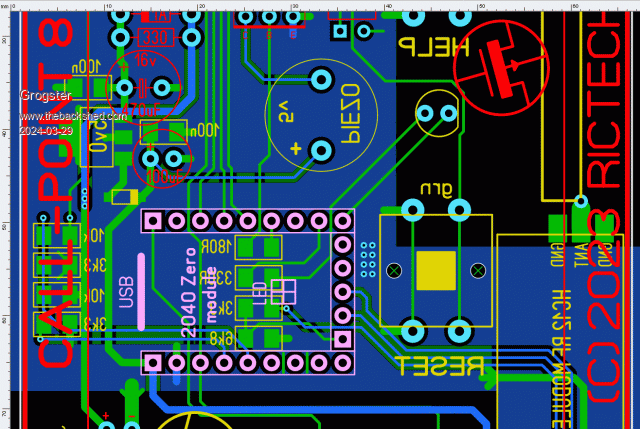
Hi - that first image looks like it was not quite right, and as you say - does not really fit the module.  I suspect it made it into the makroes pack, as an early one, cos the correct one is the modified one, and yes - all on 2.54mm grid, but not suitable for breadboard mounting unless you leave the 5-pin header off.

An example of my use of the module on a board:



Smoke makes things work. When the smoke gets out, it stops!
 
Mixtel90

Guru

Joined: 05/10/2019
Location: United Kingdom
Posts: 8781
Posted: 10:28pm 28 Mar 2024
Copy link to clipboard 
Print this post

I managed to design a I2C game controller using one surface mounted, by cutting a notch out of the pcb and having the solder pads round the edges of the notch. It looks like it would work well, but you can't have components or tacks underneath it of course.
Mick

Zilog Inside! nascom.info for Nascom & Gemini
Preliminary MMBasic docs & my PCB designs
 
Print this page


To reply to this topic, you need to log in.

The Back Shed's forum code is written, and hosted, in Australia.
© JAQ Software 2026