Home
JAQForum Ver 24.01
Log In or Join  
Active Topics
Local Time 01:30 29 Apr 2026 Privacy Policy
Jump to

Notice. New forum software under development. It's going to miss a few functions and look a bit ugly for a while, but I'm working on it full time now as the old forum was too unstable. Couple days, all good. If you notice any issues, please contact me.

Forum Index : Microcontroller and PC projects : Poor man's CMM2? Any interest?

     Page 2 of 2    
Author Message
Mixtel90

Guru

Joined: 05/10/2019
Location: United Kingdom
Posts: 8781
Posted: 09:28pm 26 Dec 2023
Copy link to clipboard 
Print this post

In the above design the only connectors on the front are for game controllers and headphones (the Mic socket will be cut off as it's not supported). I'd like to add a Line Out socket if possible, hopefully at the back, possibly a panel-mounting one above the Reset button.

I've put the USB on the side in previous PicoGAME designs and it works well from a PCB trace point of view. It's a bit of a pig cutting holes in the side of the case in the correct locations though - at least the front and back panels are replaceable if you make a mess of them! This design puts it right over a (unused) PCB fixing pillar location so there's not much space lost. I have all the pillar positions marked, but they wouldn't all be used, just the 2nd and 4th along at both front and back..
Mick

Zilog Inside! nascom.info for Nascom & Gemini
Preliminary MMBasic docs & my PCB designs
 
Hawk

Senior Member

Joined: 15/07/2021
Location: Australia
Posts: 151
Posted: 12:19am 27 Dec 2023
Copy link to clipboard 
Print this post

I’m starting to see the finer details of the design.  The power switch comes from a header with flying leads to the front panel mount, so it is optional.
Is there also a header for a power LED?
WRT the headphone Jack, would it be better PCB mounted, and have the reset switch panel mounted above it?  It’s easier to access the reset switch above the headphone cable than below it.
Did I read that you were planning to include an amplifier circuit or module, or was that a previous design?  You mentioned the volume knob on the front.  I’ve not used sound on a PMVGA yet.  I don’t know what the quality is like.
 
Mixtel90

Guru

Joined: 05/10/2019
Location: United Kingdom
Posts: 8781
Posted: 09:29am 27 Dec 2023
Copy link to clipboard 
Print this post

I've not put a header for a power LED. That would be easy.
Not sure about the Line Out jack. Purely because panel mounted reset buttons are usually pretty horrid things. I'll have a look. :)  The headphone jack is on the VS1053 module, at the front. Actually, in spite of including accessible reset buttons on most of my designs, I very rarely use them. :)

Normally the VS1053 module would be used for audio. This provides a headphone output with volume control done in software. It's very versatile and Peter reports that he sound quality is very good - maybe slightly better than a DAC. To get line output from it you have to solder some wires to the headphone jack pads and feed the signals through a bit of a filter and isolating caps.

I've come up with a little PCB that's a drop-in substitute for the VS1053. This uses a DAC followed by a edgewise volume control then a 100mW headphone amp module from ebay.
This will be fine for most headphone. A line out signal could be tapped off from across the volume control. Sound quality from the DAC depends on which version of the MCP48x2 you use. MCP4802 is only 8-bits. MCP4812 is 10-bits and MCP4822 is 12-bits. 12-bit audio is pretty good.

I can't put Line Out through the normal connector as the VS1053 hasn't got line out on pins. It doesn't matter really and it works to my advantage because I don't have to put the low level audio in with the digital tracks this way.

Note that in both cases the audio is derived from a digital source over SPI, it's not a PWM signal so will be less noisy than that system. The audio isn't all that far from CD quality if you are listening with non-audiohead ears. It's not really hi-fi but it's plenty good enough for games and normal domestic listening (12-bit is anyway). Headphone output is a bit constricted due to the low supply voltage but it's still pretty good.
Edited 2023-12-27 19:37 by Mixtel90
Mick

Zilog Inside! nascom.info for Nascom & Gemini
Preliminary MMBasic docs & my PCB designs
 
Mixtel90

Guru

Joined: 05/10/2019
Location: United Kingdom
Posts: 8781
Posted: 01:15pm 29 Dec 2023
Copy link to clipboard 
Print this post

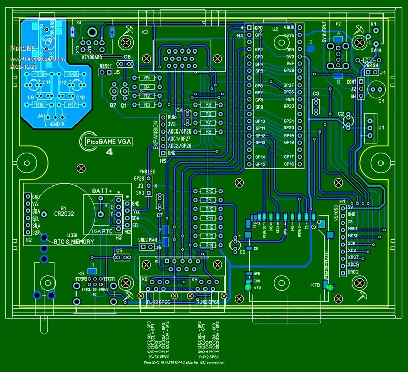
I've done a fair bit of work on this now. The WII sockets have finally arrived (only 16 days later than the estimated delivery date) so I'm finally able to measure one. It looks like they will fit ok. I've put the Line Output jack on the PCB, together with its associated components, on a clean GND to keep the noise down (I hope).

I've included the Expansion socket with RUN, GP26, GP27 & GP28 on it inside the case. It could be used to fit something in there. (GP26 & GP27 are also on the DB9 connector and there is an option to put the Power LED on GP28). There is also a hole on the same 0.1" pitch as the connector, which could be used to help support a PCB.

You *could* fit the same SPST switch as the CMM2 uses, but only if you trim the rear/top connection off. That isn't a problem in the UK, where we mount our switches the right way up, but those "inverted " countries may have to run a wire from the PCB pad to the switch because a full-size RTC or the optional CR2032 gets in the way. :) It's probably simpler to just fit a shorter switch mounted on the front panel. You have to run wires in either case.



==================================================

EDIT:
I've taken pity, and it's now possible to use the switch that was used on the CMM2 so that's what I've done. No need to run wires for it now and On can be either up or down without hacking the switch.

An internal expansion board can be up to 60mm x 34mm with the connector close to the middle of it and two mechanical fixing holes. Ordinary matrix or strip board can be used for it.

.
Edited 2023-12-30 06:12 by Mixtel90
Mick

Zilog Inside! nascom.info for Nascom & Gemini
Preliminary MMBasic docs & my PCB designs
 
Volhout
Guru

Joined: 05/03/2018
Location: Netherlands
Posts: 5863
Posted: 08:47pm 29 Dec 2023
Copy link to clipboard 
Print this post

Mick,

The mounting domes in the plastic housing (G938) have larger diameter than in your layout. There are 8 domes in total, but you could remove 4(Peter did also), easy cutting the plastic. But the 4 you keep should have more room.

Volhout
Edited 2023-12-30 07:22 by Volhout
PicomiteVGA PETSCII ROBOTS
 
Mixtel90

Guru

Joined: 05/10/2019
Location: United Kingdom
Posts: 8781
Posted: 11:07pm 29 Dec 2023
Copy link to clipboard 
Print this post

In the box I measured they are 5.3mm - 5.4mm diameter. I've allowed 5.3mm. The picture shows the positions of all the supports, but only the ones with crosses in them are used. The holes in the PCB are 3.2mm to give some wiggle room. I don't know if this is an official G738 but it appears to be the same. The pillars on the G738 are marked as "M2.5x8", which I would assume was the screw size. The pillars themselves aren't dimensioned on the drawings I've found.

At the moment I've arranged the components so that nothing is over a fixing pillar, although things do get a little close in a couple of places. :)
Mick

Zilog Inside! nascom.info for Nascom & Gemini
Preliminary MMBasic docs & my PCB designs
 
     Page 2 of 2    
Print this page


To reply to this topic, you need to log in.

The Back Shed's forum code is written, and hosted, in Australia.
© JAQ Software 2026