| Posted: 01:01pm 29 Aug 2023 |
Copy link to clipboard |
 Print this post |
|
Sometimes it is necessary for power saving to shut down a circuit and just have it to wake up on regular basis for doing what it is supposed to do. However it is only a few of the MicroMites that have a built-in SLEEP function. E.g. PicoMite and MMX does not have the sleep possibility. Correct? Could be interesting for WEBmite.
I found a cheap (2.31 euro/10pcs) module from AliExpress: https://www.aliexpress.com/item/32952807977.html?spm=a2g0o.order_list.order_list_main.4.21ef1802CYIB7b
Here is some additional info: https://westsideelectronics.com/delay-timer-ic/
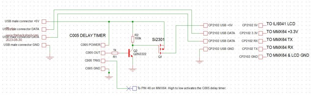
My circiut looks like this:

A much smaller FET shold have been sufficient, but this is just a testcircuit. As you can see it puts also the LCD into SLEEP.
'Test program for C005 Timer Delay. FN 29.8.2023. 'MMX64 v5.07.01 'PIN 46 connected to C005 trigger input. 'C005 triggers at falling input. Does not react to rising input. 'Keep PIN 46 high until a shut-down is wanted. 'Output of C005 stays low until the pre-set (resistor) delay time has elapsed. 'Delay adjustable 2s...1000h. 'OPTION AUTORUN ON is required for automatic start-up. setpin 46,dout:pin(46)=1 TIMER=0 CLS BOX 0, 0, MM.Hres-1, MM.Vres/2, 3, RGB(WHITE), RGB(BLUE) DO pause 1000 print timer seconds$=str$(TIMER/1000, 4, 0) TEXT MM.HRes/2, MM.Vres/4, TIME$, CM, 1, 4, RGB(BLUE), RGB(WHITE) TEXT MM.hres/2, mm.Vres*3/4, " ", CM, 1, 3, RGB(GREEN) TEXT MM.hres/2, mm.Vres*3/4, Seconds$, CM, 1, 3, RGB(GREEN) if timer>30000 then pause 5000: pin(46)=0 LOOP END
The MicroMiteExtreme 64 and the connected LCD switches ON/OFF/ON/OFF.... and displays properly. The only problem is that console prints OK numbers after some start-ups and rubbish after other start-ups. Can it have something to do with that the power is cut on the GND line to CP2102?? Would of course be nicer to cut the power on the +5V line to CP2102, but probably some more components?
Pluto |