Home
JAQForum Ver 24.01
Log In or Join  
Active Topics
Local Time 17:35 29 Apr 2026 Privacy Policy
Jump to

Notice. New forum software under development. It's going to miss a few functions and look a bit ugly for a while, but I'm working on it full time now as the old forum was too unstable. Couple days, all good. If you notice any issues, please contact me.

Forum Index : Microcontroller and PC projects : PicoGAME LCD: Handheld videogame

     Page 4 of 4    
Author Message
Mixtel90

Guru

Joined: 05/10/2019
Location: United Kingdom
Posts: 8782
Posted: 11:19am 09 Jun 2023
Copy link to clipboard 
Print this post

At 100mm square and with the corners already pretty clear it might be pretty easy to use the Hammond case for it. :)

The display pretty much fixes the overall size to about 100mm as the viewable area isn't central to the display PCB and it's nice to have it centered. An alternative approach might be to use the display in portrait, making a taller, narrower device. Whether that would still be as usable I don't know.

You could, perhaps, reduce PCB area by using something like the RP2040-Zero and, if there are insufficient IO pins (unlikely - it has 15 that are veroboard friendly plus another 5 if you are making a PCB or using blob board), use a resistor string and analogue input for the buttons. Stan would approve. :). You gain a USB-C socket too. :)

I've just measured the supply current to a "static" RP2040-Zero and it was 64mA. It has a linear regulator, but at 100mA the dropout voltage is only 50mV at 25 degrees C and only about 70mV at 125C. That means that a 3V7 battery, considered flat at about 3V2, shouldn't do too badly. Terminal voltage on lithium cells falls slowly then quickly at the endpoint, so battery life should be quite reasonable, I think. I'd anticipate the backlight being powered directly from the 3V7, of course.

Just a few thoughts...  :)
Mick

Zilog Inside! nascom.info for Nascom & Gemini
Preliminary MMBasic docs & my PCB designs
 
thwill

Guru

Joined: 16/09/2019
Location: United Kingdom
Posts: 4367
Posted: 12:08pm 09 Jun 2023
Copy link to clipboard 
Print this post

Hey Mick,

  Mixtel90 said  At 100mm square and with the corners already pretty clear it might be pretty easy to use the Hammond case for it. :)


And then be machining holes and carving off other bits , thanks, but I'm good. I'll be flattered if someone thinks it worthwhile to have a go themselves but once I have a workable PCB I'm going to concentrate on providing some software.

  Mixtel90 said  The display pretty much fixes the overall size to about 100mm as the viewable area isn't central to the display PCB and it's nice to have it centered.


The module is central, which offsets the LCD by about 5mm, it doesn't seem to bother me.

  Mixtel90 said  An alternative approach might be to use the display in portrait, making a taller, narrower device. Whether that would still be as usable I don't know.


Not a good idea, then it would be a different resolution to the PicoMite VGA thus making converting games much harder.

  Mixtel90 said  You could, perhaps, reduce PCB area by using something like the RP2040-Zero and, if there are insufficient IO pins (unlikely - it has 15 that are veroboard friendly plus another 5 if you are making a PCB or using blob board), use a resistor string and analogue input for the buttons. Stan would approve. :). You gain a USB-C socket too. :)


I did buy a couple, but I decided against using them, I think using a standard Pico (or pin compatible close with USB-C) increase the chance that someone other than myself will build one.

  Mixtel90 said  Just a few thoughts...  :)


And I appreciate them even if I dismissed them.

I'm not sure this is an ESD safe environment, especially since he was sat on it a moment ago:





Best wishes,

Tom
MMBasic for Linux, Game*Mite, CMM2 Welcome Tape, Creaky old text adventures
 
Mixtel90

Guru

Joined: 05/10/2019
Location: United Kingdom
Posts: 8782
Posted: 12:20pm 09 Jun 2023
Copy link to clipboard 
Print this post

I'm not letting you get away with out-catting the Demon Cat From Hell.

He was my little friend. Lost him a few years ago. :(  I still have that laptop though. :)
Edited 2023-06-09 22:23 by Mixtel90
Mick

Zilog Inside! nascom.info for Nascom & Gemini
Preliminary MMBasic docs & my PCB designs
 
Martin H.

Guru

Joined: 04/06/2022
Location: Germany
Posts: 1447
Posted: 08:39am 25 Jul 2023
Copy link to clipboard 
Print this post

  thwill said  


Final(?) schematic and gerbers will follow once the kinks have been ironed out.

Best wishes,

Tom


Hi Tom,
Unfortunately, this cannot be read exactly on the photo.
What "options" did you use?
Edited 2023-07-25 18:40 by Martin H.
'no comment
 
thwill

Guru

Joined: 16/09/2019
Location: United Kingdom
Posts: 4367
Posted: 09:14am 25 Jul 2023
Copy link to clipboard 
Print this post

  Martin H. said  Hi Tom,
Unfortunately, this cannot be read exactly on the photo.
What "options" did you use?


Hi Martin,



Note that despite my recent silence I haven't "gone away" or given up on this, though the day job is more of a time sink at the moment.

We're just waiting for samples of v1.3.0 of the PCB to arrive from JLPCB, and are hopeful this will be the "final" version. It has a more conventional sound circuit that no longer requires the use of the MONO flag to PLAY SOUND, this means that a programs sound routines don't need to be specially written. In addition it now has a choice of the 2.8" or 3.2" ILI9341 display.

I'm still working on the software, your works play a starring role:



Best wishes,

Tom
MMBasic for Linux, Game*Mite, CMM2 Welcome Tape, Creaky old text adventures
 
Volhout
Guru

Joined: 05/03/2018
Location: Netherlands
Posts: 5863
Posted: 10:35am 25 Jul 2023
Copy link to clipboard 
Print this post

Tom,

Want a port of SNAKE ? or CIRCLE ?
Where are your buttons connected to ? I could only find MK1 schematics (NES controller)

Volhout
Edited 2023-07-25 20:39 by Volhout
PicomiteVGA PETSCII ROBOTS
 
lizby
Guru

Joined: 17/05/2016
Location: United States
Posts: 3743
Posted: 10:48am 25 Jul 2023
Copy link to clipboard 
Print this post

Can you post your "more conventional sound circuit", Tom? I got lost in all the variations.
PicoMite, Armmite F4, SensorKits, MMBasic Hardware, Games, etc. on FOTS
 
thwill

Guru

Joined: 16/09/2019
Location: United Kingdom
Posts: 4367
Posted: 11:26am 25 Jul 2023
Copy link to clipboard 
Print this post

Hi Volhout,

  Volhout said  Want a port of SNAKE ? or CIRCLE ?


Yes, but you are "jumping the gun" because as you say I haven't posted the necessary schematics yet, I'm waiting on having a "final" PCB.

Button allocation:

GP8 -  Down
GP9 -  Left
GP10 - Up
GP11 - Right
GP12 - Select
GP13 - Start
GP14 - B
GP15 - A


Which you could read into a bitmap x% like so:

x% = (Port(GP12,2,GP11,2,GP8,1,GP8,1,GP11,1,GP10,1,GP9,1,GP13,3,GP13,3) Xor &h7FFF) And &h29EA


And looking at that you are going to think "WTF has Tom been smoking?"

But there is method in my madness, the bits in x% then correspond to:

Const ctrl.START  = &h02
Const ctrl.SELECT = &h08
Const ctrl.DOWN   = &h20
Const ctrl.RIGHT  = &h40
Const ctrl.UP     = &h80
Const ctrl.LEFT   = &h100
Const ctrl.A      = &h800
Const ctrl.B      = &h2000


Which matches the codes returned by the CMM2 when reading the digital buttons from a Wii Classic controller - the closest thing we have to a documented MMBasic controller standard.

Best wishes,

Tom
Edited 2023-07-25 21:27 by thwill
MMBasic for Linux, Game*Mite, CMM2 Welcome Tape, Creaky old text adventures
 
thwill

Guru

Joined: 16/09/2019
Location: United Kingdom
Posts: 4367
Posted: 11:39am 25 Jul 2023
Copy link to clipboard 
Print this post

  lizby said  Can you post your "more conventional sound circuit", Tom? I got lost in all the variations.


I got lost too, I'm still not sure I've been found .



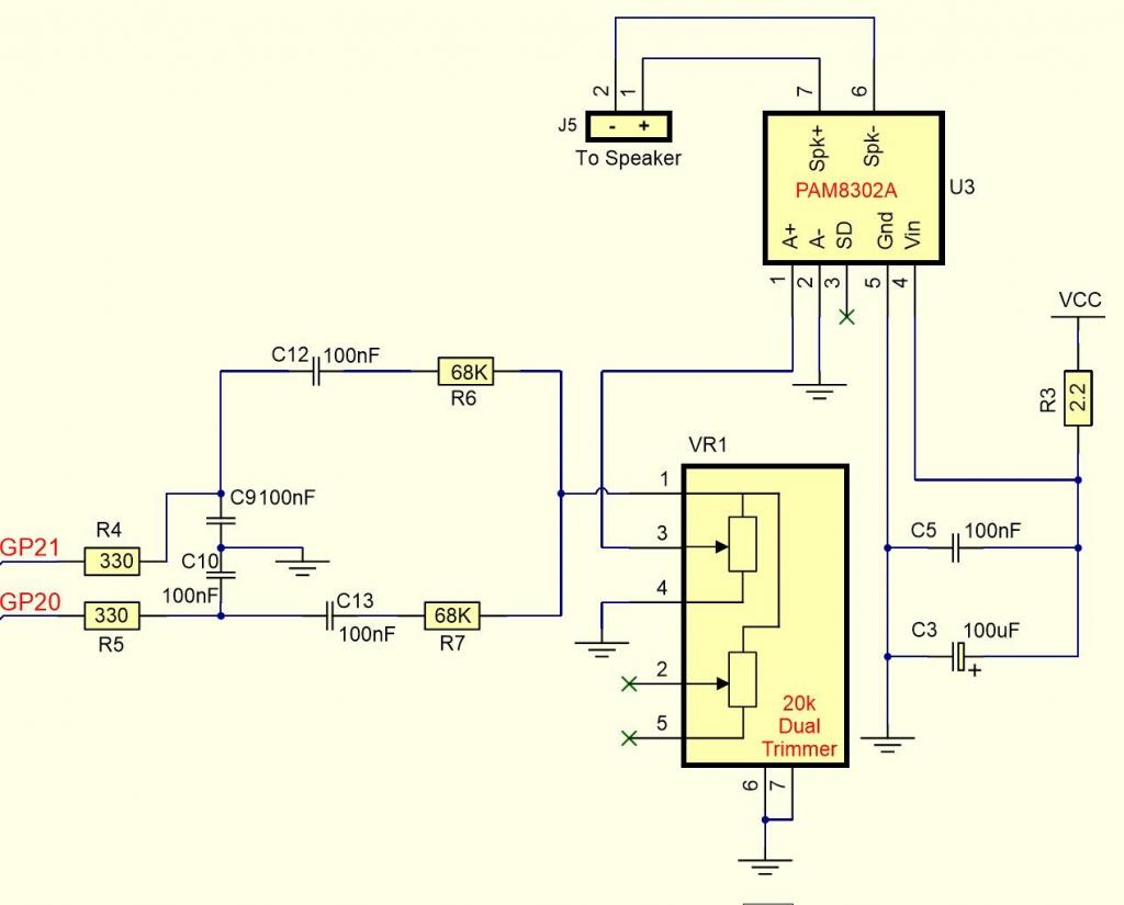
Basically it mixes the PWM stereo signal and then amplifies it using "half" of the PAM8302A (and half of the stereo pot. which can be replaced by a mono pot.)

Please don't start another endless debate about the audio, at least not in this thread. This works reasonably well, at least for the speaker I'm using, and it is what is going on the PCB. If someone wants to do differently then there will be opportunity to play after I have "released" it.

Best wishes,

Tom
MMBasic for Linux, Game*Mite, CMM2 Welcome Tape, Creaky old text adventures
 
thwill

Guru

Joined: 16/09/2019
Location: United Kingdom
Posts: 4367
Posted: 11:42am 25 Jul 2023
Copy link to clipboard 
Print this post

Hmm, now I look at that stereo pot. I think something went "screwball" on the internal diagram at some point, it seems unlikely that pin 1 on the package is attached to both pot's as illustrated.

Best wishes,

Tom
MMBasic for Linux, Game*Mite, CMM2 Welcome Tape, Creaky old text adventures
 
Volhout
Guru

Joined: 05/03/2018
Location: Netherlands
Posts: 5863
Posted: 11:59am 25 Jul 2023
Copy link to clipboard 
Print this post

Pin 1 should be used as common ground pin. Since this is most likely a audio potemeter, it will have logaritmic curve. When you use the wrong pin for ground the curve is wrong, and it will be very hard to adjust the audio level conveniently.

I think you may want to put some wires on the board swapping pin 1 and 4.

Volhout
Edited 2023-07-25 22:02 by Volhout
PicomiteVGA PETSCII ROBOTS
 
thwill

Guru

Joined: 16/09/2019
Location: United Kingdom
Posts: 4367
Posted: 04:00pm 25 Jul 2023
Copy link to clipboard 
Print this post

  Volhout said  Pin 1 should be used as common ground pin. Since this is most likely a audio potemeter, it will have logaritmic curve. When you use the wrong pin for ground the curve is wrong, and it will be very hard to adjust the audio level conveniently.

I think you may want to put some wires on the board swapping pin 1 and 4.

Volhout


Yes, I agree, that appears to be what has happened. It works because we are only using half the pot. but I'll have to experiment to see if it works better with 1 & 4 swapped.

Best wishes,

Tom
MMBasic for Linux, Game*Mite, CMM2 Welcome Tape, Creaky old text adventures
 
bigmik

Guru

Joined: 20/06/2011
Location: Australia
Posts: 2980
Posted: 04:54am 26 Jul 2023
Copy link to clipboard 
Print this post

Hi Tom, Volhout, All,

I can confirm that the Dual pot (at least the ones I have) are indeed 'Internally' wired as per the diagram above, Further to that the taper is Linear as at the half way point I get 10k from Pin 1-2 (and 2-5) and Pin 1-3 (and 3-4).

If you remember Tom I mentioned that the Pot seemed to work in reverse, Fully anti clockwise was full volume and vice-versa. However as it is a wheel sticking partially overhanging the PCB it `also' makes sense as UP is louder and DOWN is lower.

IMHO, the pot does quite a good job and is easy to adjust to your desired level.

My speakers like the ones you bought Tom arrived today and they are marginally softer than the old transistor radio one I used, however they are still reasonably loud and when put in the sandwich of 2 PCB it will probably make a bit of an echo chamber.

Kind Regards,

Mick
Mick's uMite Stuff can be found >>> HERE (Kindly hosted by Dontronics) <<<
 
Mixtel90

Guru

Joined: 05/10/2019
Location: United Kingdom
Posts: 8782
Posted: 07:57am 26 Jul 2023
Copy link to clipboard 
Print this post

It would be interesting to try adding a resistor directly across the amplifier input (slider to ground on the pot. About 3K3 or 3K9 should be about right. This will make the control more logarithmic and make the volume a little easier to adjust. You generally use 12% to 20% of the pot value depending on the impedances so it's something to experiment with. You may lose a little output with the lower values.
Mick

Zilog Inside! nascom.info for Nascom & Gemini
Preliminary MMBasic docs & my PCB designs
 
thwill

Guru

Joined: 16/09/2019
Location: United Kingdom
Posts: 4367
Posted: 10:10am 26 Jul 2023
Copy link to clipboard 
Print this post

Hi folks,

I've had another play with the device this morning and as illustrated by the above schematic and built from the parts I've got, the volume control is "just fine".

I will admit that now I've noticed the fact that the signal (rather than ground) is on the common pin 1 does cause my OCD discomfort however unless @bigmik and I have other cause to respin the PCB I'm going to let it lie.

  bigmik said  f you remember Tom I mentioned that the Pot seemed to work in reverse, Fully anti clockwise was full volume and vice-versa. However as it is a wheel sticking partially overhanging the PCB it `also' makes sense as UP is louder and DOWN is lower.


Yes, I recall, thanks Mick.

Best wishes,

Tom
MMBasic for Linux, Game*Mite, CMM2 Welcome Tape, Creaky old text adventures
 
Mixtel90

Guru

Joined: 05/10/2019
Location: United Kingdom
Posts: 8782
Posted: 10:23am 26 Jul 2023
Copy link to clipboard 
Print this post

If it's working nicely then don't change it. :)
Mick

Zilog Inside! nascom.info for Nascom & Gemini
Preliminary MMBasic docs & my PCB designs
 
Volhout
Guru

Joined: 05/03/2018
Location: Netherlands
Posts: 5863
Posted: 08:35pm 04 Aug 2023
Copy link to clipboard 
Print this post

Hi Tom,

Find attached ZIP that has the SNAKE game for LCD.
See if you like it, and comment.
The game is not "bintendo" adapted.

- it requires you to give your name (USB terminal keyboard). It is up to you if you want default name "player" or "date and time" as player name. A game controller based keyboard is an alternative..?

- the sound is based on my speakers, and may be too dim in the beginning (low frequencies) for the bintendo.

- maximum score is 255 at the moment (array size).

- the snake is controlled with the USB terminal keyboard. This is on my list to adapt to your keys when you like the game.

Try it, and see if it is something for bintendo...

Volhout
snake_lcd.zip
PicomiteVGA PETSCII ROBOTS
 
     Page 4 of 4    
Print this page


To reply to this topic, you need to log in.

The Back Shed's forum code is written, and hosted, in Australia.
© JAQ Software 2026