Home
JAQForum Ver 24.01
Log In or Join  
Active Topics
Local Time 23:36 21 Apr 2026 Privacy Policy
Jump to

Notice. New forum software under development. It's going to miss a few functions and look a bit ugly for a while, but I'm working on it full time now as the old forum was too unstable. Couple days, all good. If you notice any issues, please contact me.

Forum Index : Solar : Charging EV From Solar

Author Message
Solar Mike
Guru

Joined: 08/02/2015
Location: New Zealand
Posts: 1203
Posted: 11:02am 31 Dec 2024
Copy link to clipboard 
Print this post

Another project for the new year, we have had our MG EV coming up to  2 years now, so I have decided to charge it during the day from a bunch of PV panels mounted on posts above the drive leading down to the garage under the house. The car will drive under the PV array to get to the garage. The drive is 3m wide, this will allow 3 series panels across and 3 bays, 9 panels in all. I have purchased 440W Bifacial panels as they are on sale for $134 each, with free shipping, panels have arrived, waiting on rails and other mounting clamps etc.

The plan is to build a small shed next to the array to house the PV charge controllers and a small 3kw HF inverter, plus 16 200AH CALB Lifepo4 cells that are currently unused gathering dust. The EV's 2KW granny charger will be used to connect to the inverter and thus charge the car via the PV array and 48V battery bank. The battery will act as a buffer if the sun isn't strong enough, otherwise the HV relay in the car will switch off and on with voltage drop-outs.

I'm a great believer in using multiple smaller charge controllers rather than a single monster design, so for this application I will use 3 small Diy charge controllers each connected to 3 series panels for 1300 watts.

I have been playing around with a smaller design in the last month or so, using synchronous buck conversion and dual phase output. The first version used bootstrap circuitry to power the H0 buck stage, great fun getting that working ok, there is a very fine line for the synchronous mosfet rectifier at low duty cycles to start acting as a reverse boost converter, software has to continuously test to see what the charge current is, as it can no -ve and blow things up; finally managed to destroy 3 mosfets and a couple of driver chips in getting it to work reliably.

Slight redesign of the driver board using 1 watt isolated 12-12v PSU's for the H0,L0 bias supplies, making things much more reliable, as now the synchronous rectifier mosfet stage can be turned off at low charge currents automatically using a comparator, this puts it into asynchronous mode using its internal drain-source diode, thus preventing boost mode operation from destroying things.

Here are some of the PCB designs: 150 x 150mm





The main mosfets are TO-247 200v types (DWX9R820H from LCSC) bolted under the pcb to the alloy case, I originally had 150v rated ones and occasionally one would self destruct when running off a 120v DC supply, caused by a 100Mhz 20V ringing spike, a 2200pf cap and series 6R resistor snubber across the L0 synchronous mosfet cured that issue.

CPU is a Picaxe 20X2 on a small 4 layer pcb that plugs into an edge card socket, the other edge card socket has the setting up pots on a small pcb, when unplugged their values are stored in the cpu's eeprom memory.
A small pcb module has an 11 stage RC digital delay line for generating the 180 degree other PWM drive phase, the ribbon cable going to the mosfet driver pcb can be extended to another main board power stage (no cpu or associated bits) to increase the power handling if required.
Charge state leds are soldered along the top, an analog mux is used to sample data inputs, its output via an active filter to the cpu's ADC input.

CPU Card (4 layer)







The mosfet driver pcb sits directly on top of the main mosfet pins, using some logic gates and a Pai8233C-S1R isolated half bridge driver chip; this keeps all current drive loops short and allows for an easier pcb design of the main buck circuitry. When pwm drive is turned off, the driver chip and the 2 psu's are shut down to save power.

Driver Card:





Phase generator Card:





Cheers
Mike
Edited 2025-01-01 06:23 by Solar Mike
 
Godoh
Guru

Joined: 26/09/2020
Location: Australia
Posts: 643
Posted: 09:00pm 31 Dec 2024
Copy link to clipboard 
Print this post

That sounds like a plan.
I am guessing that as you have had the car for 2 years now that you have got a handle on the weather related issues with charging.
We have had our MG EV now for one year, we get a lot of cloud cover here in winter and charging rates can vary a lot.
I found the granny charger a bit of a task, as when the sun was out all was good but when we had cloud come over I would have to go and change the charge rate manually.
My solution was to buy a second hand Zappi charger, I find it great as I can tell it to run on solar excess only and then just use my two GTI inverters to charge the car and keep the other banks of panels that are on MPPT controllers to charge the house batteries.
The Zappi has the advantage over granny chargers in that it can constantly vary the charge rate to suit solar input.
Good luck with your project and have fun in 2025
Pete
 
Solar Mike
Guru

Joined: 08/02/2015
Location: New Zealand
Posts: 1203
Posted: 09:02pm 31 Dec 2024
Copy link to clipboard 
Print this post

Along with the above design using TO-247 mosfets, thought it would be fun to use practically the same circuitry with surface mounted TO-263 mosfets (DWY9R820H LCSC), they mount on the main pcb same size 150x150mm and are thermally connected to the alloy case via a 5mm aluminum spacer block and isolating fabric pad. The same mosfet driver card is used, main caps are mounted on a small pcb, so I can use different types easily.

With more room on the pcb, have placed the cpu on the main board rather than the edge mounted card

Main PCB, 150x150mm:




Caps PCB's:



Both pcbs are same size, must have scaled differently when taking snapshot.



Next item to do is get the 2 phase part working, the latest pcb's have just arrived, so out with the soldering iron. Once I have something running 100% will draw up a schematic, at the moment its all in my head.

Cheers
Mike
 
Solar Mike
Guru

Joined: 08/02/2015
Location: New Zealand
Posts: 1203
Posted: 09:25pm 31 Dec 2024
Copy link to clipboard 
Print this post

  Godoh said  That sounds like a plan.
I am guessing that as you have had the car for 2 years now that you have got a handle on the weather related issues with charging.
Pete


Weather here can be days of low cloud etc, this setup will be stand alone, entirely separate from the main house, I have a stack of re-purposed Lifepo4 batteries taken out of faulty 48V 100AH packs, one cell may have gone faulty, rendering the whole pack useless, and too costly to repair; most common fault is the laser welded alloy busbars', they develop bad welds with a higher resistance, I have successfully tig welded new busbars to the cell terminals, so they can be bolted back together. As I accumulate more of these, the EV charger bank can be made larger at little cost; utilizing the previous high current cell balancer design to keep them balanced.

I'm hoping 4Kw of PV will be enough to keep the car topped up, as we all work from home here, the car sits outside during the day.

Cheers
Mike
 
TassyJim

Guru

Joined: 07/08/2011
Location: Australia
Posts: 6508
Posted: 12:04am 01 Jan 2025
Copy link to clipboard 
Print this post

We have had our MG ZS EV for 3 years now.
We clock up 11,000kM per year.
Ashamed to admit that we have only had our grid connect solar for almost 12 months.

Doing all the charging while the sun shines is a goal I am getting better at achieving.
We go out in the mornings a lot and I have trees to the west which are slowly being harvested. As the trees come down, that will increase the sun times significantly.

My WallBox charger is adjustable via an app on the phone which helps getting the most especially during winter.

4kW should be plenty. It doesn't matter how much you have when the sun isn't shining!

Jim
VK7JH
MMedit
 
analog8484
Senior Member

Joined: 11/11/2021
Location: United States
Posts: 194
Posted: 08:11pm 01 Jan 2025
Copy link to clipboard 
Print this post

  Solar Mike said  

The plan is to build a small shed next to the array to house the PV charge controllers and a small 3kw HF inverter, plus 16 200AH CALB Lifepo4 cells that are currently unused gathering dust. The EV's 2KW granny charger will be used to connect to the inverter and thus charge the car via the PV array and 48V battery bank. The battery will act as a buffer if the sun isn't strong enough, otherwise the HV relay in the car will switch off and on with voltage drop-outs.



I've done charge on solar with AC power that turns on when my grid-tied solar generates more power than loads.  I don't have experience with the MG EV's but many EV's will fault out if charging is turned on/off too many times or due to insufficient power (mainly for fixed charging current EVSE's) and require manual disconnection to reset which can be quite annoying.  Hopefully your battery bank will minimize these potential issues.  For my setup, the best way I've found to minimize the nuisance trips is to use an EVSE that has programmable current limit that can be adjusted based on available power.  Assuming J1772 standards based EVSE, the lowest charging current limit supported by the standard is 6A.  Good luck with the project.
 
Solar Mike
Guru

Joined: 08/02/2015
Location: New Zealand
Posts: 1203
Posted: 09:29am 04 Jan 2025
Copy link to clipboard 
Print this post

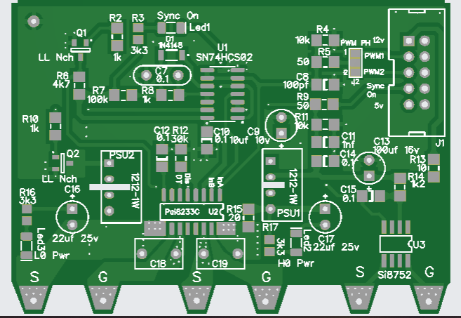
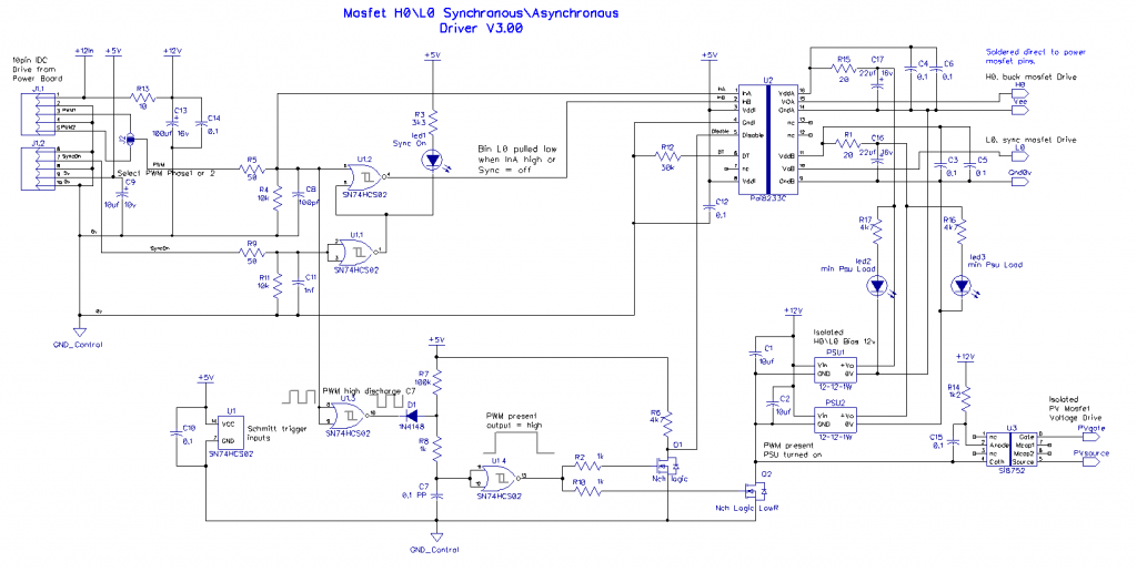
I have altered the driver card somewhat, in removing the gate drive resistors as these are now on the main power board, and simplified the circuit by using a quad nor gate with schmitt trigger inputs. Both the Pai8233C mosfet driver and the Nor gate SN74HCS02 are very cheap at LCSC.

The synchronous mosfet driver will automatically switch to asynchronous mode when the input sync signal goes to logic 0, this happens on low charge currents < 1 amp and prevents the synchronous mosfet circuit acting as a boost converter with possible smoke release on very low duty cycles.

When PWM signals are present the pulse extender turns on the power to the 2 small 12v isolated bias supplies and the PV isolation mosfet drive.

The IDC input cable input has 2 PWM drive phases present, a solder blob jumper selects one to use, the IDC can extend to another power board\drive card, without any cpu or other components; this will drive the buck circuit 180 degrees from the first, using a common PV input to both power boards.

Have drawn up the driver schematic to make sure the new PCB has no errors.
Will send the new board away shortly.





PCB, 70 x 50mm:





Cheers
Mike
Edited 2025-01-04 21:02 by Solar Mike
 
Godoh
Guru

Joined: 26/09/2020
Location: Australia
Posts: 643
Posted: 12:51am 05 Jan 2025
Copy link to clipboard 
Print this post

HI Mike have you ever thought of putting your expertise into making a home made EV charger?
A charger like the Zappi that adjusts current depending on solar input would be great.
A new Zappi costs around $1500 in Oz. Not cheap considering that they are a fairly empty box with a few relays and a controller of some sort.

Have fun with the new solar  project
Pete
 
Solar Mike
Guru

Joined: 08/02/2015
Location: New Zealand
Posts: 1203
Posted: 02:45am 05 Jan 2025
Copy link to clipboard 
Print this post

  Godoh said  HI Mike have you ever thought of putting your expertise into making a home made EV charger?
Pete


Did think about it, would have to do some research into how the charger communicates with the EV to determine charging current. I know the vehicle to load inverter output uses a simple resistor to determine output power.

My problem with a DIY approach is the car is still under warranty, it I piss about with the charging input and manage to blow something up, could get very expensive. Where as the 2Kw supplied charger is also covered by warranty; I also have a very basic 8Kw charger wall box spec'd for the car, cost just under $1K, requires 40 amp 230vac input to run it. To power that from my DIY battery bank needs quite a large AC inverter at least 10Kw, really would have to go to a 100vdc bank and some big cells to accommodate the high current draw.

The costs start to escalate quickly, so think I will start simple with the granny 2KW charger that can run all day if there is enough sun.

Cheers
Mike
 
Godoh
Guru

Joined: 26/09/2020
Location: Australia
Posts: 643
Posted: 06:17am 05 Jan 2025
Copy link to clipboard 
Print this post

Hi Mike I get the warranty bit. Our MG is a 2021 model so still under warranty.
I use a combination of battery inverter and GTI to run the Zappi.
On a clear day I see up to 5.5 kw going into the car. So that means 2 to 2.5 hours of clear sky will charge the car for a trip to town and back ( 78 klm round trip)
I have the 8 amp charger that came with the car, but as we get a lot of cloud here it takes a long time to bring the car back to full charge, especially in winter.
Have fun
Pete
 
Print this page


To reply to this topic, you need to log in.

The Back Shed's forum code is written, and hosted, in Australia.
© JAQ Software 2026